Skip to content

Фотогалерея

  • Главная
  • Контакты

Эбу 2114 1411020 распиновка

Электронный блок управления (ЭБУ) двигателем на ВАЗ 2114: где находится ...

Купить Электронный блок управления ЭБУ 2114 компьютер в Кемерово по ...

Проводка ВАЗ 2114, 2115, 1,5дв, 8кл, полный к-т, под контроллер Январь ...

Распиновка и схема эбу на ваз 2114

Эбу нпп Ителма 21114-1411020-12 ваз 2114 2113 2115 | Festima.Ru ...

Эбу 2114 Калина М797+ Calibration of Lenar version купить в Набережных ...

Распиновка эбу ваз 2107 инжектор м73

Распиновка разных ЭБУ » AutoSoftos.com Автомобильный ПОРТАЛ – программы ...

Схемы проводки на Ладу Гранта. Распиновки | Ремонт авто - заказ запчастей

Распиновка эбу bosch 2111 1411020 70 - ProDemio.ru

Схема системы управления двигателем (ЭСУД) ВАЗ-2113, 2114 и 2115

Распиновка эбу ваз 2107 инжектор м73

Правильное подключение оборудования ксенона к колодке h4 / блог им ...

Распиновка разъема эбу бош 2111 1411020

Распиновка и схема эбу на ваз 2114

ЭБУ (Мозги) на ВАЗ 2112-1411020-40. Обзор и прошивка Bosch 1.5.4 1.5 16 ...

Распиновка косы ваз 2114, 2110, 2112, 2109, 2107, 2115

Эбу Ваз Нива 21214 | Festima.Ru - Мониторинг объявлений

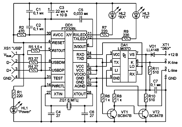
ЭБУ 2114-1411020-12 М73 Евро-3. Нет связи с USB K-Line адап - Просмотр ...

Авто Электротехника: Распиновка блоков М74 и М74can

Распиновка колодки подключения ЭБУ Январь 7, BOSCH M7.9.7, М 73 (81 ...

Схема проводки на ВАЗ 2114 и ВАЗ 2115. Распиновки

Распиновка колодки подключения ЭБУ BOSCH ME17.9.7 (два разъема)|RamBase.ru

ЭБУ (Мозги) на ВАЗ 2113, 2114, 2115 с электронной педалью газа 11183 ...

ЭБУ (Мозги) ВАЗ Калина 11183-1411020-52. 1.6, 8 клапанов, евро-4, е-газ ...

Распиновка ЭБУ январь 5.1, 5.1.1, 5.1.2, 7.1, 7.2, Bosh Mх, и др. ЭСУД ...

Купить ЭБУ Контроллер М74 11186-1411020-22 для Гранта, Датсун по цене ...

ЭБУ контроллер 21214-1411020-70 MOTRONIC МЕ17.9.7. B515HJ04

Схема эбу ваз 2114 инжектор 8

Распиновка эбу 2111 1411020 81 - КлубАвтолюбителей

Распиновка эбу ваз 2110 инжектор 8 клапанов bosch

Газель распиновка блоков управления, предохранителей, климата ...

Назначение контактов ЭБУ Bosch ME17.9.7 • CHIPTUNER.RU

ЭБУ (Мозги) ВАЗ Калина 21114-1411020-40. 1.6, 8 клапанов, евро-3. Обзор ...

Купить контроллер ЭБУ BOSCH 2111-1411020-80 (VS 7.9.7). ВАЗ 2114, 2115 ...

  • Вперед Тройка фет
  • Назад Sanipro xr

Новые страницы

Английский язык рабочая тетрадь страница 56 3 класс

Доставка цветов глазов

Драйвер 24

Gdz матем

Гдз по алгебре седьмой класс макарычев номер 327

Гдз по русскому языку 6 класс рыбачкова

Гдз пономарева 9

График проветривания кабинета в школе образец по санпину

Характеристика с работы для суда образец

Хорьх ауди

Как пишется слово спортсмен

Как показать перпендикулярность

Карта кавказских минеральных вод с городами и расстояниями между ними

Киста шейки матки фото

Контрольная работа по алгебре 7 класс ответы и решения

Красивые картинки в ежедневник

Курносов

Маленькие милые рисунки для срисовки с надписями

Образец характеристики на ученика 1 класса на пмпк от учителя

Осмотр диска с видеозаписью образец

Распиновка атмега 8

Распиновка фары туарег

Сапун

Схема навесного оборудования двигателя

Схема однородных

Скачать смету на демонтаж здания в тсн

Sporting spb

Страница 51 математика 3 класс

Украшу собой любой черный список картинки

Заказать очки для зрения в спб недорого

cdn.zecar.ru