Skip to content

Фотогалерея

  • Главная
  • Контакты

Частотомер на андроид

Частотомер на Atmega8: характеристики, особенности применения

игры на андроид Параллельный мир / прохождение на андроид / #2 - YouTube

Частотомер на Микросхемах серии К155.

игры на андроид Параллельный мир / прохождение на андроид - YouTube

Частотомер на микроконтроллере stm32 Статья описывает способ измерения ...

Частотомер на Микросхемах серии К155.

Частотомер на pic16f84a своими руками

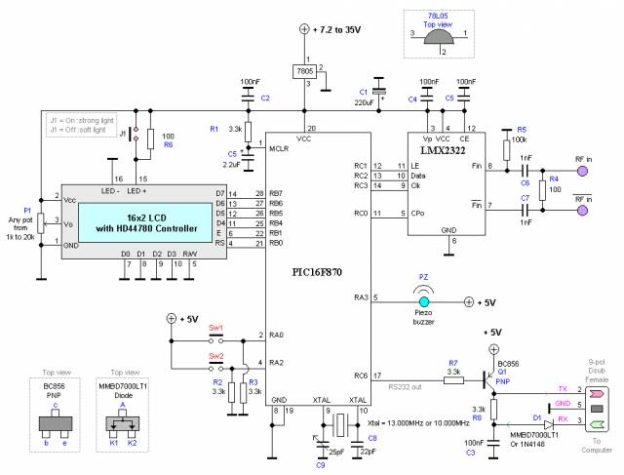
Частотомер на pic16f873

Частотомеры: виды и принцип действия презентация, доклад, проект

Пробник частотомер на Ардуино Мини - YouTube

Схема частотомера на микросхемах

Частотомер - пробник на Ардуино Мини - Share Project - PCBWay

Частотомер - цифровая шкала - Измерения - Портал радиолюбителей

Частотомер высокого разрешения. High Resolution Frequency Counter ...

Частотомер на микросхеме ММ74С926

Частотомер на одной микросхеме | Bar chart, Diagram, Chart

ОС Андроид - презентация онлайн

Частотомер на микроконтроллере » Электрик

Частотомер на микросхемах к176

ЧАСТОТОМЕР С ФУНКЦИЕЙ ИЗМЕРЕНИЯ ПЕРИОДА СИГНАЛА | Электроника, Ардуино ...

частотомер на PIC16F628A - YouTube

Частотомер своими руками схема

Изменение размера андроид 29 фото

ЧАСТОТОМЕР НА PIC16F628A

Частотомер-тестер кварцев на atmega8

ЧАСТОТОМЕР НА PIC КОНТРОЛЛЕРЕ

Частотомер на микросхемах к176

Частотомер на arduino

Цифровой осциллограф - купить по выгодной цене в интернет-магазине OZON ...

Простой частотомер схема - 98 фото

Частотомер с led индикатором

Схемы частотомеров на цифровых микросхемах – -3 , – i-FlashDrive флешка ...

Частотомер на PIC16F873 - Микроконтроллеры и Технологии

Купить частотомер микро власть тестера емкости индуктивности метр ...

Частотомер на микроконтроллере - Форум

  • Вперед Футбольная команда турции
  • Назад Samtec страна производитель

Новые страницы

4 Фото 1 слово ответы 7 букв на картинке

Анти дпс картинки

Арамболь гоа индия

Армирование колонны 300х300 чертеж

Частотомер на андроид

Чероки джип характеристики

Доставка документов ржд

Физическая культура и спорт рабочая программа

Гдз по аеш английскому 10 класс биболетова

Hyundai solaris какой бензин

Как правильно медитировать

Каково назначение редукционного клапана масляного насоса

Карибское побережье

Картинки из книги крайний случай

Картинки от сына папе на день рождения

Кино скуби ду

Клава кока муз тв 2021

Квт ctk 02 56539

Математика 5 класс номер 995 мерзляк учебник

Мегаспорт как одеваться на ледовое шоу

Нарцисс салон перово

Образец сульфида железа 2 разделили на две части одну из них обработали серной кислотой

Ресторан крюшон

Салон интимных услуг

Схемы раскладов таро на отношения с расшифровкой

Швейцарская кухня

Уведомление о неуспеваемости для родителей образец

Ветреный турецкий дата

Выполни штриховку по образцу для детей

Заамин узбекистан

cdn.zecar.ru