Skip to content

Фотогалерея

  • Главная
  • Контакты

Cd4017

The Ultimate Guide to CD4017 Decade Counter IC: Datasheet & Its ...

Laptop Mehrdeutig Fußball cd4017 counter Inland Schlechter Faktor Kompetenz

CIRCUITO INTEGRADO CD4017 DIP-16 - Electronica Plett

CD4017 Decade Counter | CD4017 Project - YouTube

CD4017BE DIP16 Decade Counter

CD4017 Shift Register ic – MArobotic

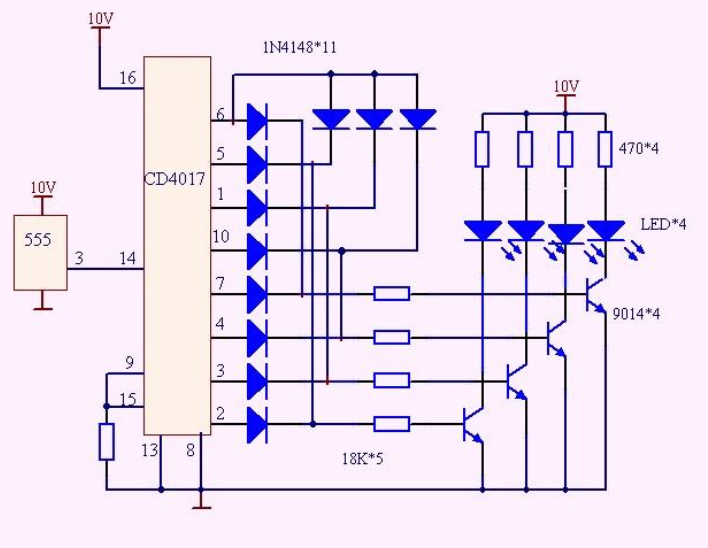
DIY NE555 + CD4017 светодиодный модуль 10 LED.

CD4017 Decade Counter with 10 Decoded Outputs

CD4017 IC Pinout, Specs, CD4017 IC Uses, CD4017 IC Based, 47% OFF

CD4017 datasheet & Pinout and working explained | Simple electronic ...

The Ultimate Guide to CD4017 Decade Counter IC: Datasheet & Its ...

CD4017 схемы, как ещё её можно заюзать | miti-mti | Дзен

The Ultimate Guide to CD4017 Decade Counter IC: Datasheet & Its ...

cd4017电路图,d4017跑马灯电路图,d4017应用电路图_大山谷图库

3 Electronic dice circuit with 7 segment display using CD4017 - ElecCircuit

How to make Frequency Divider circuit using 555 timer and CD4017 IC

CD4017 Colorful Voice Control Rotating LED Light kit Electronic ...

CD4017 - IC, 4000 CMOS, 4017, DIP16

[Tìm hiểu] IC đếm CD4017 - Blog Mecsu

Circuito Integrado Flip-Flop Tipo D CD4017BE CD4017 4017

FUNCIONAMIENTO CI CD4017 || BIEN EXPLICADO 2022, paso a paso - YouTube

CD4017 IC Pinout, Description, Equivalents & Datasheet

SMD DIY Kit NE555 Oscillator CD4017 LED Chaser Circuit – BuildCircuit.COM

Triggering CD4026 Reset w/ a CD4017 - Electrical Engineering Stack Exchange

Dekadenzähler CMOS CD4017

CMOS - CD4017, CMOS Decade Counter, 16-Pin DIP | Amplified Parts

IC 4017/CD4017 Datasheet | Pinout | 15 example circuits Electronics ...

CD4017 / CD4017BE / 4017 – Microchip.lk

CD4017 IC CD 4017 DIP 16 Pin IC

CD4017 - 快懂百科

Купить Десятичный счетчик CD4017 в Москве

CD4017 Counter: Datasheet, Circuit, Equivalent [FAQ]

  • Вперед Скупка разбитых телефонов спб
  • Назад Кишечная палочка в мочевом пузыре лечение

Новые страницы

4Pcs

Афанасьева михеева 7 класс гдз 2 часть

Арбитраж трафика услуги

Cd4017

Допсоглашение об увеличении цены договора образец

Фитнес домашние упражнения

Фон для презентации пожарная безопасность

Как написать представление на поощрение работников образец

Какие экономические интересы побуждали людей осваивать сибирь 7 класс

Карта новоусманского района воронежской области подробная

Кристофер воглер путешествие писателя

Образцы афиш концертов

Образец рамочного договора на оказание услуг

Орион бк 120

Ответы к рабочей тетради по русскому языку 2 класс канакина

План похудения на месяц на 5 кг для девушки

Посмотрите на картинки и закончите предложения используя соответствующие формы глагола в past simple

Ремонт ноутбуков чертаново

С днем рождения марита красивые картинки с пожеланиями

Сахком ноглики снять квартиру

Счетчик воды универсальный

Схема метро черкизово

Спб 80

Техосмотр в строгино

Tensorflow js

Тройник для пнд труб

Услуги грейдера г кинешма

Ув 4

Внизу и вверху

Замена масла акпп хундай старекс

cdn.zecar.ru