Skip to content

Фотогалерея

  • Главная
  • Контакты

Бриз болид схема подключения

Бриз болид схема подключения

Бриз болид схема подключения

Бриз болид схема подключения. С2000 КДЛ схема подключения ДПЛС. КДЛ схема подключения ДПЛС. Блок разветвительно-изолирующий Бриз расключение. ДПЛС кольцо схема.

Бриз болид схема подключения. Схема подключения пожарной датчиков сигнализации Болид сигнал 20м. Схема подключения пожарной сигнализации ДПЛС. С 2000 КДЛ Бриз схема подключения. С2000 КДЛ схема подключения датчиков.

Бриз болид схема подключения

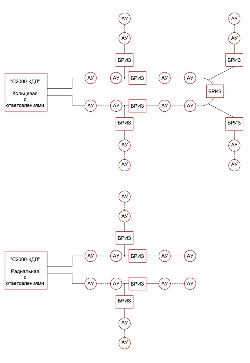
Бриз болид схема подключения. Болид структурная схема системы. Топология линии ДПЛС с2000-КДЛ. Топология кольцо ДПЛС с2000-КДЛ. ДПЛС схема подключения.

Бриз болид схема подключения. УКЛСИП РП схема подключения к с2000-КПБ. Подключение УКЛСИП К сигнал 10 схема. Гефест УКЛСИП схема подключения. УКЛСИП С 220 схема подключения.

Бриз болид схема подключения

Бриз болид схема подключения

Бриз болид схема подключения

Бриз болид схема подключения. Блок разветвительно-изолирующий схема подключения. Схема подключения дип 34а-03 к с2000 КДЛ. Бриз блок разветвительно-изолирующий схема подключения. Схема подключения дип-34а к с2000-КДЛ.

Бриз болид схема подключения

Бриз болид схема подключения. С2000-КДЛ-2и. КДЛ с2000-КДЛ. С 2000 КДЛ контроллер двухпроводной линии связи схема. Схема подключения с2000-КДЛ контроллер двухпроводной линии связи.

Бриз болид схема подключения. Топология линии ДПЛС с2000-КДЛ. Схема подключения с2000-КДЛ контроллер двухпроводной линии связи. С2000 КДЛ радиальная топология. С2000-КДЛ дерево.

Бриз болид схема подключения. Рубеж пожарный адресный Извещатель схема подключения. Расключение Бриз Болид. Схема расключения Бриз Болид. Бриз исп.03 схема подключения.

Бриз болид схема подключения. Бриз Кольцевая топология ДПЛС. Кольцевые линии связи СПЗ. Линия ДПЛС. Шлейф ДПЛС кольцевой.

Бриз болид схема подключения

Бриз болид схема подключения. Блок разветвительно-изолирующий схема. Топология ДПЛС с2000 КДЛ. Бриз блок разветвительно-изолирующий схема подключения. Схема расключения Бриз исп.03.

Бриз болид схема подключения. Бриз исп.03 схема подключения Болид. Блок разветвительно-изолирующий Бриз расключение. Бриз исп 01 схема.

Бриз болид схема подключения

Бриз болид схема подключения

Бриз болид схема подключения. Блок разветвительно изолирующий с2000-Бриз. С2000 Бриз схема подключения. Бриз исп 02 схема подключения. Бриз блок разветвительно-изолирующий схема подключения.

Бриз болид схема подключения

Бриз болид схема подключения. Блок разветвительно-изолирующий Бриз расключение. Блок разветвительно-изолирующий схема. Бриз блок разветвительно-изолирующий схема подключения. Блок разветвительно-изолирующий Бриз исп.03 схема подключения.

Бриз болид схема подключения. КДЛ схема подключения ДПЛС. ДПЛС схема подключения. Схемы подключений линий ДПЛС. Кольцевая линия ДПЛС схема.

Бриз болид схема подключения. С-2000 КДЛ пожарная сигнализация. С2000-КДЛ охранная сигнализация. Схема подключения ШПС К с2000-КПБ И КДЛ. Бриз в с2000 КДЛ схема.

Бриз болид схема подключения. Блок разветвительно изолирующий с2000-Бриз. С2000-КДЛ-2и схема подключения. С2000 ар2 схема подключения. С2000-Бриз схема расключения.

Бриз болид схема подключения

Бриз болид схема подключения

Бриз болид схема подключения

Бриз болид схема подключения. Блок разветвительно изолирующий с2000-Бриз. Блок разветвительно-изолирующий Бриз расключение. Блок разветвительно-изолирующий Бриз исп.01. Блок разветвительно-изолирующий Бриз исп.03 схема подключения.

Бриз болид схема подключения

Бриз болид схема подключения

Бриз болид схема подключения

Бриз болид схема подключения. Блок разветвительно-изолирующий Бриз дип 34а. Блок разветвительно-изолирующий Бриз расключение. Блок разветвительно-изолирующий с2000-КДЛ. Блок разветвительно-изолирующий Бриз исп.03.

Бриз болид схема подключения. Схема подключения с2000-КДЛ Болид. С-2000 КДЛ пожарная сигнализация. С2000-ИТ схема. Структурная схема Болид с2000м.

Бриз болид схема подключения

Бриз болид схема подключения. Блок разветвительно-изолирующий схема. Блок разветвительно-изолирующий Бриз расключение. Бриз расключение схема.

Бриз болид схема подключения

Бриз болид схема подключения

Бриз болид схема подключения. Бриз расключение схема. Бриз схема расключения. Бриз 03 схема расключения. Принципиальная схема Бриз Болид.

Бриз болид схема подключения

Бриз болид схема подключения

Бриз болид схема подключения

Бриз болид схема подключения

Бриз болид схема подключения

Бриз болид схема подключения. Схема подключения дип 34а-03 к с2000 КДЛ. Схема расключение сп4/220 Болид ОЗК. СП-4 Болид схема подключения. С2000-КДЛ схема подключения.

Бриз болид схема подключения

Бриз болид схема подключения

Бриз болид схема подключения. Топология кольцо ДПЛС с2000-КДЛ. Кольцо ДПЛС на КДЛ с2000. RS 485 Болид. С2000 КДЛ схема подключения ДПЛС.

Бриз болид схема подключения. Блок разветвительно изолирующий с2000-Бриз. Блок разветвительно-изолирующий Бриз расключение. Расключение Бриз Болид схема. Блок разветвительно-изолирующий Бриз для с2000-КДЛ.

Бриз болид схема подключения. СПЗ схема.

Бриз болид схема подключения. Топология кольцо ДПЛС с2000-КДЛ. С2000 КДЛ Кольцевая схема ДПЛС. Схема подключения c2000-КДЛ с2000-КДЛ-2и. Бриз пожарная сигнализация схема подключения.

Бриз болид схема подключения

Бриз болид схема подключения. С2000-КДЛ схема подключения. Схема расключения с2000 КДЛ. Схема подключения с2000-КДЛ контроллер двухпроводной линии связи. С 2000 КДЛ схема ДПЛС.

Бриз болид схема подключения

Бриз болид схема подключения. С2000 КДЛ схемы соединения. С 2000 КДЛ схема ДПЛС.

Бриз болид схема подключения. Блок разветвительно-изолирующий с2000-Бриз Болид. Блок разветвительно-изолирующий Бриз исп.01. Бриз блок разветвительно-изолирующий для КДЛ. Блок разветвительно-изолирующий Бриз расключение.

Бриз болид схема подключения

Бриз болид схема подключения. КДЛ схема подключения ДПЛС. Схема подключения с2000-КДЛ контроллер двухпроводной линии связи. Схема подключения дип-34а к с2000-КДЛ. С2000-КДЛ схема подключения.

Бриз болид схема подключения

Бриз болид схема подключения

Бриз болид схема подключения

Бриз болид схема подключения. Схема пульта контроля пожарной сигнализации. Принципиальная схема автоматической пожарной сигнализации. С2000-т схема подключения. Эра 500 схема подключения к пожарной сигнализации.

Бриз болид схема подключения. Блок разветвительно-изолирующий Бриз расключение. Бриз схема расключения. Бриз расключение схема. Блок разветвительно изолирующий с2000-Бриз.

Бриз болид схема подключения. Бриз Болид с 2000 с2000 схема подключения. Блок разветвительно-изолирующий Бриз расключение. Расключение Бриз Болид. Блок разветвительный изолирующий, Болид, Бриз подключить с2000-СМК.

Бриз болид схема подключения. Схема подключения с2000м к КДЛ. Контроллер двухпроводной линии связи bolid с2000-КДЛ. КДЛ 2и схема подключения. Схема подключения с2000-КДЛ контроллер двухпроводной линии связи.

Бриз болид схема подключения

Бриз болид схема подключения

Бриз болид схема подключения

Бриз болид схема подключения

Бриз болид схема подключения. С2000-КДЛ схема подключения. С2000-КДЛ-2и. Схема подключения с2000-КДЛ Болид. С2000-КДЛ-2и этикетка.

Бриз болид схема подключения

Бриз болид схема подключения

Бриз болид схема подключения

Бриз болид схема подключения. Монтаж охранно тревожной сигнализации на контроллере с2000-КДЛ.

Бриз болид схема подключения

Бриз болид схема подключения

Бриз болид схема подключения

Бриз болид схема подключения. С2000-КДЛ-2и схема. Схема подключения с2000-КДЛ Болид. С2000 КДЛ схема платы. Схема расключения с2000 КДЛ.

Бриз болид схема подключения. С-2000 КДЛ пожарная сигнализация. С2000-КДЛ охранная сигнализация. Монтаж пожарной сигнализации c2000 v. Схема соединения пожарного шлейфа Болид.

Бриз болид схема подключения. СМК адресный Болид схема подключения. КДЛ схема подключения ДПЛС. Блок разветвительно-изолирующий Бриз расключение. Схема подключения с2000-КДЛ контроллер двухпроводной линии связи.

Бриз болид схема подключения. Блок расширения шлейфов сигнализации с2000-БРШС-ех. Блок расширения шлейфов сигнализации с2000. Блок расширения шлейфов сигнализации БРШС-ех исп.1. Блок расширения шлейфов сигнализации БРШС-ex исп.2.

  • Вперед Дипломная работа по сестринскому делу образец
  • Назад Полировка фар в тамбове

Новые страницы

Автосервис тимашевск

Бмв х2 2018

Бриз болид схема подключения

Бухта широкая генеральские пляжи

Час минута 2 класс презентация школа россии математика

Corolla или octavia

До скольки недель можно делать аборт

Физические упражнения средство спортивной тренировки

Гдз по чтению рабочая тетрадь 4 класс кутявина

Гдз по математике стр 70 номер 8

Hx8904tb

Как оформить дарственную на машину между близкими родственниками через мфц образец

Как подключить активный сабвуфер к автомагнитоле

Как приклеить резину к резине

Как встретить в аэропорту внуково

Математика моро 4 класс страница

Мультик монстры на каникулах 2 смотреть

Наряд допуск на высоту образец

Непрерывно трещали кузнечики пели перепела

Нестись спряжение глагола какое

Образец договора инвестирования

Промывка винс

Регламент проведения платежей на предприятии образец

Схема предохранителей шевроле лачетти хэтчбек

Схема указателей поворотов ваз 2110

Сколько длятся искусственные роды

Спортивные пары 2007 фигурному катанию

Тренировочные схватки на 39 неделе

Тюнинг ваз ставрополь

Яндекс народная карта

cdn.zecar.ru