Skip to content

Фотогалерея

  • Главная
  • Контакты

Блок схема видеомагнитофона

блок-схема

RetroPC.org - Видеомагнитофон Электроника ВМ-12 вид на лентопротяжный ...

Блок схема бойынша программа кодын жазып шық — Знания.org

Блок-схема CSS • Блоки

Блок питания видеомагнитофона самсунг — купить по низкой цене на Яндекс ...

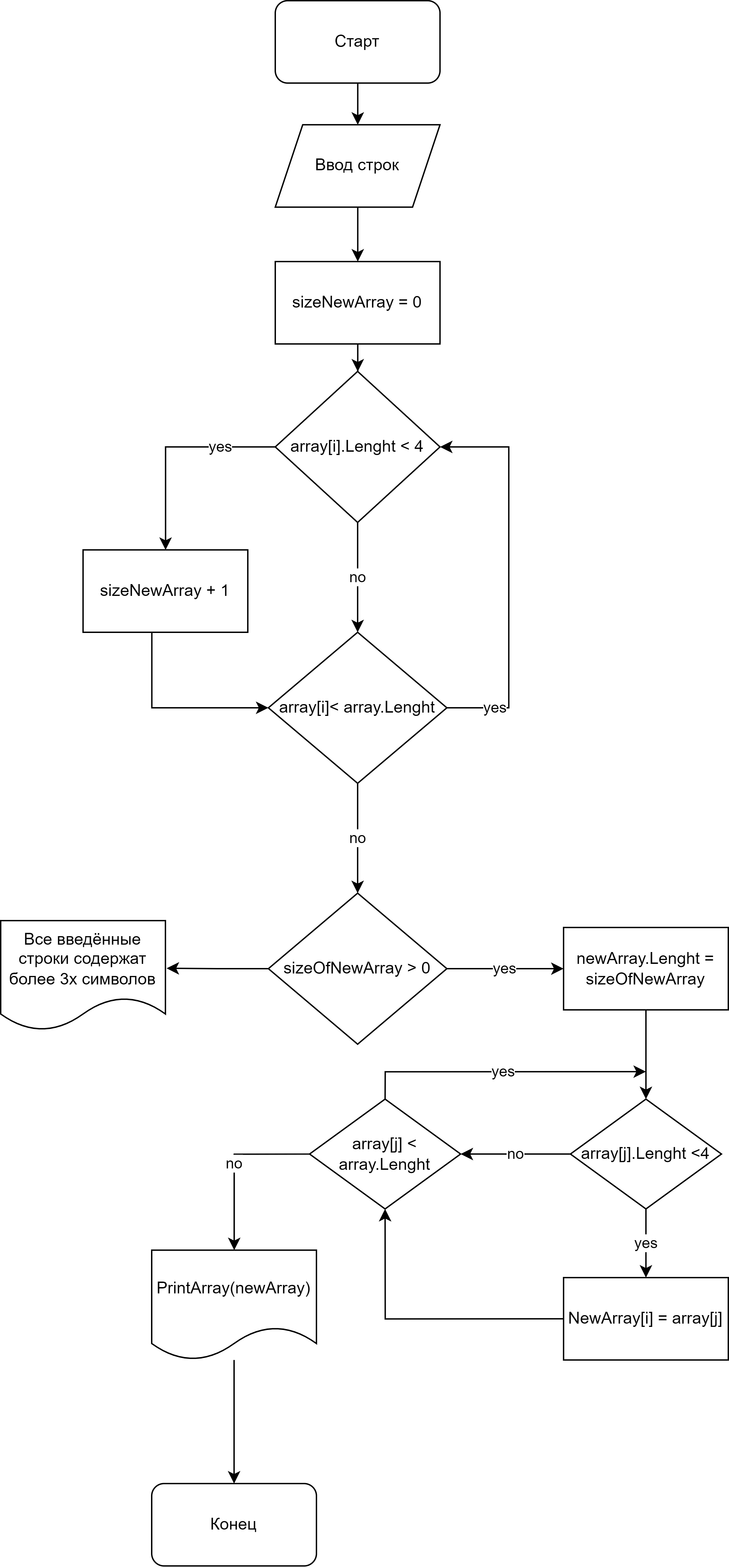
Задание на разворот массива блок схема

Блок-схема Инфографика 4 Storyboard por bg-examples

Блок питания из старого видеомагнитофона «ORION» N688R - YouTube

Блок-схема алгоритма «Угадай число»

Инфографика на Блок-схема 6 Storyboard by bg-examples

GitHub - 1Kael1/FinalControlWork

Запчасти для видеомагнитофона, блок видеоголовок, и лентопротяг ...

Блок-схема Пользователя 2 Storyboard por ru-examples

"Это блок-схема, Анжела! Какой человечек, о чём вы говорите???" - YouTube

Модуль, блок высокой частоты, печатная плата в корпусе ENG47227G ...

Блок схема программы расчета нсу с выводом результатов в форме графиков

Как запустить моторы из видеомагнитофона | Видеомагнитофоны ...

22. Організаційна структура і засоби зв’язку польового вузла зв’язку ...

РАЗМИНОЧНЫЙ БЛОК - YouTube

Переделка мини компьютера в мобильный NAS / Хабр

Структурная схема бытового видеомагнитофона. - ОСНОВЫ ФУНКЦИОНИРОВАНИЯ ...

Оптимизация алгоритмов обработки акселерометрических сигналов для ...

Ремонт импульсного блока питания. Ремонт импульсных блоков питания ...

Скачать схему видеомагнитофона Panasonic NV-DV10000

Схема часов электроника

Кинематическая схема лентопротяжного механизма Видеомагнитофона ...

Каталог радиолюбительских схем. КАССЕТНЫЙ ВИДЕОМАГНИТОФОН "ЭЛЕКТРОНИКА ...

Типы алгоритмов. УМК по информатике для 5-7 классов - презентация онлайн

Системный блок

Теория программирования. Алгоритмизация. Блок-схемы. | Hex Club | Дзен

Устройство защиты видеомагнитофона.

Кинематическая схема лентопротяжного механизма Видеомагнитофона ...

RF-modulator From a Cassette Video-player. Circuit schematics, what for ...

5. Определение параметров т-образной схемы замещения трансформатора.

Схема підключення котла до інвертора. Та всі інші запитання стосовно ...

  • Вперед Фитнес двор
  • Назад Мицубиси аутлендер омск

Новые страницы

Блок схема видеомагнитофона

Бмв м3 гтр

Bt134 800

Бурятский спорт

Чертеж стапеля

Culture corner

Диплом содержание образец

Диссоциация какого вещества могла бы проходить в соответствии со схемой me oh 2 me2 2oh

Drp 240 24

Фольксваген пассат предохранители схема

Качественные прилагательные схема

Как отрегулировать зажигание трамблером

Карты кс для тренировки спрея

Лампа 6п3

Лечение рахита

Митсубиси спорт 2017 года

Музей цоя в москве

Наталья с днем рождения картинки красивые гиф

Номер 1065 по математике 6 класс

Рапорт о применении специальных средств образец

Расценка на ремонт штукатурки стен отдельными местами

Сатурн такси телефон

Схема контроля качества

Схема образования понятий

Современные спортивные соревнования

Спорт развивающий ловкость

Tl494 схемы регулировки тока и напряжения

Услуга перевеса номеров на автомобиль московская область

Высота саженца розы 10 см какой

Знаки зодиака для детей в картинках

cdn.zecar.ru