Skip to content

Фотогалерея

  • Главная
  • Контакты

Блок питания power схема

Блок питания power схема. Блок питания Power Supply EA-3006 XM. Power Supply fk2-1075 блок питания. Power Supply circuit. Блок питания схематично.

Блок питания power схема. Блок питания Foxconn FX-400 схема. FSP схема блока питания. Схема блока питания FSP ATX 500. FX 450 блок питания схема.

Блок питания power схема. Switching Power Supply схема блок питания-. Схема блока питания Powerman IW-p300ax. PSU блок питания схема. Xbox 360 от компьютерного блока питания ATX.

Блок питания power схема. Блок питания ATX 250w схема. Схема блока питания компьютера 350w Microlab.

Блок питания power схема

Блок питания power схема. Схема блока питания Power 1800w. Winsis KWT-200 схема. Схема БП 1800w. Схема компьютерного БП tr2-420pp.

Блок питания power схема

Блок питания power схема. Dv0876-HDMI-TFT.PCB схема. Схема компьютерного блока питания fa-5-f v 1.1c. ATX 230 блок питания схема. Схема блока питания ASUS для компьютера.

Блок питания power схема. Схема компьютерного блока питания ATX-500. Схема блока питания компьютера 450w FSP ATX. Схема компьютерного блока питания 300w ATX. Real Power 400w схема.

Блок питания power схема. Блок питания Power Master 350w PM p4 схема. Блок питания Power Master 300 (fa-5-1/300w) схема. Power Master fa-5-2 250w схема. Схема блока Power Master fa-5-2 250w.

Блок питания power схема

Блок питания power схема. Блок питания на lm723 плата. Блок питания 15а на lm723. 723a схема включения. L296 регулируемый блок питания.

Блок питания power схема. Схема БП Powerman IP s450t7. Схема БП Power man IP-p300aj2. Схема блока питания Power man IP-s450q3-0. Схема блока питания Powerman IP-s350a3-0.

Блок питания power схема. Схема БП 12v 1a. Схема блока питания 12v 1a. AC/DC Adapter 5v 1.5a схема. Адаптер модель 1220 схема.

Блок питания power схема. Схема БП ATX 500w. Схема блока питания АТХ 500. CG-d21p-6 схема super Power 400w. ATX Switching Power Supply ATX-400w схема.

Блок питания power схема. Схема блока питания CG-13c. Ac150swled.eup.3.0 схема. Схема БП KB-3151c ресивера Continent ir.Deta. Импульсный блок питания p100sv04.

Блок питания power схема. Tl60717-460.PCB схема. Схема импульсного блока питания компьютера 450w. Схема компьютерного блока питания ATX 200w. БП-2-200-1 схема.

Блок питания power схема. LC-250atx схема. ATX Power Supply schematic. Dell ATX Power Supply diagram. 1000w ATX Power Supply schematic.

Блок питания power схема. Блок питания Power Master 300 (fa-5-1/300w) схема. Схема импульсного блока питания компьютера 350w. Power Master fa-5-2 250w схема. Power Master fa-5-1 300w схема.

Блок питания power схема. Схема блока питания jc44-00087a. Jc44-00024a схема. Jc44-00087a схема. Схема электрическая принципиальная jc44-00087a.

Блок питания power схема. Ascot a460 ver.2.01 схема. Сварочный инвертор на uc3875 схема. Uc3825 блок питания. PLDC-p971b схема.

Блок питания power схема. Схема компьютерного блока питания ISO-450pp. Схемы БП АТХ Microlab 350w. Switching Power Supply model ISO 450pp. Схема компьютерного блока питания ISO-450pp 4s.

Блок питания power схема. MPT-350 Power Supply схема принципиальная. Tattoo Power Supply схема. Sl500 блок питания схема. AMT Power Supply схема.

Блок питания power схема. Схема компьютерного блока питания p4-300w. Схема компьютерного блока питания 300w ATX. Схема блока питания ATX 300 W. Блок питания АТХ 300w схема.

Блок питания power схема. Схема БП компьютера 450w. Схема блока питания АТХ 450w. Схема блока питания компьютера 450w. Схема БП ATX Switching Power Supply 450w.

Блок питания power схема. Схема компьютерного блока питания 400 АТХ. Схемы компьютерных блоков питания ATX на 450 ватт. Схема блока питания компьютера Microlab m-ATX-360w. Блок питания ATX 360w Microlab m-ATX-360w схема Шима.

Блок питания power схема. Схема блока питания компьютера 600 ватт. Схема блока питания ATX-350pn. Схемы БП АТХ 350. Принципиальная схема ATX 400w.

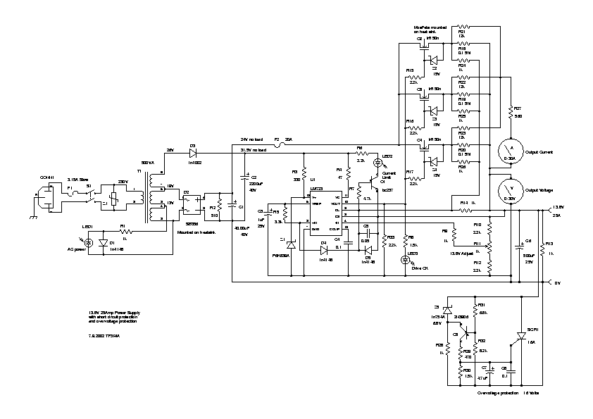
Блок питания power схема. Лабораторный блок питания 30в 3а Kit схема. Лабораторный блок питания, (0 - 30v, 2ma - 3a), DIY Kit. Лабораторный блок питания 0 30v 2ma 3a DIY Kit схема. 30v 3a Power Supply.

Блок питания power схема. Схема блока питания компьютера 400w ATX 4. Схема компьютерного блока питания 400w АТХ. Схема компьютерного блока питания АТХ 300 ватт. Схема компьютерного блока питания ATX 3845.

Блок питания power схема. Блок -схема блока питания АТХ 400w. Блок питания utt 200w. Компьютерный блок питания 200 ватт схема. LINKWORLD 200w at блок питания схема.

Блок питания power схема. Блок питания Powerman IW-p430j2-0 характеристики. Схема блока питания Powerman IW-p430j2-0. Блок питания IW-p300ax Rev 1.2 схема. Iw1688 блок питания.

Блок питания power схема. Схема компьютерного блока питания АТХ 300 ватт. Схема компьютерного блока питания ATX 250w. Схема блока питания компьютера 450w. Схема компьютерного блока питания 600w.

Блок питания power схема. Принципиальная схема блока питания компьютера ATX 400w. Схема компьютерного блока питания p4-300w. Схема компьютерного блока питания 350w ATX. Схема блока питания ATX 350w.

Блок питания power схема. Tl494 блок питания ATX. Схема ATX на tl494. Схема БП АТ 200w. Схема БП АТХ на tl494 и lm339.

Блок питания power схема. Схема компьютерного БП АТХ 350. Схема компьютерного блока питания 400 АТХ. FSP Group Inc 3bs00186 revision 1 схема. БП Power man fsp300-60 BTV схема.

Блок питания power схема. S-150-12 блок питания схема. AC Power Adapter 0950-4397 схема. Схема блок питания ay035d-2sf03. Схема блока питания Mastech hy3020.

Блок питания power схема

Блок питания power схема

Блок питания power схема. Fan7602 схема блока питания. A6059h схема подключения. Схема блока ATX Str 6059. Микросхема fan7602 схема включения.

Блок питания power схема. Схема АТХ блока питания на tl494. Блок ATX tl494. Tl494 lm339 схема. Tl494 блок питания ATX.

Блок питания power схема. Sl20 Power Supply schematic. High Voltage PSU schematic. Ds550 Power Supply Connector scheme. Agilent Power Supply schematic.

Блок питания power схема. Схема БП компьютера b350-ATX. Схема блока питания LC 350atx p4. Схема компьютерного блока питания p4-300w. Компьютерные блоки питания АТХ 350w. Схемы.

Блок питания power схема. Ps223 блок питания. Схема блока питания ps1 фат. N2power xl160-1 схема. Mp24s-CX схема.

Блок питания power схема

Блок питания power схема. Схема БП Power Master PM p4 350w. Блок питания 350wt Powermaster PM(p4). БП ПК Power Master (p4) 350w.

Блок питания power схема

Блок питания power схема. Схема компьютерного блока питания p4-300w. Схемы ATX блока Power Master. Схема БП компьютера АТХ 400. Схема компьютерного блока питания АТХ-400pnf.

Блок питания power схема. Syncron PS-1220 Power Supply схема. Блок питания Art-300 Linear Power Supply. Tvp2052 Power Supply схема. Bridgemaster Power Supply схема.

Блок питания power схема. Ac150swled.eup.3.0 схема. Ls3212001 ver 4.0 схема. AC/DC Adapter 5v 2a схема. Ap4310 блок питания.

Блок питания power схема. Схема компьютерного блока питания АТХ 300 ватт. Схема блока питания ПК ATX 300w. Схема компьютерного БП АТХ 350. Схема блока питания компьютера ATX 300.

Блок питания power схема. Лабораторный блок питания Арктика 400. Лабораторный блок питания Арктика 400 печатная плата. Лабораторный блок питания Арктика 400 схема. Manson Ep-825 схема.

Блок питания power схема. Схема блока питания Power Master fa-5-1 300w. Power Master fa-5-2 250w схема. Блок питания Power Master 300 (fa-5-1/300w) схема. Sparkman SM-250w схема БП.

Блок питания power схема. Схема блока питания на ШИМ 3843. Схема компьютерного блока питания на 3843. Компьютерный блок питания на uc3843 схема. Переделка ATX 3843.

Блок питания power схема. Схемы дежурок блоков питания ATX. Блок питания Power Master 300 (fa-5-1/300w) схема. Схема дежурки АТХ 350w. Схема блока питания Power Master fa-5-1 300w.

Блок питания power схема

Блок питания power схема. Схема компьютерного блока питания АТХ 250. Схема блока АТ 200w Switching Power Supply. Схема блока питания АТ 200w. Схема компьютерного блока питания на ka7500.

Блок питания power схема. DNP 450 блок питания схема. Схема БП компьютера 450w. Схема компьютерного блока питания ATX-500. Схема блока питания INWIN 350w.

Блок питания power схема. Схема компьютерного блока питания Power Master LP-8. Схемы ATX блока Power Master. Схема Sparkman АТХ БП SM-300w. Схема блока питания Sparkman SM-300w.

Блок питания power схема. Схема компьютерного блока питания АТХ-230. Схема компьютерного блока питания АТХ 300 ватт. Схема компьютерного блока питания p4-300w. Схема компьютерного блока питания sg6105.

Блок питания power схема

Блок питания power схема. Схема компьютерного блока питания lpk2-30. Lpk2-30 300w схема блока питания. Блок питания LINKWORLD lpk2-30 300w схема. LINKWORLD lpk2-30 схема.

Блок питания power схема

Блок питания power схема

Блок питания power схема. Схема компьютерного блока питания на 400 ватт. Схема компьютерного блока питания АТХ 300 ватт. Схемы компьютерных блоков питания 500 ватт. Схема компьютерного БП АТХ 350.

Блок питания power схема. Схема БП компьютера 200w. Схема блока питания IW-p300ax. Схема блока питания IW-isp300a2-0. Блок питания ATX на sg6109.

Блок питания power схема

Блок питания power схема. Китайский лабораторный блок питания на tl081 схема. Лабораторный блок питания 0 30v 2ma 3a DIY Kit схема. Китайский блок питания 0-30v / 0,002-3а. Лабораторный блок питания на tl081 схема.

Блок питания power схема. Схема блока питания Switching Power Supply 350w. Схема блока питания компьютера на 7500. Блок питания Switching Power Supply 230w схема. Схема ATX блока питания на tl494.

Блок питания power схема. Схема блока питания компьютера Аэрокул. Схема компьютерного блока питания АТХ 250. Схема блока питания ПК ATX 300w. Схема компьютерного блока питания ATX-500.

Блок питания power схема

Блок питания power схема. Схема компьютерного блока питания АТХ 250. Схема компьютерного блока питания ATX 250w. Схема блока питания АТХ 250. Схема блока питания ATX 300 W.

Блок питания power схема. Схема компьютерного блока питания АТХ 300 ватт. Схема компьютерного блока питания АТХ-230. Схема компьютерного блока питания 400w АТХ. Схема компьютерного блока питания 300w ATX.

Блок питания power схема. Регулируемый блок питания ATX 3843. Ka7500 схема блока питания Crown. Ultimate Duo 400w чертеж. 2sc2625 схема блока питания.

Блок питания power схема. Схема компьютерного блока питания 400w АТХ 2.03. Схема АТХ блока питания на sg6105. Схема блока питания компьютера 400w АТХ. Принципиальная схема компьютерного блока питания ATX-450w.

Блок питания power схема. Схема компьютерного блока питания АТХ. Схема компьютерного блока питания 400w АТХ 2.03. Схема компьютерного блока питания 400 АТХ. Схема блока питания 200w ATX.

Блок питания power схема. Схема БП АТ 200w. Схема блока питания компьютера 600 ватт. Схемы переделки блока питания ПК. Схема компьютерного блока питания ATX 250w.

Блок питания power схема. DC Stabilized Power Supply 13.8v 10a envo стабилизатор на микросхеме к140уд20а. Stabilized d.c. Power Supply схема. DC Stabilized Power Supply 13.8v 10a схема. Блок питания do Stabilized Power Supply 220v 13 8v 10a электросхема.

Блок питания power схема

Блок питания power схема

Блок питания power схема. Блок питания s-400-12 схема. Блок питания s-480-12 схема. S-360-12 Power Supply схема. Блок питания s360-24 схема.

Блок питания power схема. Блок питания ATX 250w схема. Компьютерный блок питания Sparkman SM-250w схема. Codegen 300w схема. Схема блока питания ATX 300 W.

Блок питания power схема. Uc3844 схема включения. Uc3823 схема включения. Uc3844b схема блока питания. Dv0876-HDMI-TFT.PCB схема.

  • Вперед Уплата налога при продаже квартиры
  • Назад Мост в павшинской пойме

Новые страницы

Агентство рекламы

Архыз башня счастья

Бабушке в день рождения

Длина штока бензонасоса ваз 2101

Гдз по русскому 5 класс ладыженская 2 часть упр 526

Империал отель москва

Как называется карта на которой можно ходить по улицам и по дорогам

Как улучшить тормоза на гранте

Картинка с надписью суета

Лада приора в пензе

Лобухин михаил

Однокоренное к слову обедать

Пайка трубы пнд

Пересказ как я ловил человечков

Поменять сальник

Премиум спорт художественная гимнастика

При радиоактивном распаде ядра урана

Ремонт батареи шуруповерта макита

Решебник по окружающему 3 класс рабочая тетрадь 2

Санатории черноморского побережья

Шапка пнг картинка

Сколько стоит вскопать сотку земли мотоблоком

Сопротивление по цветным полоскам онлайн

Spotlight 2 грамматический сборник

Троллейбусные парки москвы

Труба винипластовая 50 мм

Укажите грамматически правильное продолжение предложения быстро проплыв мимо острова

Уведомления об изменении оплаты труда образец

В описании животных зоологи часто употребляют термин развитие с метаморфозом что понимают

Заниматься спортом раз в неделю

cdn.zecar.ru