Skip to content

Фотогалерея

  • Главная
  • Контакты

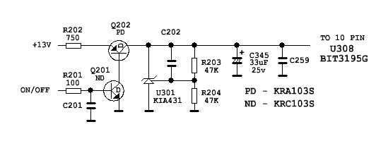
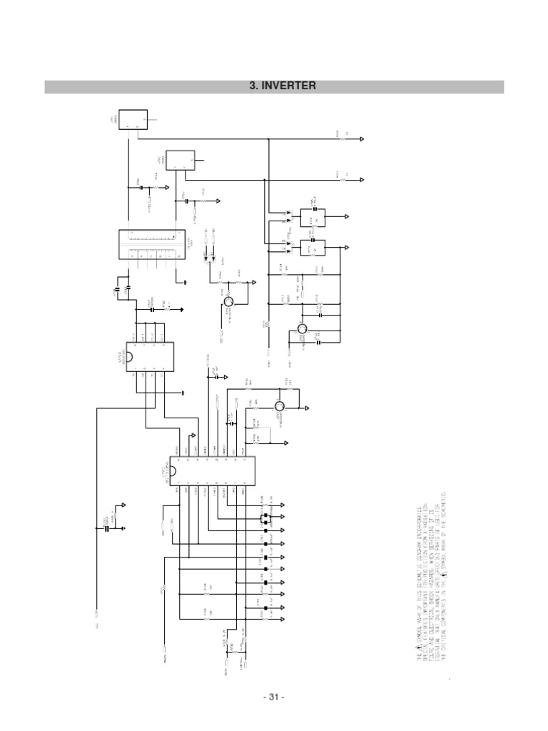
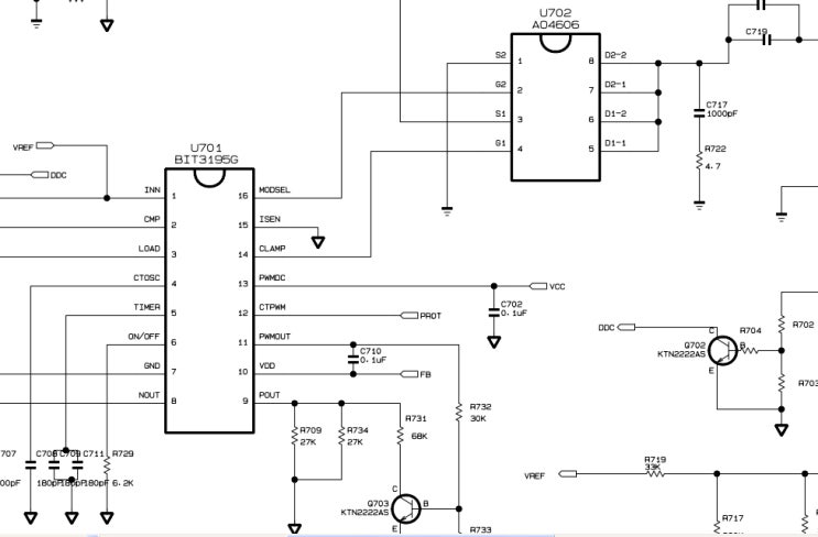
Bit3195g

BIT3195G Datasheet PDF - Inverter Controller - Bitek

BIT3195G

samsung 740N S | ROM.by

BIT3195G PDF - Inverter Controller - Bitek

‫مشخصات، دیتاشیت، قیمت و خرید BIT3195G‬

BIT3195G | PDF

LG BIT3195G-L1552S-SF INVERTER SCH Service Manual download, schematics ...

4PCS BIT 3195G 8IT3195G B1T3195G BIT3I95G BIT319SG BIT31956 BIT3195G SO ...

Integrado Bit3195g Bit3195 G Bit 3195 G Smd Sop16 Original | MercadoLivre

Monitor Samsung SyncMaster 740N / Liga com imagem fraca. - Monitores e ...

컴퓨터 ,TV LCD 모니터 수리 인버터용 PWM BIT3195G 회로도 : 네이버 블로그

LG EAY62171601 EAX63729001 LGP4247-11SPL INFO Service Manual free ...

آی سی BIT3195G smd - فروشگاه قطعات الکترونیک بازار برق

10-piezas-BIT3193G-BIT3195G-BIT3501-BIT3713-BIT3715-SOP-16-Chip-IC ...

Ci Smd Bit3195g - Bit3195 G - Bit 3195 G - Sop16 - Original | MercadoLivre

LG LH-T752TB TK751TB Service Manual download, schematics, eeprom ...

⭐ Микросхема EP1K10TC100-1. Низкие цены. На складе в наличии.

Схема Инвертора Монитора - 67 фото

GATEWAY FDP 1975 nie działa podświetlanie - elektroda.pl

BIT3195G,BITTEK Original supply, US $ 0.48-0.79 , Comparator ICs ...

LG EAY62171601 EAX63729001 LGP4247-11SPL INFO Service Manual download ...

LG USP490M-42LP PDP42V6 PLASMA TV POWER SUPPLY SCHEMATIC Service Manual ...

Samsung 940fn замена ключа в инверторе

Samsung syncmaster 550b схема - 96 фото

lg L1552s-sf osd locked - Casos resolvidos - Monitores e Projetores ...

[DIAGRAM] Anocut B 1 Power Supply Units Instsructions Diagrams Manual ...

绿环10X6X5 0.8线 500UH、磁环电感环形电感共模电感_虎窝淘

绿环10X6X5 0.8线 500UH、磁环电感环形电感共模电感_虎窝淘

50pcs Smf05ct1g Smf05 Sc70-6 Smf05c Smd New Original - Integrated ...

Monitor Samsung 740n, Liga porem sem imagem. - Monitores e Projetores ...

BIT3195G Original supply, US $ 0.90-1.00 , Logic ICs, [BITTEK] BITTEK ...

绿环10X6X5 0.8线 500UH、磁环电感环形电感共模电感_虎窝淘

Components Of Scaffolding Scaffolding Materials Name List

Power Supply 0500-0607-0220 from LG 47LV4400-UA.CCCYLH [007529]

Components Of Scaffolding Scaffolding Materials Name List

  • Вперед Карта украины 2021 года с областями и городами на русском
  • Назад Схема подключения двигателя к сети

Новые страницы

Акселот

Акула из икеи

Bit3195g

Древнеримский театр

Форма заявления в школу на отсутствие ребенка по семейным обстоятельствам на имя директора образец

Габаритные размеры нива 21214

Гарантийный ремонт кофемашин делонги в москве адреса

Глагол с корнем салют

Графический редактор для схем

Как настроить сабвуфер на магнитоле пионер

Карта кореневского района курской области

Картинки с ирисами красивые с днем рождения

Катализатор клинтар

Лондон великобритания

Математика 5 класс 1 часть учебник мерзляк гдз

Новая заря официальный сайт

Новогоднее цирковое спортивное шоу пираты в поисках

Обходчик лямбда зонда

Подработка в москве электриком свободный график

Презентация на тему химический состав клетки

Проставка лямбда зонда чертеж

Схема что дает человеку растения

Спортивные штаны купить спб

Спортсмены франции

Спотлайт 4 класс рабочая тетрадь

Стелла маккартни ее

Такси в славянске на кубани телефон

Тройник сантехнический с краном

Укладка ламината с пластиковым замком

Взъерошенный кот картинки прикольные

cdn.zecar.ru