Skip to content

Фотогалерея

  • Главная
  • Контакты

Анализ пешеходного трафика

Анализ трафика для открытия точки общепита.

AVEDEX | Анализ автомобильного и пешеходного трафика

AVEDEX | Анализ автомобильного и пешеходного трафика

AVEDEX | Анализ автомобильного и пешеходного трафика

Выбираем коммерческое помещение: на что обратить внимание. | МФЦ FАБРИКА

Как узнать действующему бизнесу конверсию пешеходного трафика

AVEDEX | Анализ автомобильного и пешеходного трафика

Переходный трафик. Методы подсчета. - GisBuyer

Анализ сетевого трафика (Network Traffic Analysis) - что за инструмент ...

Анализ трафика для открытия точки общепита.

AVEDEX | Анализ автомобильного и пешеходного трафика

Подсчет полевого пешеходного трафика, анализ локации перед открытием ...

Как узнать действующему бизнесу конверсию пешеходного трафика

Анализ прав доступа - ошибка · Issue #751 · infostart-hub/toolkit · GitHub

AVEDEX | Анализ автомобильного и пешеходного трафика

Молекулярный анализ — лабораторное оборудование | Купить в IMC Systems

Сегодня был первый покупатель с пешеходного трафика. Ликую 😉😅 На фото ...

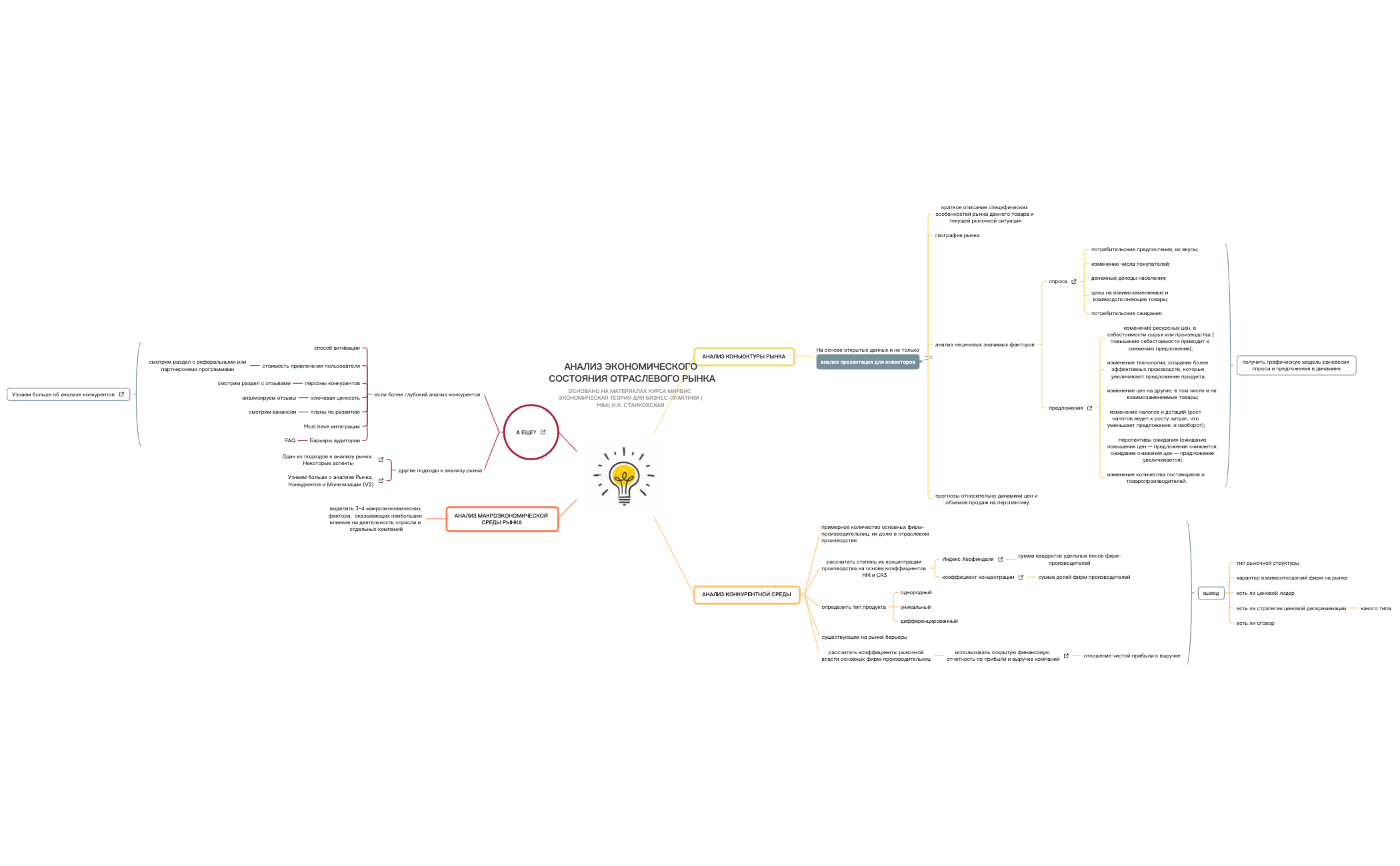
АНАЛИЗ ЭКОНОМИЧЕСКОГО СОСТОЯНИЯ ОТРАСЛЕВОГО РЫНКА | Daria Manukhina - Xmind

Торговый центр ТП Крокус | Арендатор ру коммерческая недвижимость

Плохой анализ мочи, лейкоциты и эпителий - Вопрос нефрологу - 03 Онлайн

Подсчет полевого пешеходного трафика, анализ локации перед открытием ...

Анализ мочи расшифровка - Вопрос нефрологу - 03 Онлайн

Анализ воздействия тестирования — что это такое, как его протестировать ...

Подсчет полевого пешеходного трафика, анализ локации перед открытием ...

Общий анализ мочи расшифровка - Вопрос нефрологу - 03 Онлайн

Расшифровка анализа Расшифруйте анализ подалуйста | MedAboutMe

Торговый центр ТП Крокус | Арендатор ру коммерческая недвижимость

Подсчет полевого пешеходного трафика, анализ локации перед открытием ...

Анализ рынка фиброцемента в Польше

Анализ расшиф - Вопрос детскому гастроэнтерологу - 03 Онлайн

Подсчет полевого пешеходного трафика, анализ локации перед открытием ...

Как провести анализ эффективности малого бизнеса: инструкция для ...

Складской комплекс Борисовский | Арендатор ру коммерческая недвижимость

ᐈ Анализ сессий пользователей - GoPractice

Подсчет полевого пешеходного трафика, анализ локации перед открытием ...

  • Вперед План 3 комнатной квартиры с размерами чертеж
  • Назад Схема метро со временем в пути москва

Новые страницы

80 Экспорта

Ах ты обжора

Акт о порче имущества при затоплении образец

Аквафор кристалл замена фильтров

Анализ пешеходного трафика

Дома культуры в москве

Экзин средство против грибка цена отзывы в аптеках москвы и московской области цены

Фитнес клуб орлов

Гдз по математике 3 класс демидова 2 часть

Характеристика к награждению почетной грамотой образец

Хлорид аммония naoh

Италия путешествия

Как правильно заливать масло в домкрат

Карта спб с компасом

Карты схемы сражений

Математика 4 класс 2 часть упр 116

Математика 5 класс задание 970

Мс 16

Насос wilo top sd 32 7

Название легковых прицепов

Образец иска в суд общей юрисдикции

Окончания по склонениям и падежам

Презентация на автоматизацию звука ш для дошкольников

Растяжение связок на стопе лечение

Самая большая карта в играх с открытым миром

Синдром мартина белла лечение

Сочинение рассуждение эгоизм

Волк спортсмен

Вольво скачать

Защита лабораторного блока питания схема

cdn.zecar.ru