Skip to content

Фотогалерея

  • Главная
  • Контакты

74Ch595

74HC595 Schieberegister » Aufbau & Funktionsweise erklärt

The 74HC595 Shift Register - DIYODE Magazine

Tresdeland - Tu mundo 3D

stm32 74hc595级联编程

74HC595 8-Bit Shift Register for LED Matrix

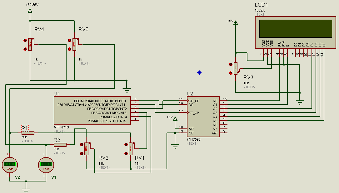
Двух канальный вольтметр на Attiny13 (Attiny13 + 74CH595 + LCD ...

74HC595 8-Bit Serial to Serial/Parallel IC - Solarbotics Ltd.

What is 74HC595 IC | How 74HC595 IC Works - YouTube

Arduino 74hc595 Rgb Leds With 20 Effects - Hackster.io

Explore 74HC595 Datasheet for Arduino: Pinout, Wiring, and Applications

74HC595 Using array

Бегущий поворот на 555 и 74CH595 - YouTube

MrПоделкинЦ Blog: Двух канальный вольтметр на Attiny13 и 74CH595

7-Segment display with 74HC595 shift register | Arduino Projects

an arduo breadboard with multiple wires connected to it

74hc595 with Arduino tutorial - YouTube

LEDs lights chaser using IC 74HC595 and 555 - YouTube

Using a 74CH595 Serial to Parallel Chip | Technology Tutorials

74HC595 Interfacing with 7-segment Displays and Pic Microcontroller

IC 74HC595 - Einstronic Enterprise

Микроконтроллеры AVR: 74HC595 (сдвиговый регистр) через SPI в C

esquema cubo de led 5x5x5 com pic 16f628a e 74hc595 proteus + CCS code ...

74HC595 with toggle switch on/off button - Programming Questions ...

[問題] 74CH595 搭配 DS18B20水溫感測器的問題 - 看板 ASM - 批踢踢實業坊

First shift register test (74CH595 from ebay) LED chase effect - YouTube

Подскажите про сдвиговый регистр 74ch595 | Аппаратная платформа Arduino

Gammon Forum : Electronics : Microprocessors : Using a 74HC165 input ...

ICSK059A led cube 4x4x4 Светодиодный светильник для Ардуино на 74CH595 ...

Marcel Dunk - Fotografie: 4 leds with 2 74ch595

K98 pouches – 0/0295/0005 – fjm44

How to Use 74HC595 with Arduino to Increase Digital Pins - Electropeak

How to Use 74HC595 with Arduino to Increase Digital Pins - Electropeak

10PCS TL081CP DIP8 TL081 DIP TL081C DIP 8 new and original IC|ic dip ...

Multiplexing with Arduino and the 74HC595 - duino

MrПоделкинЦ Blog: Двух канальный вольтметр на Attiny13 и 74CH595

  • Вперед Заявление в садик о сохранении места образец
  • Назад Как правильно заполнять конверт по беларуси образец

Новые страницы

Авито работа без опыта работы

Автобор уз шевроле круз

Что такое повествовательное

Farcar распиновка разъемов

Гдз математика 6 класс номер 1063

Географическое положение россии контурная карта по географии 8 класс

Гора благодать

Интересные презентации для студентов на любую тему

Контрольная работа по английскому языку 6 класс афанасьева юнит 4

Математика 5 класс 2 часть учебник номер 753

Минутка чистописания в 3 классе по русскому языку образцы

Обозначения на сигнализации аллигатор

Образец рецепта на лекарства

Парацетамол в таблетках сколько давать ребенку

Подчеркни глагол от которого можно образовать только две формы времени прошедшее и будущее

Пучок проводов птф ваз 2109

Разделить на слоги клен

Ремонт стиральных машин в подмосковье

Рисунок спортсмена карандашом

Схема метро с новыми станциями 2021 москвы 2021 крупным планом

Схема открывания дверей

Схема советских органов власти

Схемы мужского свитера регланом

Шкода фабия сборка

Скелет динозавра купить

Спорт автосалон

Суффикс очек или оч и ек

Тамара семина актриса

Вилла боргезе в риме

Вытяжная вентиляция в частном доме

cdn.zecar.ru