Skip to content

Фотогалерея

  • Главная
  • Контакты

6Э5п

Electron tube 6E5P-I (6Э5П-И) REFLEKTOR - RETROSTORE.EU

6Э5П тетрод >> 140 шт недорого купить

6Э5П / 6E5P - cheap vacuum tubes prices

Electron tube 6E5P (6Э5П) - RETROSTORE.EU

6Э5П - покупка радиолампы. 6Э5П в новом или бу состоянии | Скупка РЭК

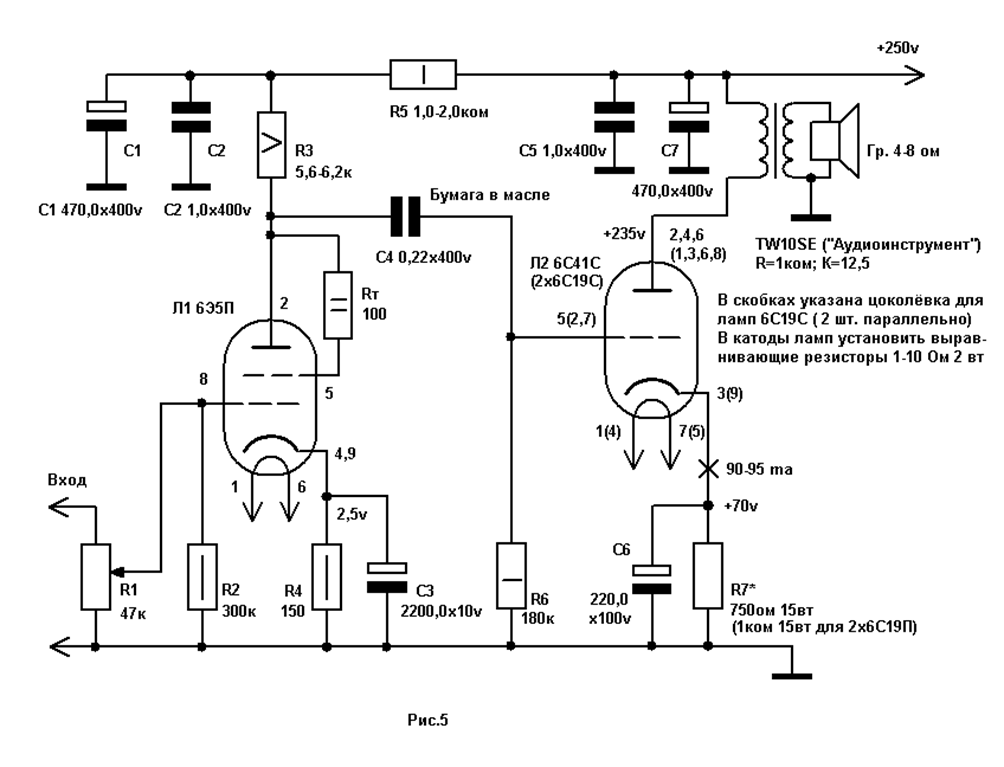
Одноламповый однотакт на 6Э5П и TW10SE. 6E5P Single tube SE amplifier ...

Одноламповый однотакт на 6Э5П и TW10SE. 6E5P Single tube SE amplifier ...

Усилитель SINGLE END на 6Э5П и 6П45С - Звукотехника - СХЕМЫ - Каталог ...

Предварительный усилитель на трех деталях на лампе 6э5п

6Э5П одной даты радиолампы

Electron tube 6E5P (6Э5П) - RETROSTORE.EU

УМ на 6Э5П - Форум

6E5P/6Э5П and 6E6P-E/6Э6П-E in triode mode – Bartola® Valves

Лампа 6Э5П-И. Низкие цены. На складе в наличии.

Однотактный усилитель 6Э5П – 2А3 с выходной мощностью 6 Ватт. 6E5P ...

HI-FI in my Home: Вот схема лампового усилителя 6э5п+6с19п-6с19п

Продам 6Э5П

6Э5П | Справочник содержания драгметаллов

Двухтактный Усилитель 6П14п Схема - schale

Лампа 6Э5П - Купить радиолампы почтой - Радиотовары - Магазин - MarikLab

Драйвер На 6П45с - agtcompany

Однотактный усилитель 6Э5П – 2А3 с выходной мощностью 6 Ватт. 6E5P ...

6E5P/6Э5П and 6E6P-E/6Э6П-E in triode mode – Bartola® Valves

SE на 6Н30П и 6Э5П от Ульянова

Ламповый усилитель SE 6э5п 6с33с купить в Ростове-на-Дону | Электроника ...

Двухтактный ламповый усилитель 6Э5П – 1П33С. Push-pull amplifier 6E5P ...

Радиолампа 6Э5П (ID#1116536250), цена: 20 ₴, купити на Prom.ua

Усилитель на 6с33с - авторская колонка Сергея Сергеева

Ламповый усилитель на 6э5п и 6с33с-в - YouTube

Купить Радиолампа 6э5п. Новые. В лоте 1 штука!, цена 40 ₴ — Prom.ua (ID ...

ламповый унч с межкаскадным трансформатором 6э5п + 6п7с - YouTube

Радиолампы 6Э5П, новые в упаковке - Радиодетали в Новоалександровске на ...

HIFIDIY论坛-有了解6Э5П(6E5P)这只胆的朋友么? - Powered by Discuz!

6E5P/6Э5П and 6E6P-E/6Э6П-E in triode mode – Bartola® Valves

Вегалаб - Однотактный ламповый усилитель на триодах.

  • Вперед 102V
  • Назад Домино варлам шаламов краткое содержание

Новые страницы

Альбом битлз

Аллергический трахеит лечение

Чесотка фото высыпаний

Электроны протоны нейтроны фосфора

Гдз по математике 4 класс 2 часть учебник стр 87

Гдз по математике 6 класс номер 1123 по действиям

Гостиница остров костанай

Хоровиц хилл искусство схемотехники pdf

Iptv спорт

Как очистить оцинкованный лист

Как разобрать приборную панель приора

Как снять комбинацию приборов

Как выглядит технический паспорт жилого помещения

Карта янао с населенными пунктами и месторождениями

Кнопка выключения

Комплексные тренинги

Контроллер овен

Любовь к жизни джек лондон

Отделка трубы

Покраска решетки радиатора в хром

Схема подключения 3 переключателей

Спорт водный фото

Спорткары в москве

Спортмастер уфа адреса

Театр кукол ростов на дону

Трансформационный коучинг

Варя с днем рождения картинки девочке красивые поздравления

Влияние катализатора на расход топлива

Задачи 4 класс по математике с решением

Замена сайлентблоков киа спортейдж 3

cdn.zecar.ru