Skip to content

Фотогалерея

  • Главная
  • Контакты

2Sk1940

2SK1940 - Transistor: N-JFET | unipolar; 600V; 12A; 125W; TO3P | TME ...

Semiconductor: 2SK1940 (2SK 1940) - N-FET 600V / 12A / 125W E75...

Jual Transistor K1940 2SK1940 N-Channel MOSFET 600V 12A 125W TO-3P di ...

2sk1940 - 259.83p. купить

TRANSISTOR 2SK1940 - Elecsur - ventas de componentes electrónicos en lima

2SK1940-01 Datasheet - N-channel MOS-FET

2SK1940

2SK1940 [2SK1940]: 8.24EUR: Service TVC Video Hi Fi, Virtual Shop

FUJI 达林顿三极管 2SK1940(已停产) 大功率三极管_电子元器件_维库仪器仪表网

Transistor ทรานซิสเตอร์K1917 2SK1940 2SK1941 K2038 K2039 K2098 | Shopee ...

Transistor 2SK1940 TO-3P (K1940) PTH | Achei Componentes

供应进口拆机2SK1940场效应管_电子元器件_维库仪器仪表网

Kit 100 peças - Transistor 2SK1940 TO-3P (K1940) PTH Transistores Achei ...

2SK1940 - Tranzistori 2SKxx

Tranzistor MOS-FET 2SK1940 TO-3P - Exeshop d.o.o.

БП AT

2SK2004 K2004 2SK1335 K1335 2SK1940 2SK1489 K1491 2SK1941 2SK3697 ...

Tranzystor 2SK1940 :: WISP.PL Dystrybutor sprzętu sieciowego

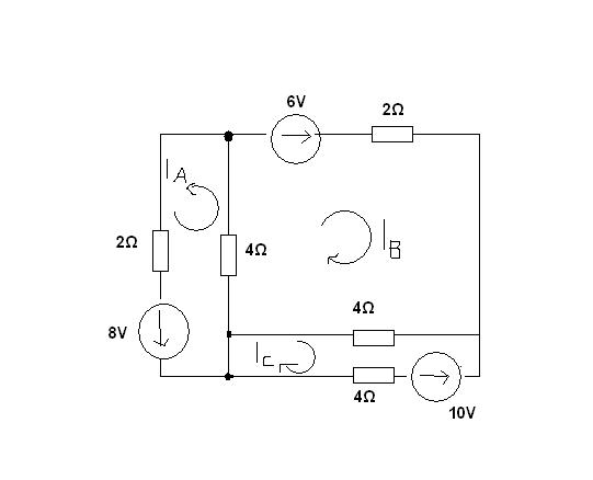
Metoda oczkowa - jak policzyć? - elektroda.pl

| SRPD59K1 | Seiko 5 Sports Watch SRPD59K1

5pcs Lm2678s-adj Lm2678 Lm2678-adj To263 Lm2678sx-adj To-263 ...

供应进口2SK1937场效应管_电子元器件_维库仪器仪表网

Metoda prądów oczkowych - skąd się to bierze - elektroda.pl

Poszukuję rezystora - gdzie kupić? - elektroda.pl

Jual P Channel Mosfet Transistor Original Harga Termurah April 2024 ...

9.12

Jaką wartość ma ten kondensator? - elektroda.pl

Dioda Schottkiego 100V 2A S210

Gdzie to zdjęcie było zrobione? - 8 - elektroda.pl

avt1007 bt139 zamiast bt136 - elektroda.pl

Multimetr Mastech MY-65 - warto kupić? Suplement - elektroda.pl

2SK3565 TRANSISTOR FET CANAL N (900V/5A/45W/2R)

uc3843 - przetwornica samochodowa 12V 19V - elektroda.pl

Jabel J-214 - Serwisowy generator obrazu TV - brak koloru

E44-Diode varicap 1.8-17.5pf 28v 50na sod-23 à 1,20 € (Diodes varicap)

  • Вперед Ход поршня 2110
  • Назад Схема проводки даф 105

Новые страницы

2Sk1940

624 Упр русский язык 5 класс

Английский язык 9 класс михеева гдз

Эдвард роберт хьюз картины с названиями

Электрическая схема восход 3м

Гдз по алгебре номер 944

Гдз по обществознанию 9 класс козлов

Инструмент для плетения из ротанга

Карниз с электроприводом

Кран букса с длинным штоком

Мерседес 123 купе

Музей вс

Определите по диаграмме сколько примерно граммов углеводов содержится в двух пирожках с капустой

Отличие ваз 21213 от ваз 2121

Отзыв на усмотрение суда образец

Печка на гранте плохо греет

Повторите материал главы 1 по следующему плану выпишите основные понятия и физические величины

Правила оформления работы по математике в начальной школе образец

Презентация великие путешественники 5 класс география

Проактивная схема выплаты пособий с 01.01 2024

Проект срочного трудового договора образец

Решебник 10 класс англ яз

Римская штора установка

Схема сборки щита

Схемы видов подчинения в спп

Спортивный разряд 1 взрослый

Вибрация ниссан

Воздуховод 250 мм

Впиши числа в схемы

Все правила по русскому языку начальной школы в таблицах и схемах

cdn.zecar.ru