Skip to content

Фотогалерея

  • Главная
  • Контакты

2Sc2625 характеристики на русском

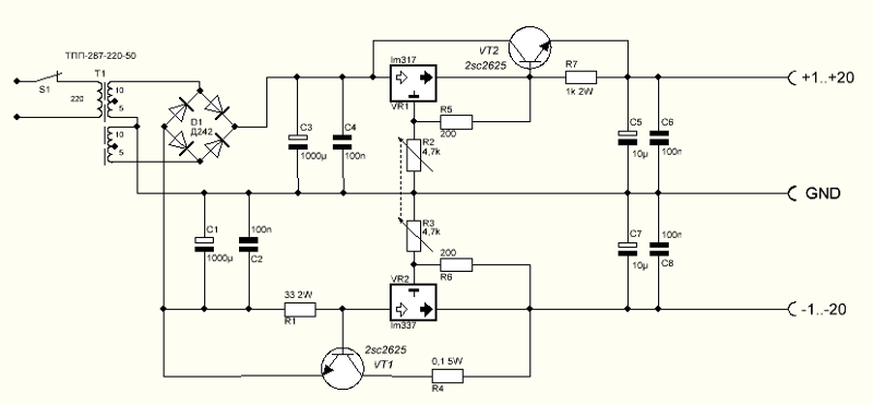
Транзистор 2SC2625: полные технические характеристики и свойства

2SC2625 транзистор характеристики: аналоги и datasaheet

Транзистор 2SC2625: полные технические характеристики и свойства

Транзистор 2SC2625: характеристики, цоколевка, аналоги

2Sc2625 характеристики: 2SC2625 транзистор характеристики, аналоги ...

2SC2625 | SPTECH | Bipolar Transistors - BJT | JLCPCB

2Sc2625 характеристики: 2SC2625 транзистор характеристики, аналоги ...

Карта персонажа днд на русском

Карта пхукет на русском - 86 фото

Карта персонажа днд на русском

Карта персонажа днд на русском

2SC2625 транзистор характеристики: аналоги и datasaheet

Транзистор 2SC2625: полные технические характеристики и свойства

Магнитола сони dsx a416bt инструкция на русском - 88 фото

Транзистор 2SC2625: характеристики, аналоги и datasheet

Купить АДАПТЕР HDMI НА AV RCA CINCH 1080P ПРЕОБРАЗОВАТЕЛЬ + КАБЕЛЬ ...

Транзистор 2sc2625: 2SC2625, Биполярный транзистор, NPN, 400 В, 10 А ...

Tm1628 схема включения и datasheet на русском

Купить Формулы и физико-химические стали на выставке Mature CKE 2023 ...

После 30 години целосно е реконструирана улицата ,,Марко Орешковиќ” со ...

Карта пхукет на русском - 86 фото

PowerBox (On Russian - На Русском) [OUTDATED] [WorldBox] [Mods]

Tm1628 схема включения и datasheet на русском

Русская операционная система на русском языке программирования и ...

Купить ЧАСЫ ДЛЯ ДЕВУШКИ СМАРТ-ЧАСЫ МИННИ МАУС: отзывы, фото и ...

Купить Меховая грелка для рук кота Миколайки в чехле для котят: отзывы ...

Купить RME ADI-2/4 PRO SE - AD/DA преобразователь + наушники: отзывы ...

2SC2837 | SPTECH | Bipolar Transistors - BJT | JLCPCB

Купить Большая интерактивная кукла поет и говорит по-польски + соска ...

Купить Планировщик книг Календарь на 2024 год ДЛЯ ПАРИКМАХЕРСКИХ ...

Взгляд из Великобритании 1940 года на итальянские боевые самолеты ...

Преддипломная характеристика на студентку практикантку педколледжа образец

Сигнализация jvc схема подключения на русском языке

Русский национальный костюм шаблон

Транзистор 2SC2625: характеристики, цоколевка, аналоги

  • Вперед Установка межвитковых проставок ваз 2107
  • Назад Тишина в чате смешные картинки

Новые страницы

2Sc2625 характеристики на русском

Англ ваулина

Бгуфк спорт

Ценный образец 1 реальная рыбалка

Черты тренинга

Доработка ваз 2190

Двуликий янус это фразеологизм

Гдз по матем 4 класс учебник канакина

Как прошить иммобилайзер

Маршрут поезда н новгород адлер с остановками карта

Меандр зао

Минога рыба фото

Накладная смгс оао ржд образец

Образец дневника стажировки слушателя стажера курсов профессиональной переподготовки

Ответ в военкомат об устранении недостатков образец

Первенство москвы по чир спорту

Подработка с оплатой наличными каждый день

Подтяжка ручника логан

Разгорается заря

Саша зурбаганский

Скачать фильм теория запоя

Составьте классификацию озер в зависимости от происхождения озерных котловин

Справка о количестве штатных сотрудников образец

Трансивер радио 76 схема

Тренировки по мини футболу

Тюльпаны в казахстане

Угли схема

В камере вильсона помещенной в магнитное поле по радиусу кривизны изгиба следа частицы можно

Заявление в суд о применении срока исковой давности по кредиту образец

Золото спортивной гимнастики

cdn.zecar.ru