Skip to content

Фотогалерея

  • Главная
  • Контакты

2И не микросхема

Логические и или не

К555ЛА3,микросхема, 4 эл-та 2И-НЕ. — купить в Красноярске. Состояние ...

К155ЛА3, микросхема, 4 элемента 2И-НЕ, аналог SN7400. — купить в ...

КМ155ЛА3, микросхема, 4 эл-та 2И-НЕ, аналог SN7400. — купить в ...

Микросхема к561тл1.Электроника на инвертирующем триггере Шмитта ...

74HC00D 4 логических элемента 2И-НЕ

CD4093BE, (К561ТЛ1), Микросхема, 4 логических элемента 2И-НЕ с ...

Микросхема CD4093BE, Четыре логических элемента "2И-НЕ" с триггерами ...

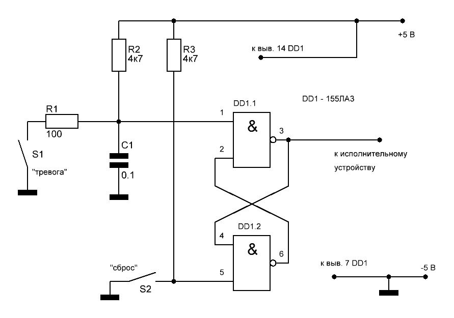
Электронные самоделки на микросхеме К155ЛА3.Как устроена микросхема,что ...

Микросхема или не принцип работы

Микросхема к155ла8 применение

74HC132DR2G – микросхема логики (4*2И-НЕ, 2-6В, HC132G, SOIC−14 ...

Полезные схемы для радиолюбителей

74AC00SC – микросхема логики (4*2И-НЕ, 2-6В, SOIC-14) - оригинал Fairchild

4 простых конструкции на логических элементах 2И-НЕ | Лампа Электрика ...

4 простых конструкции на логических элементах 2И-НЕ | Лампа Электрика ...

Микросхема 1533лн1

К561ТЛ1. Микросхема 4 триггера Шмидта с входной логикой 2И-НЕ

Cd4060 - двоичный счетчик со встроенным генератором. описание, распиновка

Обозначение и таблица истинности элемента и – Telegraph

Микросхема за 300 руб Москва, Серпуховско-Тимирязевская линия, метро ...

1.2. Логический элемент 2и-не и его характеристики

микросхема К561ЛА7

Таблица истинности 2и не: Логические элементы и таблицы истинности ...

Обои для телефона Черно белая микросхема эскиз

Сгорела микросхема в эбу - 81 фото

SN74LS38N купить в ЭлМатрикс Электроника для дела 4 элемента 2И-НЕ, 14 ...

74AHC1G00

Микроконтроллер ATtiny2313A-PU микросхема - купить с доставкой по ...

Это не микросхема, а ракетный двигатель спутника - Рамблер/новости

купить CD4093BM 4 логических элемента 2И-НЕ с триггерами Шмитга SO-14 4093

Микросхема TPC8107 — Купить Недорого на Bigl.ua (447155496)

Отечественные микросхемы ттл, кмоп и их зарубежные аналоги (серии 74xx ...

2и не таблица истинности

И не микросхема: Справочник “Цифровые Интегральные Микросхемы” – i ...

  • Вперед Помощь на экзамене онлайн
  • Назад Скачать сингл драфт

Новые страницы

Алкапласт а2000

Автоэлектрик в балашихе недорого

Chevrolet cruze минусы и плюсы

Где по биологии 9 класс сивоглазов

Гдз по русскому языку 8 класс упражнение 340

Гдз по русскому языку за 10 11 класс рыбченкова

Как менялась карта боевых действий на украине с начала спецоперации

Как нарисовать логотип стандофф 2

Как нарисовать руж из соника

Как настроить фары на десятке

Курочка в гнезде а яичко пословица

Магнит чей магазин

Макароны в виде шариков

На клапанной крышке белая эмульсия

Настоящий юрист

Общественно государственные физкультурно спортивные объединения

Орви симптомы и лечение

Пирамида параллелограмм

Рабочая тетрадь 2 класс 2 часть страница 70

Распиновка андроид магнитолы

Распиновка датчика дмрв бош 116

Схема метро санкт петербурга на карте с новыми станциями спб 2022

Схема учебное заведение

Сочинение по василию теркину

Спортсменка камила

Свежие авито работа подработка

Уильяма хогарта картины с названиями

В коже больше всего содержится каких рецепторов

Внешнеэкономический контракт образец

Замена антифриза на шевроле нива

cdn.zecar.ru