Skip to content

Фотогалерея

  • Главная
  • Контакты

Усилители тда схемы

Усилители тда схемы. Tda7297 усилитель. Микросхема TDA 7297. Усилитель на микросхеме tda7297 схема включения. Tda7297 усилитель даташит.

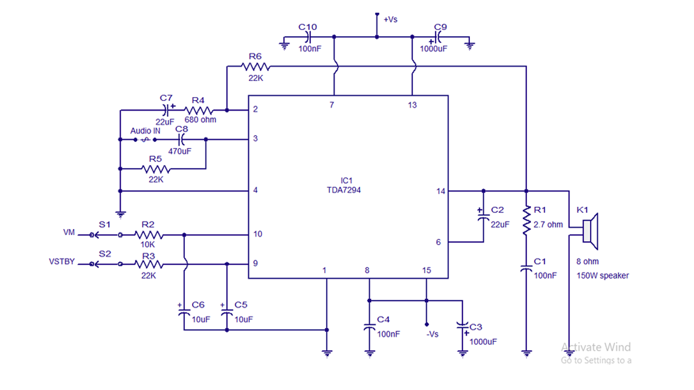
Усилители тда схемы. Схема усилителя звука на tda7294. 7294 Схема усилителя мощности. Схема усилителя на микросхеме тда 7294. Усилитель звука тда 7293.

Усилители тда схемы. Принципиальная схема усилителя мощности звука. Самодельный усилитель звука схема. Схема простого мощного усилителя звука. Усилитель звука на микросхеме tda8174.

Усилители тда схемы. Tda7293 схема усилителя. Усилитель tda7293 даташит. Конструктор усилитель на tda7294. Тда 7293 схема усилителя.

Усилители тда схемы. Схема усилитель на микросхеме tda7294. Усилитель на микросхеме тда 7294. Схема включения микросхемы тда7294. Мостовой усилитель на tda7293 схема.

Усилители тда схемы. Усилитель тда 1558q. Tda1558 схема усилителя. Tda1558q схема усилителя с сабвуфером. TDA мостовой, двухканальный усилитель 2х45w.

Усилители тда схемы. Стереоусилитель схема на tda1516bq. Усилитель НЧ TDA 1558q. Tda1558q схема усилителя. Схема усилителя звука на микросхеме tda1558q.

Усилители тда схемы. Схема усилитель на микросхеме tda7294. Микросхема tda7294 схема включения. Tda7294 схема усилителя. Усилитель на микросхеме тда 7294.

Усилители тда схемы

Усилители тда схемы

Усилители тда схемы

Усилители тда схемы

Усилители тда схемы. Усилитель TDA 7266. Схемы усилителей на tda7266sa. Даташит микросхема TDA 7266. Схема УНЧ на tda7297sa.

Усилители тда схемы. Усилитель TDA 7266. Tda7297 схема усилителя. Tda7297 усилитель даташит. Tda7297 плата усилителя.

Усилители тда схемы. Усилитель tda7396. Тда 7396 схема усилителя. Tda7396 схема усилителя мощности. Схема усилителя звука tda7240.

Усилители тда схемы. Усилитель НЧ тда 2004. Усилитель на тда 2004. Усилитель на микросхеме tda2004. Tda2004 схема усилителя звука.

Усилители тда схемы. \Усилитель звука на TDA 2005. Схема усилителя на микросхеме tda2005. Схема УНЧ на микросхеме tda2005. Схема усилителя мощности на микросхеме на 20вт.

Усилители тда схемы. Микросхема tda1554q схема включения. Усилитель на микросхеме TDA 1554q. Tda1554q усилитель печатная плата. Tda1554q Мостовая схема.

Усилители тда схемы. Усилитель ИТУН схема. Съема ксилителся ТАД 7294. Схема усилителя мощности на микросхеме tda7294. Усилитель НЧ на тда 7294.

Усилители тда схемы

Усилители тда схемы. Печатная плата УМЗЧ на tda7250. Tda7250 усилитель. УМЗЧ на микросхеме tda7250. Усилитель на tda7250 печатная плата.

Усилители тда схемы. Tda7294 усилитель. Схема усилителя мощности на микросхеме tda7294. Усилитель НЧ TDA 7294. Схема усилителя звука на микросхеме tda7294.

Усилители тда схемы. Усилитель звука на микросхеме tda8560q. Усилитель звука тда 8560q. Усилитель на tda1557q. Усилитель на микросхеме тда 8560.

Усилители тда схемы. Схема включения микросхемы тда7294. 7294 Схема усилителя мощности. Схема усилителя низкой частоты tda7294a. Усилитель на тда 7294 с темброблоком схема.

Усилители тда схемы. Мостовой УНЧ TDA усилитель. Схема усилителя на микросхеме TDA 3116. Стереоусилитель схема на tda1516bq. УНЧ на микросхеме TDA.

Усилители тда схемы. Схема усилителя мощности на микросхеме tda7294. Усилитель НЧ TDA 7294. Микросхемы для усилителя звука 100 ватт. Усилитель НЧ 100 ватт схема.

Усилители тда схемы. Схема усилителя мощности на микросхеме tda7294. Схема усилителя на микросхеме тда 7294. Tda7294 схема усилителя мощности. Схема усилителя мощности тда7294.

Усилители тда схемы. Tda1013b усилитель. УНЧ на микросхеме TDA. Тда 6107 схема усилителя. Усилитель звука на микросхеме тда.

Усилители тда схемы. Tda7294 усилитель. Усилитель НЧ TDA 7294. Схема усилителя мощности на микросхеме tda7294. Микросхема tda7294 схема включения.

Усилители тда схемы

Усилители тда схемы. Схема мостового усилителя на tda7294. Тда 7294 Мостовая схема. Активный сабвуфер схема усилителя 7294. Схема мостового включения усилителя.

Усилители тда схемы. Усилитель звука на tda7377 схемы. Схема усилителя на микросхеме tda7377. Схема усилителя звука на микросхеме tda2009l. Звуковая микросхема tda7377.

Усилители тда схемы. Tda2616 усилитель. Усилитель на микросхеме tda2616. Tda2615 усилитель. Даташит микросхемы tda2615.

Усилители тда схемы. Усилитель на микросхеме tda7056. Усилитель звука на tda7056. Усилитель звука на микросхеме tda7056. Усилитель на tda7056 с регулятором громкости.

Усилители тда схемы. Микросхема tda7293 схема включения. Съема ксилителся ТАД 7294. Схема УНЧ на tda7293. Tda7293 усилитель с транзистором.

Усилители тда схемы

Усилители тда схемы. Усилитель на tda7393. Даташит микросхемы TDA 7394. Схема усилителя низкой частоты tda7384. Tda7393 схема включения.

Усилители тда схемы. Усилитель на tda7056b. Микросхема УНЧ TDA 7056b. Усилитель звука на микросхеме tda7056. Схема усилителя на микросхеме тда.

Усилители тда схемы. Tda2006 схема усилителя. Усилитель на микросхема тда 2006. Интегральные УНЧ С однополярным питанием. Микросхема tda2006 схема усилитель.

Усилители тда схемы. Amp 7293 усилитель. Tda7293 схема усилителя. Тда 7293 схема усилителя. Tda7293 усилитель печатная плата.

Усилители тда схемы. Тда 7294 схема усилителя на транзисторах.

Усилители тда схемы

Усилители тда схемы

Усилители тда схемы. Усилитель на tda7296 печатная плата. Tda7294 схема усилителя. Усилитель на тда 7294 схема и печатная плата. Тда 7294 схема усилителя ИТУН.

Усилители тда схемы

Усилители тда схемы

Усилители тда схемы. Даташит микросхемы TDA-7266s. Tda7266m усилитель. Тда 7266sa схема усилителя. Схемы усилителей на tda7266sa.

Усилители тда схемы

Усилители тда схемы. УНЧ на микросхеме TDA 1558. Схема усилителя мощности tda7392. Tda1558 схема усилителя. Схема усилителя низкой частоты на микросхеме.

Усилители тда схемы. Усилитель НЧ TDA 7294. УМЗЧ на tda7294 схема. Усилитель на микросхеме тда 7294. Усилитель НЧ на тда 7294.

Усилители тда схемы. TDA 1562 усилитель. Tda1562q. Усилитель на микросхеме тда 1562q. Схема усилителя на микросхеме.

Усилители тда схемы. Усилитель на тда 1557q. Стерео-усилитель на микросхеме tda1557q. Микросхема тда 1557q схема усилителя. Tda1557q печатная плата.

Усилители тда схемы. Схема усилителя на микросхеме tda2004. Микросхема тда 2004 схема усилителя. Мостовая схема включения tda2005. Мостовая схема усилителя тда 2004.

Усилители тда схемы. Даташит микросхемы tda1013b. Tda1013a усилитель. Микросхема tda1013b схема включения. Tda1013a схема включения.

Усилители тда схемы

Усилители тда схемы. Усилитель тда 1558q. Схема микросхемы тда 1558 q. Усилитель звука на tda1558q. УНЧ на микросхеме tda1558q.

Усилители тда схемы. Усилитель на микросхема тда 2006. Микросхема tda2006 характеристики схема включения. Тда 2007 схема усилителя. Микросхема tda9302 схема включения.

Усилители тда схемы. Tda7294 схема усилителя мощности. Тда 7294 схема усилителя чертёж печатной платы. Tda7294 схема усилителя даташит. Схема УНЧ на tda7293.

Усилители тда схемы. УНЧ на тда 7294. Tda7294 схема усилителя даташит. 7294 Схема усилителя мощности. Даташит микросхемы усилителя tda7296.

Усилители тда схемы. Трехканальный усилитель на тда 1554q. Микросхема tda1554q схема включения. Tda1554q Мостовая схема. УНЧ на микросхеме TDA 1558.

Усилители тда схемы. 7294 Схема усилителя мощности. Схема усилителя мощности на микросхеме tda7294. Схема включения микросхемы тда7294. Усилитель низкой частоты на микросхеме tda7293 схема.

Усилители тда схемы. Усилитель УНЧ на микросхеме TDA 1519. Усилитель на ila1519 b10. Tda1519 + tda1519a. Микросхема tda1519c схема включения.

Усилители тда схемы. Tda7294 схема усилителя. УМЗЧ на tda7294 схема. Tda7294 схема усилителя мощности. Tda7294 схема усилителя и печатная плата.

Усилители тда схемы

Усилители тда схемы. Тда7294 схемы. 7294 Схема усилителя. Tda7295s схема усилителя. Tda7294 схема подключения.

Усилители тда схемы. УНЧ на микросхеме tda2004. Микросхема тда 2004 схема усилителя. Схема усилителя звука на микросхеме tda2005. Усилитель НЧ тда 1220b.

Усилители тда схемы. Схема включения микросхемы тда7294. Микросхема tda7294 схема включения. Tda7294 схема усилителя. Усилитель на микросхеме тда 7294.

Усилители тда схемы. Tda7294 усилитель. Tda7294 схема усилителя мощности. Схема мостового усилителя на tda7294. Схема усилителя мощности тда7294.

Усилители тда схемы. Tda7269a мостовой усилитель. Tda7269a схема усилителя печатная. УМЗЧ на микросхеме tda7265. Микросхема тда 7265 схема.

Усилители тда схемы. Схема включения микросхемы тда7294. Tda7294 схема. Tda7294 схема включения. Микросхема tda4100.

Усилители тда схемы. Мостовой усилитель на tda7294. Усилитель на микросхеме тда 7294. Схема усилителя на микросхеме тда 7294. Мостовой усилитель на тда 7294.

Усилители тда схемы. Мостовой усилитель на tda7294. Tda7294 Datasheet. Tda7294 однополярное питание. Tda7294 схема стереоусилителя.

Усилители тда схемы

Усилители тда схемы. Схема УНЧ на микросхеме tda2005. Усилитель мощности на микросхеме tda2005. Tda2005 схема усилителя. Tda2005 схема включения.

Усилители тда схемы. Усилитель на tda2030. Усилитель на tda2030 с двухполярным питанием. Tda1904 усилитель звука схема. Tda2030a схема усилителя с двухполярным питанием.

Усилители тда схемы

Усилители тда схемы. УНЧ на микросхемах tda7294. Tda7294 схема усилителя мощности. Усилитель на микросхеме тда 7294. Усилитель на микросхеме tda7294 схема печатная.

Усилители тда схемы

Усилители тда схемы. Микросхема тда 7294 схема. Усилитель на микросхеме тда 7294. Усилитель на микросхеме tda7294 схема печатная. Микросхема tda7293 схема включения.

Усилители тда схемы. Tda2005 Amplifier circuit. Микросхема tda2005 схема включения. Микросхема тда 2005 схема включения. Tda2005 схема усилителя стерео.

Усилители тда схемы. Усилитель УНЧ на микросхеме tda2006 схема. Tda1904 усилитель звука схема. Усилитель звука на микросхеме tda2006. Усилитель на микросхема тда 2006.

  • Вперед Знаменитые промыслы самарского края проект
  • Назад Приора подключение сигнализации

Новые страницы

4 Резистора соединение схемы

A perfect circle passive

Большой штангенциркуль

Доверенность для медицинских учреждений образец

Екатерининский дворец в царском селе старые

Гдз математика 2 класс стр 43 упр 4

Горнолыжный спорт

Катар верхних дыхательных путей лечение

Макраме узлы схемы плетения

Методы работы в тренинге

Мгу ппи

Natural park resort 3 паттайя отзывы

Носки крючком схемы

Образец приглашения на день рождения ребенка

Отделка потолков

Подключить магнитолу к 220

Прилагательное на онька

Про монтаж

Пшеницы какое склонение

Распиновка разъема магнитолы ниссан

Расточка блока в твери

Рок баллады 80 90 зарубежные сборник

Схема ваз 21043 карбюратор

Схемы спп с союзом

Спортивный туризм вологодская область

Thx208

Ты и твои друзья презентация окружающий мир 2 класс плешаков школа россии

Тпп 322

Убрир банк казань

Усилители тда схемы

cdn.zecar.ru