Skip to content

Фотогалерея

  • Главная
  • Контакты

Усилитель 500 ватт схема

Усилитель 500 ватт схема

Усилитель 500 ватт схема

Усилитель 500 ватт схема. Схема усилителя мощности 1000 ватт. Транзистор усилитель 1000 ватт схемы. Схема мощного усилителя звука 1000 ватт. УМЗЧ 1000 ватт схема.

Усилитель 500 ватт схема. Tda7297 схема.

Усилитель 500 ватт схема. Усилитель 1000 ватт схема. 26ls32 схема усилителя. Схема усилителя на 500 ватт на транзисторах.

Усилитель 500 ватт схема. Lme49810 схема усилителя. Лм 49810 усилитель. Усилитель Gainclone 2007 на lme49810. Усилитель lme49810 400 ватт схема.

Усилитель 500 ватт схема. 75 Watt Eagle amp schematic. Лампа Лис 01 20 ватт схематика. Fight Emm Polaris schematics. BADCAT Xtreme schematics.

Усилитель 500 ватт схема. 2sc5200 2sa1943 500 Watt Amplifier. Усилитель схемы 1000 ватт 2sc5200 and 2sa1943?. УМЗЧ 500 ватт на 2sa1943. 2sa1943 2sc5200 500 ватт.

Усилитель 500 ватт схема. Схема усилителя 350 ватт. Схема усилителя мощности на 500 ватт. Усилитель 500 ватт схема Amplifier.

Усилитель 500 ватт схема. Схема усилителя мощности 1000 ватт. Принципиальная схема усилителя 500 ватт. Схема УНЧ 500 ватт. Усилитель мосфит 400 схема.

Усилитель 500 ватт схема

Усилитель 500 ватт схема. 1000w Power Amplifier 2sc5200 2sa1943 Electronic circuit. Усилитель 2000 ватт схема. Усилитель 400 ватт схема. Транзистор усилитель 1000 ватт схемы.

Усилитель 500 ватт схема. Усилитель на 2sc5200 2sa1943 500 ватт. Усилитель мосфет 400 ватт. 2sc5200 2sa1943 усилитель схема. 2sa1943 2sc5200 schematics Amplifier.

Усилитель 500 ватт схема. Схемы усилителя мощности на транзисторах на 500 ватт. Усилитель 500 ватт схема Amplifier. Схема усилителя мощности на 500 ватт.

Усилитель 500 ватт схема. Усилитель 100 ватт схема 2sc5200. УНЧ на транзисторах 2sc5200/2sa1943. Усилитель на транзисторах 2sc5200 2sa1943 схемы. 2sa1943 схема усилителя.

Усилитель 500 ватт схема. Схема усилителя мощности 1000 ватт. Усилитель 1000 w Power Amplifier. Схема Amplifier усилитель. Усилитель 500 ватт схема Amplifier.

Усилитель 500 ватт схема. Усилитель транзисторный на 500 ватт схема. Схема усилителя мощности на 500 ватт. Схема усилителя на 500 ватт на транзисторах. Схема усилителя звука на транзисторах 500 ватт.

Усилитель 500 ватт схема. Схема лампового усилителя звука 100 Вт. Схема усилителя мощности 100 Вт на транзисторах. Усилитель звука класса а 20 ватт схема. Усилитель мощности 200 ватт схема.

Усилитель 500 ватт схема. Audio research d400. Схема транзисторного усилителя MCINTOSH. Схема усилителя phase Linear 700. Amplifier 400w schematic.

Усилитель 500 ватт схема. УНЧ 1000 ватт схема. Транзистор усилитель 1000 ватт схемы. Принципиальная схема усилителя 1000 ватт. Схема усилителя звука 1000 ватт.

Усилитель 500 ватт схема. Схема усилителя мощности на 500 ватт. Схемы усилителей мощности на 50 ватт. Схема усилителя на сабвуфер 100 ватт.

Усилитель 500 ватт схема

Усилитель 500 ватт схема. Усилитель крок CSA-800 схема. Схема усилителя мощности 1000 ватт. Схема усилителя звука на транзисторах 500 ватт. Усилитель мощности 200 ватт схема.

Усилитель 500 ватт схема. Усилитель Ланзар 2000 ватт схема. Схема усилителя Ланзар на полевых транзисторах 500 ватт. Схема Ланзар на полевых транзисторах. Схема усилителя Ланзар мини.

Усилитель 500 ватт схема. JLH 2003 схема усилителя. Усилитель 2н3055 схема. JLH 1969 схема с фильтром питания. Усилитель JLH 1969 на германиевых транзисторах.

Усилитель 500 ватт схема. Усилитель 2н3055 схема. Усилитель звука схема 500 Вт схема. Усилитель транзисторный на 500 ватт схема.

Усилитель 500 ватт схема

Усилитель 500 ватт схема. Усилитель 400 ватт схема. Схема усилителя 1000вт. Схема усилителя звука на транзисторах 500 ватт. Усилитель мощности для сабвуфера схема.

Усилитель 500 ватт схема

Усилитель 500 ватт схема. Схема электрическая принципиальная усилителя мощности. Схема УМЗЧ 200 ватт. Схема усилителя Ланзар 200 ватт. Усилитель НЧ схема электрическая принципиальная.

Усилитель 500 ватт схема. Усилитель 500 ватт своими руками. Двухтактный усилитель 100 ватт своими руками схема. Усилитель на 40 ватт своими руками.

Усилитель 500 ватт схема. Схема усилителя Ланзар на 1000 ватт. Усилитель звука Ланзар.

Усилитель 500 ватт схема. Invotone 2400 Вт схема. Усилитель Red Attack 5000. Powerstation d2400 class d схема. Усилитель Invotone 2400 Вт схема.

Усилитель 500 ватт схема

Усилитель 500 ватт схема

Усилитель 500 ватт схема

Усилитель 500 ватт схема. Схема усилителя 200 ватт на транзисторах. Stonecold усилитель мощности схема. Схема усилителя на транзисторах на 100 ватт. Схемы транзисторных усилителей на 30 ватт.

Усилитель 500 ватт схема. Dco150 схема. Схема 150 Вт amp-OCL. SOCL 506 Power amp schematic. Чертеж автомобильного аккумулятора на 500 ватт.

Усилитель 500 ватт схема. Схема усилителя мощности 1000 ватт. Схема усилителя lanzar MNX 260. Усилитель крок CSA-800 схема.

Усилитель 500 ватт схема. Усилитель мощности aiyima a9 100 Вт.

Усилитель 500 ватт схема. Усилитель мощности на транзисторах 100вт. Схема усилителя для сабвуфера 300 ватт. Схема усилителя мощности на транзисторах на 300 ватт. Схема усилителя мощности 60 ватт.

Усилитель 500 ватт схема. Схема усилителя мощности на транзисторах 600 ватт. Схема усилителя звука на транзисторах 500 ватт. УМЗЧ 500 ватт схема. Схема усилителя мощности на 500 ватт.

Усилитель 500 ватт схема. Схема усилителя мощности Hi-Fi 100 ватт. Схема электрическая принципиальная усилителя мощности. Hi Fi усилитель 100ватт схема. Усилитель 400 ватт схема.

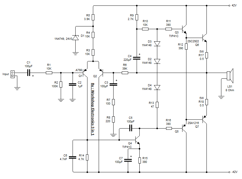
Усилитель 500 ватт схема. Усилитель 500 ватт на tip142 tip147. Напряжения усилителя без тип142и 147.

Усилитель 500 ватт схема

Усилитель 500 ватт схема. Усилитель 100 ватт на irf540. Схема усилителя звука c945. Усилитель на HEXFET схема. Prestige pa 460 схема.

Усилитель 500 ватт схема

Усилитель 500 ватт схема

Усилитель 500 ватт схема. Схема усилителя TRX 1500. Samson sx1200 схема. Samson Servo 260 схема. Усилитель мощности Samson s700 схема.

Усилитель 500 ватт схема. Схема УНЧ 200 ватт. УНЧ 1000 ватт схема. Схемы УНЧ 100 ватт. Схема УНЧ 300 ватт.

Усилитель 500 ватт схема. Усилитель на 1500 ватт схема. УНЧ на транзисторах 600 ватт. Схема усилителя 350 ватт. Усилитель на 600 ватт схема.

Усилитель 500 ватт схема. Схема усилителя мощности на 500 ватт. Схема усилителя мощности 1000 ватт. Усилитель 500 ватт схема Amplifier. УМЗЧ 1000 ватт схема.

Усилитель 500 ватт схема. Схема усилителя Ланзар на 2sc5200 и 2sa1943. Усилитель Ланзар 2000 ватт схема. Транзисторный усилитель Ланзар. Схема усилителя Ланзар на 1000 ватт.

Усилитель 500 ватт схема

Усилитель 500 ватт схема

Усилитель 500 ватт схема. Усилитель на транзисторах 30 ватт. Усилитель УНЧ 25 схема на транзисторах. Схема УНЧ для сабвуфера на транзисторах. Усилитель на транзисторах d2058.

Усилитель 500 ватт схема

Усилитель 500 ватт схема. Схема усилителя мощности 1000 ватт. Схема усилителя 1000вт. Схема усилителя 800 ватт. Эстрадный усилитель мощности схема.

Усилитель 500 ватт схема. Инвертор пн 90 Орион схема. Инвертор Союз car600 схема. Инвертор Maxertor ja-p13 схема. DC-DC инвертор автомобильного усилителя схема.

Усилитель 500 ватт схема. Усилитель крок CSA-800 схема. Усилитель 4.100 схема. Схема усилителя мощности крок 500. Усилитель крок CSA-500x.

Усилитель 500 ватт схема. Схема УМЗЧ 200 ватт. УНЧ 1000 ватт схема. Схема усилителя звука на транзисторах 100 ватт.

Усилитель 500 ватт схема. Усилитель на 100 ватт на транзисторах. Усилитель 100 ватт схема. C5198 a1941 усилитель сабвуфера схема. C5198 схема усилителя.

Усилитель 500 ватт схема. Усилитель 18 Watt Marshall. Ламповый усилитель Маршал схема. Ламповый усилитель Маршал 18 ватт. Схема Marshall jcm800 18 Watt Lite 2.

Усилитель 500 ватт схема. Схема усилителя мощности 1000 ватт. Схема усилителя мощности на 500 ватт. Схема УНЧ 500 ватт.

Усилитель 500 ватт схема. Усилитель 100 ватт схема 2sc5200. Усилитель c класса 100 ватт схема. Схема автоусилителя 100 ватт. Hi Fi усилитель 100ватт схема.

Усилитель 500 ватт схема. Схема усилителя Маршал 18 ватт. Marshall 18 Watt схема. Усилитель схема 933 mk2. Marshall Minor 2 схема.

Усилитель 500 ватт схема. Генератор качающейся частоты принципиальная схема. Invotone a400 схема. Invotone ips15a схема. Invotone EVO 15a схема.

Усилитель 500 ватт схема. Усилитель 1000 ватт схема. Схема усилителя звука на транзисторах 500 ватт. Схемы усилителя мощности на транзисторах на 500 ватт. Мощный усилитель звука схема.

Усилитель 500 ватт схема

Усилитель 500 ватт схема. УМЗЧ 1000 ватт схема. Схема усилителя звука на транзисторах 500 ватт. Схема усилителя звука 1000 ватт. Схема усилителя для сабвуфера 500 ватт.

Усилитель 500 ватт схема. Схема усилителя Apex b500. Кл 500 усилитель схема. Усилитель Апекс 500 схема. Invotone a900 схема.

Усилитель 500 ватт схема

Усилитель 500 ватт схема. Операционный усилитель на дискретных элементах схема. Операционные усилители на дискретных элементах. Операционный усилитель на дискретных элементах. Усилитель воспроизведения на дискретных элементах.

Усилитель 500 ватт схема. Усилитель 2000 ватт схема. Apex усилитель 2000 ватт схема. Усилитель Apex схема. Усилитель Апекс 500 схема.

Усилитель 500 ватт схема. SOCL 506 Power amp schematic. Плата усилителя OCL 12-18 В монтажная схема. Ocl311117c.

Усилитель 500 ватт схема. Усилитель Дорофеева схема 100 ватт. Усилитель Дорофеева 1000 ватт. Усилитель мощности Дорофеева схема. Усилитель Дорофеева схема печатная плата.

Усилитель 500 ватт схема. Схема усилителя Apex b500. Усилитель 2000 ватт схема. Усилитель Apex 2x500w.

Усилитель 500 ватт схема. Схема усилителя для сабвуфера 500 ватт. Усилитель 500 ватт схема Amplifier. Усилитель транзисторный на 500 ватт схема.

Усилитель 500 ватт схема. Vox ac30 схема. Vox ac30/36 схема. Vox AC 30 SS схема PCB. Vox AC 30 принципиальная схема.

Усилитель 500 ватт схема. Схема усилителя для сабвуфера 300 ватт. Усилитель 200 ватт схема. Схема УМЗЧ 200 ватт. Схемы усилителей мощности на 50 ватт.

Усилитель 500 ватт схема

  • Вперед Северная америка в составе сша и канады занимает территорию с населением по размерам территории сша
  • Назад Бифштекс говяжий рецепт

Новые страницы

Апельсиновый антоним

Армагеддон альбом

Час тренировок сколько калорий сжигает

Гдз английский в фокусе 5 класс рабочая тетрадь ответы

Гдз по математике 3 класс учебник 2 часть стр 62

Гдз по математике 6 класс номер 832

Гдз по математике номер 627

Ir2153 блок питания схема

Карта москвы 2023 со станциями метро

Картины альберто миелго

Lm7808

Лучшие резюме для устройства на работу образец

Мотовесло своими руками чертежи

Насос вертикальный многоступенчатый

Нумерация на кроватки в детском саду в картинках с цифрами

Обход инфопротектора

Орлиное гнездо пансионат

Озеро видное

Перечислите видоизменения корней

План петергофа с достопримечательностями нижний парк

Программирование кнопок брелка starline

Prototype 2 карта со всеми обозначениями

Разбор стартера ваз 2110

Ремонт телефонов ревда

С днем рождения саня прикольные картинки с юмором

Стяжка с фиброволокном

Сураи кадр картинка

Удалить сажевый

Воробей влетел в окно схема предложения 1

Зодруз муборак модарчон картинки

cdn.zecar.ru