Skip to content

Фотогалерея

  • Главная
  • Контакты

Uc3842 блок питания

Uc3842 блок питания транзистор

Tool Electric: UC3842

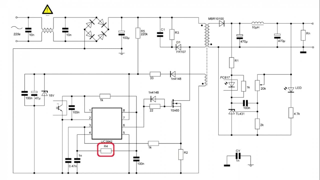
Uc3842 схема блока питания: Блок питания на UC 3842 схеме – i ...

Импульсный блок питания своими руками. UC3842 - YouTube

Uc3842 схема блока питания: Блок питания на UC 3842 схеме – i ...

Uc3842bn схема включения в сварочном инверторе

Импульсный блок питания (60Вт) на базе ШИМ UC3842

Обратноходовой блок питания на UC3842. Своими руками. (PCBWay) - YouTube

Импульсный блок питания (60Вт) на базе ШИМ UC3842 - Источники питания ...

uc3842 pinout - Diagram Board

Импульсный блок питания своими руками. UC3842 - YouTube

Импульсный блок питания на uc3842 схема

Блок Питания На Uc3842 Своими Руками - 68 Фотo в хорошем качестве

Обратноходовой блок питания на UC3842

Импульсный блок питания на uc3842 схема своими руками

Не рискнул делать на чашке -феррите , сделал на ш-образных ,верхний 24 ...

Обратноходовой блок питания на UC3842

Импульсный блок питания на базе ШИМ UC3842 60 ватт. Схема, описание

Простой импульсный блок питания на микросхеме UC3842. Схема, описание

Микросхема uc3842b его аналоги

Собрал БП, включил через лампочку, признаков жизни нет.

Uc3842 схема блока питания регулируемый - 81 фото

UC3842 Шим-контроллер источника питания KA3842 3842 DIP-8 10шт в лоте ...

Uc3843 схема включения в блоке питания - TouristMaps.ru

Изображение

Микросхема UC3842 (ШИМ) или изготавливаем Зарядное устройство для ...

Импульсный блок питания на uc3842 схема – Обратноходовой блок питания ...

Карма: 4

С другой стороны для более плавного регулирования на выход можно ...

Изображение

Uc3842 схема блока питания: Блок питания на UC 3842 схеме – i ...

Зарядные устройства на микросхеме uc3842

6853 шим схема включения

UC3842: описание, принцип работы, схема включения, применение

Описание работы(принцип действия) ШИМ микросхемы ka3842 (uc3842), а ...

  • Вперед Упражнения 676
  • Назад Карта для тренировки зажима

Новые страницы

133 6

7002 Транзистор

Антидопинговый тест русада для спортсменов

Ценности спорта ответы 2024

Civs senc 4p

Договор аренды инструмента образец

Хлорбензол и натрий гидроксид

Изготовление комодов по индивидуальным размерам

Как нарисовать мазду

Как называется спорт бегать

Как передается шизофрения по наследству схема

Как поменять топливный фильтр на форд фьюжн

Картинка схема лист

Ледовый дворец спб схема

Лягушка амигуруми схема

Математике 6 класс номер 1127

Моллюски конспект

Остров возрождения

Отзыв на рассказ живое пламя

Пьезодинамик

Письмо на возврат денежных средств образец рб

Приказ на компенсацию за молоко за вредность образец

Ремонт компьютеров в мытищах

Рено логан заводится и глохнет на холодную

Розы из германии

Сайкл тренировка видео

Схема подключения однофазного двигателя с пусковой обмоткой

Спортинг каса пия прогноз

Справка подтверждение о работе сотрудника образец

Tra2

cdn.zecar.ru