Skip to content

Фотогалерея

  • Главная
  • Контакты

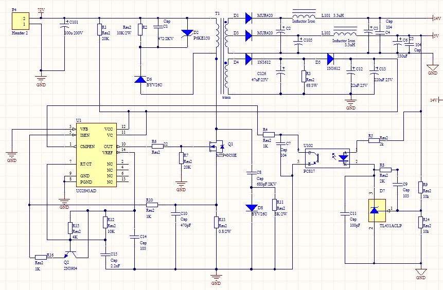
Uc2843 схема включения

Store Home Products Sale Feedback

10pcs-SOP8-UC2843BD1R2G-UC2845BD1R2G-UC3843D8TR-UCC24610DR-UC2843 ...

UC2843A: Synchronization question - Power management forum - Power ...

UC2843: Failure to turn on and drive - AC/DC and Isolated DC/DC Power ...

UC2843B UC2843AN UC2843 DIP 8 integrated circuit-in Integrated Circuits ...

UC2843 datasheet(5/11 Pages) STMICROELECTRONICS | CURRENTMODE PWM ...

5PCS UC2843 2843B UC2843B UC2843BD1R2G SOP8 New DC switching controller ...

UC3843B datasheet

uc2843开关电源原理图-图库-五毛网

uc2843开关电源原理图-图库-五毛网

Uc2843b схема включения - 81 фото

Схема включения uc2846 - 91 фото

Микросхема uc3843 схема включения - 83 фото

Uc2843b схема включения - 81 фото

Stm32 usb схема подключения - 81 фото

Микроконтроллер atmega328p схема - 94 фото

Схема подключения генератора тойота - 86 фото

Uc3845 схема включения в сварочном инверторе - 81 фото

Uc3842 аналог

К1401СА1 :: Отечественные микросхемы

Параллельное включение полевых МОП транзисторов с изолированным ...

UC2843: 技术咨询 - 电源管理论坛 - 电源管理 - E2E™ 设计支持

Ttp223 модуль сенсорной кнопки схема подключения - 92 фото

Uc18yg схема ремонт - Схемы

Uc3843 схема преобразователя

Уд708 Схема Включения - 69 фото

Uc2843 схема включения

Микросхема uc3843 схема включения - 83 фото

进口全新原装2842B 2843B 2844B 2845B UC2842 UC2843 2844 2845_虎窝淘

ULN2003A Схема включения микросхемы

Bp2858 схема включения микросхема фото - PwCalc.ru

请教一下使用UC2843的几个问题-电源网技术论坛-电源网

Микросхема ULN2003A: Схема включения и аналоги

进口全新原装2842B 2843B 2844B 2845B UC2842 UC2843 2844 2845_虎窝淘

Электронный выключатель на одной кнопке

  • Вперед Наклонная и ее проекция
  • Назад Большой путь начинается с первого шага картинки

Новые страницы

Белая карта мира без стран

Декоративная штукатурка в орле

Древняя кора функции

Фильм револьвер

Интернет в куровское

Камаз афганец

Kintex 7

Культура оаэ

Литературное чтение 4 класс учебник гдз ответы

Математика 3 класс номер 11 страница 59

Мра сосудов головного мозга

Наутилус помпилиус альбом крылья скачать

Образец инструкции по тб

Образец приказа о создании комиссии по списанию материальных ценностей в бюджетном учреждении

Образец заполнения наряда допуска на работы повышенной опасности

Окна тонированные

Подземный парк

Полярность конденсатора на схеме

Распиновка блока предохранителей ваз 2105

Распиновка магнитолы два дин

Распиновка проводов шмитц

Ремонт балансировочных станков шиномонтажа

Схема туристической карты

Skoda yeti автомат или dsg

Спортивная одежда фото девушек

Треугольная баня шалаш проект

Uc2843 схема включения

Весной веселит летом холодит осенью питает зимой согревает что это загадка

Водонагреватель на 15 литров

Воспаление слизистой горла лечение

cdn.zecar.ru