Skip to content

Фотогалерея

  • Главная
  • Контакты

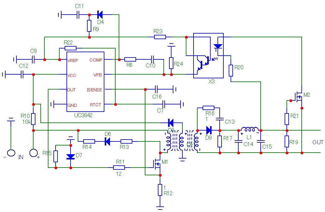
Uc2842 схема включения

Ремонт платы кофемашины Philips Saeco не включается. | Лайфхаки по ...

Схема управления громкостью двумя кнопками, простой электронный ...

UC2842 PDF

UC2842 Current Mode PWM Controller Datasheet, Pinout, Equivalent & Features

UC2842BNG UC2842 DIP 8 100PCS/LOT 100%Original Free Shipping-in Speaker ...

Bp2958 схема включения даташит

Uc2843b схема включения - 81 фото

Схема включения uc2846 - 91 фото

Cx2812 схема фонарика

Cd4047be схема включения - 95 фото

UC3844/UC2844/UC3842/UC2842价格 货源

Схема подключения трансформатора 10 - фото

Stm32 usb схема подключения - 81 фото

Контроллер esc схема

Схема дворников нива - Схемы

UC2842电路图 - 将睿

Схема подключения генератора тойота - 86 фото

Uc3845 схема включения в сварочном инверторе - 81 фото

Uc3842 аналог

uc2842电路图,2842b电路图纸,u3843典型电路图_大山谷图库

К1401СА1 :: Отечественные микросхемы

Параллельное включение полевых МОП транзисторов с изолированным ...

uc2842电路图,2842b电路图纸,u3843典型电路图(第5页)_大山谷图库

Uc18yg схема ремонт - Схемы

Tool Electric: UC3844

10 adet tüm yeni Origina UC2842 UC2843 UC2844 UC2845 UC3842 UC3843 3844 ...

Уд708 Схема Включения - 69 фото

Tool Electric: UC3842

UC2842电路图-其它电路图-维库电子市场网

Блок Питания На Uc2842 - Импульсные источники питания, инверторы ...

ULN2003A Схема включения микросхемы

UC2842BN UC2842 DIP8贴片稳压器- DC DC切换控制器开关电源IC_虎窝淘

Помогите Выбрать Схему Обратнохода На Uс384X - Импульсные источники ...

供应UC2842电流模式PWM控制器电源IC_电子元器件_维库仪器仪表网

进口全新原装2842B 2843B 2844B 2845B UC2842 UC2843 2844 2845_虎窝淘

  • Вперед Болт м16 70 вес 1 шт
  • Назад Образец заверения копии трудовой книжки в 2022 году образец заполнения

Новые страницы

Авито клининг вакансии

Дом молодежи новоизмайловский 48 схема зала

Дубай марина молл

Дубровка белгород карта

Фонд женщины россии

Hyundai creta сыктывкар

Ideal tesi унитаз

Инженер проектировщик кип

Используя данные рисунка найдите длину ав если cd 4 см

Как снять магнитолу тигуан

Карта богородского городского округа московской области

Карта реки бирюса и притоков тайшетского района

Картинки доброе утро с кошками и собаками

Математика 6 класс страница 122 номер 621

Мимино ресторан новослободская

Море в сентябре

На рисунке изображены два этапа измерения объема тела опущенного в измерительный цилиндр

На скутере перегорают лампочки

Напряжение аккумулятора без нагрузки норма

Насосы для водоснабжения

Образец расходного ордера скачать бесплатно

Паспорт качества на металлоконструкции образец

Пастух и пастушка краткое содержание

Прокачка тормозов классика

Русский язык 8 класс ладыженская упр 413

Самовсасывающие насосы

Схема в компасе чертеж

Сшить чебурашку из фетра выкройки и схемы

Tny264pn схема включения в стиральной машине индезит

Жалоба на решение по жалобе на постановление по делу об административном правонарушении образец

cdn.zecar.ru