Skip to content

Фотогалерея

  • Главная
  • Контакты

Tny268

tny268实际电路图,tny268pn典型电路图,tny276电源电路图_大山谷图库

tny268实际电路图,tny268pn典型电路图,tny276电源电路图_大山谷图库

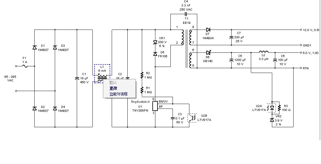
5V TNY268 SMPS Resources - EasyEDA

Купить TNY268 AC-DC импульсный преобразователь TNY268PN DIP-7 (DIP-8 ...

Купить TNY268GN AC-DC импульсный преобразователь TNY268 SMD-7 SMD-8B

Jual IC TNY268PN TNY268P TNY268 TNY 268 P N di Lapak KOMPONEN ...

TNY268PN TNY268 Converter Offline Flyback Topology 132kHz DIP-8B ...

5PCS New POWER TNY268PN TNY268P TNY268 DIP7 IC Chip | eBay

TNY268 datasheet(12/22 Pages) POWERINT | Enhanced, Energy Effi cient ...

Tny268 smps circuit - YouTube

Power Integrations TNY268PN TNY268P TNY268 Offline Switcher Power IC ...

tny267和tny268,美的tny268pn电源图纸,tny268pn电路图_大山谷图库

tny268pn circuit diagram| tny268 smps circuit|what is a tny268pn - YouTube

IC nguồn TNY268, TNY279 | Shopee Việt Nam

TNY268 Enhanced, Energy Efficient, Low Power Off-line Switcher

tny268 circuit diagram |tny 268 pinout |tny 268 working - YouTube

10pcs TNY268PN TNY268P TNY268 ORIGINAL IC NEW | eBay

SMD TNY264/TNY266/TNY268/TNY276/TNY277/TNY280-POWER MANAGEMENT IC, For ...

TNY268GN TNY268G TNY268 SOP7全新电源管理芯片贴片IC原装_虎窝淘

50pcs TNY268PN TNY268P TNY268 DIP7 Power Management IC -in Connectors ...

tny268 Resources - EasyEDA

10PCS TNY268PN TNY268P TNY268 ORIGINAL IC | eBay

IC TNY268GN SMD7 INTEGRATED CIRCUIT SMPS IC TNY tny268gn ic smd7 tny268-gn

10pcs/lot TNY268PN TNY268P TNY268 DIP 7 Chip is 100% work of good ...

10pcs/lot TNY268PN TNY268P TNY268 DIP-7 In Stock | Lazada PH

Купить TNY268GN AC-DC импульсный преобразователь TNY268 SMD-7 SMD-8B

10PCS New original TNY268PN TNY268 DIP 7 7 pin LCD|lcd lcd|lcd 1 ...

10PCS TNY268PN TNY268P TNY268 Power Control Core-in Integrated Circuits ...

Jual IC TNY268GN TNY268G TNY268 TNY 268 GN di Lapak KOMPONEN ...

TNY268PN tny268 nguồn chân cắm dùng thay thế cho mã TNY263 - 264 - 265 ...

SMD TNY264/TNY266/TNY268/TNY276/TNY277/TNY280-POWER MANAGEMENT IC, For ...

100 шт., TNY268P DIP TNY268PN DIP7 TNY268

TNY268 datasheet(16/22 Pages) POWERINT | Enhanced, Energy Effi cient ...

Купить Новая надежда tny268pn tny268 dip7 в интернет-магазине с ...

Aliexpress.com : Buy 100PCS TNY268PN DIP7 TNY268 DIP TNY268P DIP 7 new ...

  • Вперед Замена свечей тойота камри
  • Назад Если не чистить зубы картинки для детей

Новые страницы

Английский алфавит с транскрипцией

Через сколько действует диспорт

Daewoo matiz купить новый

Движение накатом на нейтральной передаче

Как снять дверную обшивку

Как в презентации сделать игру для детей

Карта города черемхово с улицами

Картинка гречка для детей на прозрачном фоне

Колесные диски вылет что это

Конкурент бмв

Коррекция физического развития и спорта

Математика 2 класс 2 часть школа россии страница 74

Метро из пластилина

Неисправности автосигнализации старлайн

Orange foods are brain food

Отличие гранты от калины

Парадигмы программирования

Привод для трехходового клапана

Расставьте коэффициенты в схеме реакции методом электронного баланса al s al2s3

Резюме шаблон образец

Родинка шолохов

Романов день

Русский язык 3 класс 2 часть упражнение 268

С днем рождения деверь поздравления картинки поздравления

Схема сигналки

Схемы приборов транзисторов

Шикари ресторан кузьминки

Sport is many

Ядовита какое прилагательное

Задания схема предложения

cdn.zecar.ru