Skip to content

Фотогалерея

  • Главная
  • Контакты

Tny178pn datasheet

TNY178PN datasheet(2/22 Pages) POWERINT | Energy Effi cient, Offl ine ...

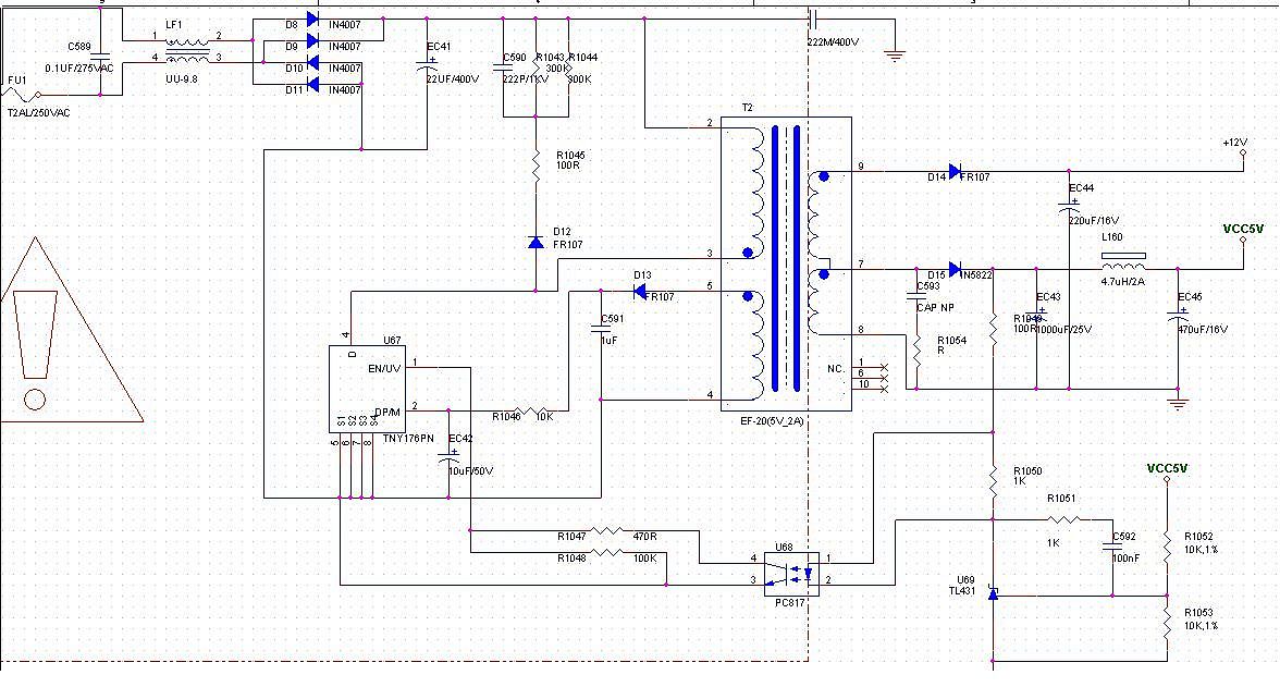
Tny266pn схема блока питания - 90 фото

TNY178PN datasheet(1/22 Pages) POWERINT | Energy Effi cient, Offl ine ...

TNY178PN datasheet(13/22 Pages) POWERINT | Energy Effi cient, Offl ine ...

TNY178PN Power Integrations Switcher, Hoja de datos, Ficha técnica ...

tny276pn电路图应用,tny276pn电路图,tny267pn应用电路图(第3页)_大山谷图库

IC TNY178PN (=P) DIP-7 INTEGRATED CIRCUIT SMPS IC TNY tny178pn ic dip7 ...

TNY176PN микросхема (2 шт.) DIP-7 TNY178PN схема, характеристики ...

TNY175 Datasheet PDF - Power Integrations, Inc

TNY178PN/280/277/175/176/278/279/276/268/267/266/264/277PG_虎窝淘

5pcs TNY178PN TNY178 Power PWM Controller DIP-7 | eBay

TNY178PN/280/277/175/176/278/279/276/268/267/266/264/277PG-淘宝网

TNY174_40910.PDF Datasheet Download --- IC-ON-LINE

ElectroNika: El software para el técnico reparador: TELEFUNKEN ...

10pcs/lot TNY178PN TNY178 DIP 7 new original In Stock|Integrated ...

TNY178PN Микросхема - RadioMart.kz - Робототехника и радиодетали

TNY178PN,POWER,18W以上大功率LED驱动电源IC_LED驱动IC_维库电子市场网

Compare products - YellowScan

TP8452AP_197397.PDF Datasheet Download --- IC-ON-LINE

datasheet_30_kevineeg | Kaggle

GMP-Compliant CPC

TP8472_65117.PDF Datasheet Download --- IC-ON-LINE

10x Circuito Integrado Tny178pn Tny178 Power Integrations | Frete grátis

MAN6960 Data Sheet | QT Optoelectronics

TNY178PN IC nguồn DIP-7

UC3843 Original supply, US $ 0.19-0.25 , [ON] ON Semiconductor, UC3843 ...

(PDF) xp-datasheet-5982-7811EN.pdf - DOKUMEN.TIPS

Schemat do dekodera Cabletech URZ0198 - wystrzelone kondensatory, nie ...

TNY178PN IC nguồn DIP-7

商品追加値下げ在庫復活 Reland Sun TNY178PN DIP-7 TNY178 DIP7 TNY178P DIP 10個 ...

NJM4562_11625.PDF Datasheet Download --- IC-ON-LINE

BD189_1218586.PDF Datasheet Download --- IC-ON-LINE

D1779 Data Sheet | NEC

TNY178PN IC nguồn DIP-7

EVAL-AD7470CB Datasheet PDF ( Pinout ) - 1.75 MSPS/ 4 mW 10-Bit/12-Bit ...

  • Вперед Автосалон германика в химках
  • Назад Додж стратус схема предохранителей

Новые страницы

Болеро схемы описания

Цикл развития мха кукушкин лен схема с подписями

Цилиндр многогранник или нет

Дасм 2ухл4 схема подключения

Держи у тебя выпало картинка

Фитнес тапочки

Как наносить на типсы гель лак пошагово для образцов

Карта залива петра великого и побережья приморского края подробная

Кирилюк елена

Компенсация спортивной формы

Кто работает в детском саду картинки для детей

Курорты красноусольска

Лечение тендинита стопы

Мега приставка

Министр спорта республики коми

Монтаж потолка в деревянном доме

Номер 856 по алгебре 7 класс макарычев

Разгибательные вставления головки плода презентация

Резанова биология человека в таблицах рисунках и схемах резанова

Рымкеевич физика есептер жина?ы жауаптары

Рсв за 2 квартал 2023 новая форма образец заполнения

Шитье пэчворк схемы

Сообщение об отпуске коллегам образец

Спорт дома для мужчин

Ssangyong kyron расход топлива дизель

Tny178pn datasheet

Трудовой договор с гражданином киргизии образец 2023

Учебник по математике 4 класс 2 часть аргинская

Важные виды спорта

Воркбук английский 7 класс спотлайт

cdn.zecar.ru