Skip to content

Фотогалерея

  • Главная
  • Контакты

Tm1637 datasheet

Question on TM1637 usage - Other Hardware Development - Arduino Forum

Datasheet TM1637

TM1637 datasheet(12/12 Pages) TITAN | LED

TM1637 datasheet(8/12 Pages) TITAN | LED

TM1637 Datasheet - IC for 4-digit 7-segment display - Titan Micro

Question on TM1637 usage - Other Hardware Development - Arduino Forum

TM1637- Grove 4 Digit Display Module Datasheet, Pinout, Features and ...

Tm1637 Ic Pinout Cheapest Shop | saratov.myhistorypark.ru

TM1637 драйвер светодиодов и кнопок | Аппаратная платформа Arduino

Module display TM1637 datasheet, pinout

Interfacing TM1637 4-Digit 7-Segment Display With Arduino, 55% OFF

TM1637 datasheet(1/12 Pages) TITAN | LED

TM1637 datasheet(11/12 Pages) TITAN | LED

TM1637 datasheet, controller equivalent, Titan Micro

[GUIDE] Arduino TM1637 utiliser afficher, datasheet + code, câblage

TM1637 Datasheet PDF - Unspecified

آموزش راه اندازی نمایشگر سون سگمنت چهار رقمی TM1637 با آردوینو - کافه ربات

TM1637 datasheet(2/12 Pages) TITAN | LED

TM1637 datasheet(9/12 Pages) TITAN | LED

Tm1637 datasheet на русском: портал и журнал для разработчиков ...

Tm1637 datasheet на русском схема - Схемы

THIS SCHEME - WRONG!!!! Read forum!!! Using a TM1637 for a large 4 ...

CircuitPython : Interfacing TM1637 with Circuit playground express ...

Tutorial TM1637 Seven Segment Display dengan Arduino Uno (Bahasa ...

All About TM1637 - YouTube

Микросхема tm1637 datasheet на русском

TM1637 / Fiches | Modélisme ferroviaire par NitraThor

TM1637 datasheet(5/12 Pages) TITAN | LED

Tm1628 схема включения и datasheet на русском

Микросхема tm1637 datasheet на русском

Aanbieding: 3Pcs Tm1637 6 Bits Tube Led Display Key Scan Module Dc 33V ...

TM1637_TM1637采购批发_TM1637中文资料_品牌参数引脚-深圳市灵星芯微电子科技有限公司

Tm1637 Ic Pinout Store Website | www.rosmaninhoazevedo.com

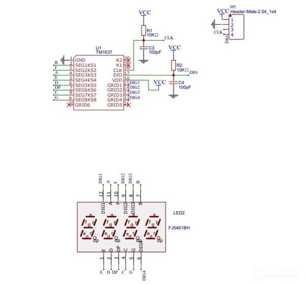
TM1637 Display - Share Project - PCBWay

Цифровой дисплей TM1637 - купить с доставкой по выгодным ценам в ...

  • Вперед Вакуум схема
  • Назад Edding 8407

Новые страницы

Автомобильный аккумулятор не заряжается

Ba47 29 iek c25 схема подключения

Балашихинский клуб спортивных голубей

Белинского 1 3 череповец карта

Договор с кадровым агентством на подбор сотрудника образец

Газель не горит лампочка аккумулятора

Гдз по контурная карта 7 класс география

Гдз по матеше 6 класс учебник

Гдз рус яз 3 класс канакина учебник 2 часть

Гдз русский 7 класс номер 380

Как открутить масляный фильтр на киа рио

Как подбирать усилитель к динамикам

Карта с освобожденными территориями лнр и днр сегодня

Картинка теремок из сказки теремок для детей на прозрачном фоне

Кедр авто 10 схема ремонт

Марианна с днем рождения картинки красивые с пожеланиями

Наталья яблокова

Отзыв об учебном заведении образец

Полипы желчного пузыря лечение

Приказ о назначении ответственного по пожарной безопасности образец 2023

Производство метизной продукции

Рисунки мелоди и курами

Сдать стиральную машинку на запчасти

Шкода рапид отличия рестайлинга

Сити мобил ростов на дону телефон

Спортмастер москва адреса

Стелла 5 сезон

Tda2822m схема усилителя

Утробин царь рыба

Замена дивертора в смесителе видима

cdn.zecar.ru