Skip to content

Фотогалерея

  • Главная
  • Контакты

Tl1431c

1431C TL1431C|1431C TL1431C| - AliExpress

TL1431M: ESD Rating - Power management forum - Power management - TI ...

TL1431C Datasheet PDF ( Pinout ) - PROGRAMMABLE VOLTAGE REFERENCE

TL1431C Datasheet PDF ( Pinout ) - PROGRAMMABLE VOLTAGE REFERENCE

TL-SM311LS | MiniGBIC Module | TP-Link

Transistor TL431

CDIL 2N4401 Transistor NPN TO92 40V | Rapid Online

Patch 1431C TL1431C Genuine IC Integrated Circuit Chip SOP-8 Package ...

Transistor TO-92 2N5551 2N4403 2N5457 2N3906 2N3904 2N5401 2N3819 ...

TIP141 NPN Power Darlington Transistor - Datasheet

2n2907 To-92 2n2907a To92 New 2907 Triode Transistor - Buy Transistor ...

TL1431 datasheet(5/18 Pages) TI | PRECISION PROGRAMMABLE REFERENCE

1431AC datasheet(4/13 Pages) STMICROELECTRONICS | Programmable Voltage ...

TL1431C datasheet(2/8 Pages) STMICROELECTRONICS | PROGRAMMABLE VOLTAGE ...

Old Silver Arrow (4 pipes @ 8mm), is it better than D14? | Overclockers ...

Контент Игорь262 - Форум по радиоэлектронике

Контент Игорь262 - Форум по радиоэлектронике

Контент Игорь262 - Форум по радиоэлектронике

TL1431_37146.PDF Datasheet Download --- IC-ON-LINE

TL143105_735134.PDF Datasheet Download --- IC-ON-LINE

15 x S M - G Ø - Se Ke €5.34 centralacademyschools.org

15 x S M - G Ø - Se Ke €5.34 centralacademyschools.org

Harga Tl1431 Terbaru Mei 2023 |BigGo Indonesia

5 unids/lote TL1431CDR 1431C TL1431C TL1431 1431 TL1431CDT SOP 8 ...

Harga TL431C Terbaru November 2023 |BigGo Indonesia

TRANSISTOR TL431

Circuito Integrado TL431 Regulador de Tensão Ajustável - Eletrogate ...

TL1431 Datasheet PDF (266 KB) STMicroelectronics | Pobierz z Elenota.pl

數控電源內部漂亮的電子元件藝術品 - 每日頭條

Canon IP4500 naprawa zasilacza - elektroda.pl

BD82031 , TL1431C , SGM330A , LP3783A , LP3783B , IC 1 ตัว | Shopee ...

Alarmanzeige leuchtet auf obwohl Batterie voll - Wohnmobil Forum Seite 1

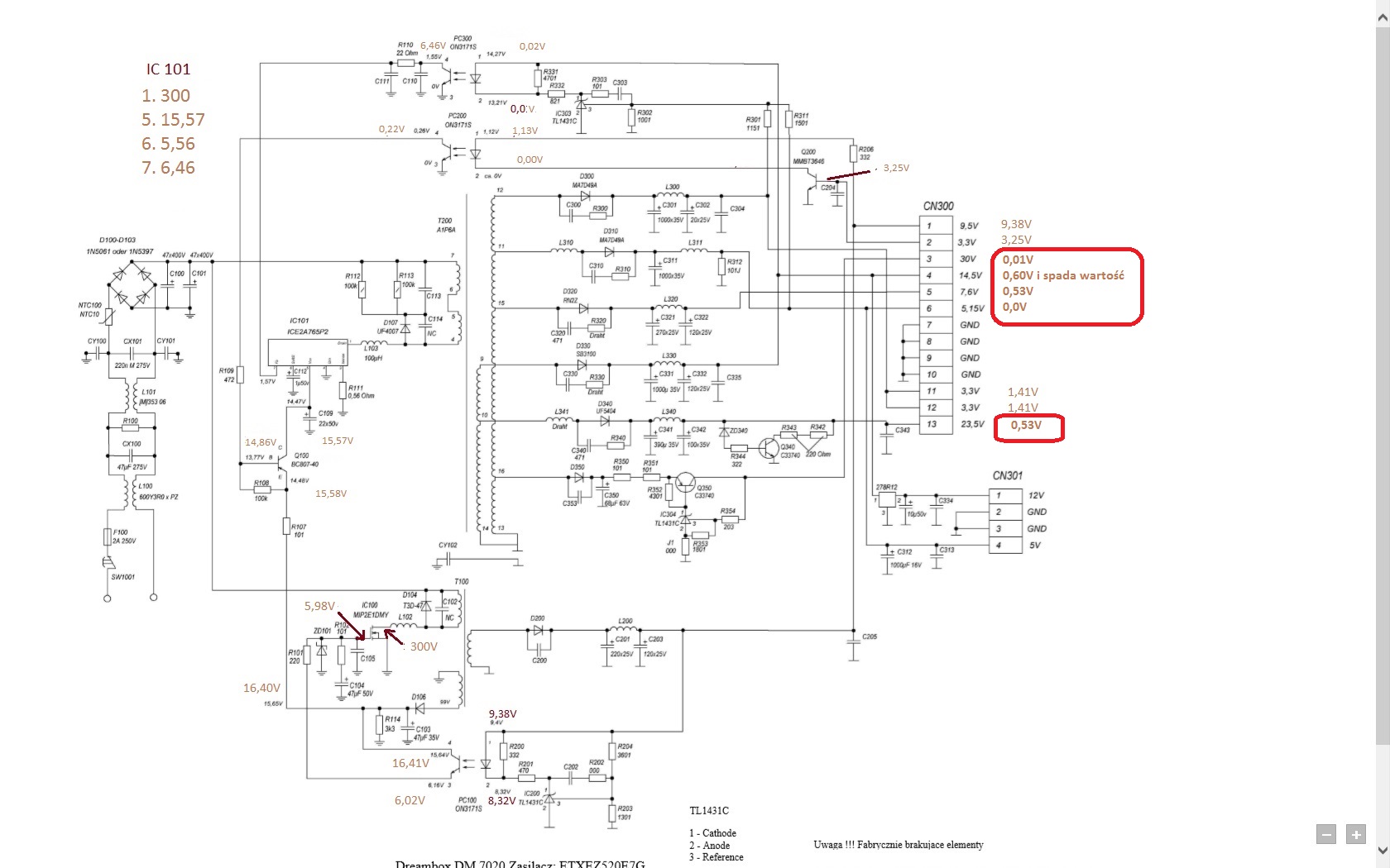
Naprawa zasilacza ETXEZ250E7G DreamBox 7020. - 2 - elektroda.pl

Тл271 320: Тиристор лавинный ТЛ271-320 — Тиристоры силовые — Продукция ...

  • Вперед Схема организация дорожного
  • Назад Саб схема

Новые страницы

9007576D блок управления вебасто распиновка

Акт приемки передачи основных средств образец

Армения новости спорта на сегодня

Авито квартиры юрюзань

Complete the sentences with the correct form of the adverb in bold

Дидактические материалы по математике 5 класс виленкин гдз

Договор с блогером на размещение рекламы в инстаграм образец заполнения

Доверенность на получение налогового вычета образец

Электроэрозионная

Fear and hunger карта мира

Физика 8 класс учебник упражнение 41

Хлорид аммония какое строение

Iq башня москва сити

Как поменять сетку на бензонасосе приора

Как вытащить чип иммобилайзера из ключа

Лечение неврозов в домашних условиях

Легенда фитнес расписание занятий

Леруа мерлен википедия

Морфологический разбор прилагательных 5 класс образец

Образец ходатайства о назначении почерковедческой экспертизы

Одежда 21 века

Оконное остекление балкона

Русский язык стр 90 упр 154 2 класс

Схема цифрового омметра

Схема метро московского метрополитена

Станция метро геологическая екатеринбург

Стиральная машина bosch maxx 5 замена тэна

Трубы канализации 110

Вульводиния симптомы лечение

We bought tickets for all the scary

cdn.zecar.ru