Skip to content

Фотогалерея

  • Главная
  • Контакты

Тестер транзисторов схема

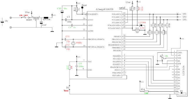
Тестер транзисторов схема. Транзистор тестер на атмега8. Тестер atmega328p. Тестер полупроводниковых элементов на atmega8 последняя версия. Транзистор тестер на atmega8.

Тестер транзисторов схема. Транзистор тестер на atmega328 схема с энкодером. Схема прибора gm328. Транзистор тестер схема на atmega328. Тестер полупроводников на атмега 328..

Тестер транзисторов схема. Испытатель операционных усилителей схема. Тестер для проверки операционных усилителей своими руками. Схема пробника для проверки операционных усилителей. Тестер для проверки операционных усилителей схема.

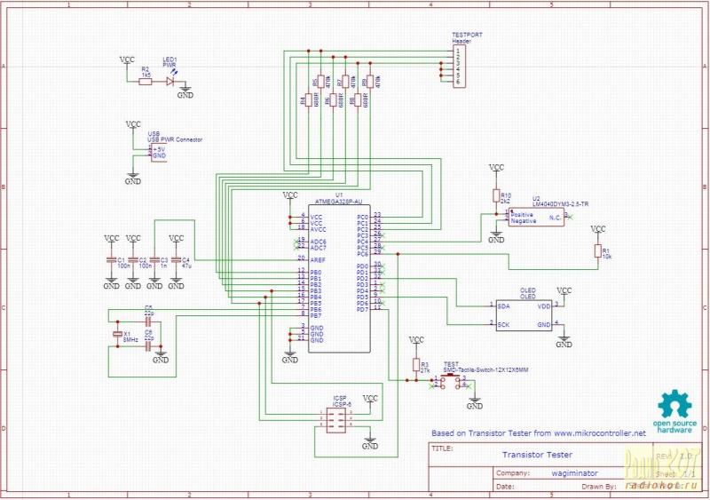
Тестер транзисторов схема. Atmega328p схема включения. Схема ардуино уно atmega328p. Программатор микроконтроллера atmega328p. Уго микроконтроллера atmega328.

Тестер транзисторов схема. ППТ-2 прибор проверки транзисторов. Измерение параметров полевых транзисторов схема. Тестер полевых транзисторов схема. Генераторы для проверки транзисторов схемы.

Тестер транзисторов схема. Ардуино тестер схема. ATMEGA t1 транзистор тестер. Транзистор тестер на atmega8. Тестер полупроводниковых приборов на atmega8 схема.

Тестер транзисторов схема. Тестер компонентов TC 2 схема. Схема транзисторного тестера. Транзистор тестер LCR-t4 схема. Схема тестера gm328a.

Тестер транзисторов схема. Схема тестера gm328a. Транзистор тестер схема на atmega328. Gm328a транзистор тестер схема. Транзистор тестер LCR-t7 схема.

Тестер транзисторов схема. Схема тестера gm328a. Схема транзистор тестера т4. Транзистор тестер LCR-t7 схема. Тестер транзисторов LCR-t4 ESR схема.

Тестер транзисторов схема. Схема тестера gm328a. ESR тестер схема m328. Gm328a транзистор тестер схема. GM 328 тестер схема принципиальная.

Тестер транзисторов схема. Схема транзистор тестера на atmega328p. Gm328a транзистор тестер схема. Транзистор тестер схема на atmega328. Схема транзистор тестера ATMEGA 168.

Тестер транзисторов схема. Тестер LCR-t7 схема. Транзистор тестер LCR-t4 схема. Gm328a транзистор тестер схема. Схема тестера gm328a.

Тестер транзисторов схема. Tc1 тестер схема. Схема Multi-function Tester-t7. Тестер ESR tc1 схема. ESR mega328.

Тестер транзисторов схема. Паяльная станция atmega16. Atmega8 LCD display. Паяльная станция на atmega8 с энкодером схема. Паяльная станция на atmega8.

Тестер транзисторов схема. Тестер IGBT транзисторов схема. ППТ-2 прибор проверки транзисторов. Тестер полевых транзисторов схема. Схема тестера для проверки транзисторов.

Тестер транзисторов схема. Транзистор тестер распиновка. Схема транзистор тестера на atmega328p. Транзистор тестер Nokia 5110. Транзистор тестер LCR-t4 схема.

Тестер транзисторов схема. Тестер ESR tc1 схема. ESR метр схема atmega328. Тестер компонентов TС-1 схема. Тестер LCR-t7 схема.

Тестер транзисторов схема. Транзистор тестер на atmega8. Схема транзисторного тестера 328. Схема ESR тестера gm328. Транзистор тестер на атмега8 схема.

Тестер транзисторов схема. Тестер транзисторов на ne555. Тестер для проверки ne555 схема. Тестер светодиодов на ne555. Таймер 555 на транзисторах.

Тестер транзисторов схема. Тестер полупроводниковых приборов gm328. Gm328a транзистор тестер схема. Тестер LCR-t7 схема. ESR mega328.

Тестер транзисторов схема

Тестер транзисторов схема. Тестер LCR-t7 схема. Транзистор тестер LCR-t7 схема. Многофункциональный тестер gm328a прошивки. Прошивка транзистор тестера т7.

Тестер транзисторов схема. Транзистор тестер схема на atmega328. Схема транзистор тестера на atmega328p. Транзистор тестер на atmega8. ESR метр схема atmega328.

Тестер транзисторов схема. Измерение напряжения пробоя транзисторов схема. Тестер транзисторов маломощных схема. Схема тестера диодов на транзисторе. Тестер полевых транзисторов.

Тестер транзисторов схема. Tc1 тестер схема. Тестер компонентов TC-1 схема. Схема транзистор тестера ТС-1. Схема тестер компонентов LCR-tc1.

Тестер транзисторов схема. Gm328a транзистор тестер схема. Транзистор тестер t4 схема. Tc1 тестер схема. Тестер компонентов TC-1 схема.

Тестер транзисторов схема

Тестер транзисторов схема. Тестер компонентов TC 2 схема. Многофункциональный тестер gm328a прошивки. ESR тестер схема. Схема транзистор тестера на atmega328p.

Тестер транзисторов схема. Измеритель LCR схема. Тестер LCR-t4 схема. Gm328a транзистор тестер схема. Тестер транзисторов LCR-t4 ESR схема.

Тестер транзисторов схема. Tc1 тестер схема. Схема тестера gm328a. Gm328a транзистор тестер схема. Многофункциональный тестер gm328a прошивки.

Тестер транзисторов схема. Тестер транзисторов LCR-t4 ESR схема. Транзистор тестер LCR-t4 схема. Схема тестера gm328a. Транзистор тестер на atmega8.

Тестер транзисторов схема. Тестер на атмега 328 схема. Atmega328p принципиальная схема. Gm328a транзистор тестер схема. Схема транзистор тестера на atmega328p.

Тестер транзисторов схема. Транзистор тестер схема на atmega328. Тестер полупроводников на атмега 328.. Транзистор тестер на атмега 328. Тестер радиодеталей gm328a схема.

Тестер транзисторов схема. Схема тестера радиодеталей gm328 + TFT. Транзистор тестер т7 схема. Схема тестера gm328a. Схема транзистор тестера на atmega328p т4.

Тестер транзисторов схема. Tc1 тестер схема. Схема транзистор тестера на atmega328p. ESR тестер схема. Тестер компонентов TC 2 схема.

Тестер транзисторов схема. Схема ESR тестера на atmega328p. Тестер tc7 схема. Схема ESR метра на atmega328p. Схема транзистор тестера т4.

Тестер транзисторов схема. Транзистор тестер LCR-t4 схема. Транзистор тестер LCR-t7 схема. Схема тестера gm328a. Схема ардуино уно atmega328p.

Тестер транзисторов схема. Транзистор тестер на atmega328. Транзистор тестер LCR-t4 схема. Тестер LCR-t7 схема. Mk168_Tester схема.

Тестер транзисторов схема. Gm328a транзистор тестер схема. Tc1 тестер схема. Тестер LCR-t7 схема. Тестер компонентов TC-1 схема.

Тестер транзисторов схема. Gm328a транзистор тестер схема. Транзистор тестер LCR-t7 схема. Схема тестера gm328a. Схема ESR тестера gm328.

Тестер транзисторов схема

Тестер транзисторов схема. Atmega8l-8pu схема подключения. Схема прошивки atmega8. Радиоуправляемые atmega8. Атмега 8.

Тестер транзисторов схема. Схема транзистор тестера на atmega328p. Транзистор тестер на atmega328. Gm328a транзистор тестер схема. Схема ESR тестера на atmega328p.

Тестер транзисторов схема. Gm328a транзистор тестер схема. Схема тестера gm328a. Тестер транзисторов mega328 схема. Электрическая схема транзистор тестера gm328.

Тестер транзисторов схема. Измеритель параметров транзисторов схема. ESR тестер схема. Генераторы для проверки транзисторов схемы. Схема испытателя транзисторов средней и большой мощности.

Тестер транзисторов схема. Gm328a транзистор тестер схема. ESR тестер схема m328. ESR t4 схема. Схема транзистор тестера на atmega328p.

Тестер транзисторов схема. Осциллограф atmega32 и ls020. Дисплей ls020 схема осциллографа. Прибор радиолюбителя-2 Генератор частотомер схема. Цифровой Генератор сигналов схема.

Тестер транзисторов схема. Прибор для проверки работоспособности транзистора схема. Схема прибора для проверки полевых транзисторов. Прибор для проверки транзисторов без выпаивания из схемы. Пробник ne555 схема на транзисторах.

Тестер транзисторов схема. IGBT тестер схема. Схема пробника для проверки транзисторов IGBT. Самодельный тестер для проверки мощных транзисторов IGBT. Транзистор тестер схема.

Тестер транзисторов схема. Проверка транзисторов без выпайки из схемы. Пробник для проверки транзисторов без выпайки из схемы. Схемы приборов для проверки транзисторов. Пробник для биполярных транзисторов.

Тестер транзисторов схема. Gm328a транзистор тестер схема. Tc1 тестер схема. Тестер компонентов mg328 схема. Тестер компонентов LCR-t4 схема.

Тестер транзисторов схема. ESR тестер схема. Электрическая схема транзистор тестера gm328. ESR mega328. ESR gm328a тестера корпус.

Тестер транзисторов схема. Gm328a транзистор тестер схема. Транзистор тестер t4 схема. Tc1 тестер схема. Тестер LCR-t4 схема.

Тестер транзисторов схема. ESR тестер схема. LCR t4 схема электрическая. Транзистор тестер LCR-t4 схема. Gm328a схема.

Тестер транзисторов схема. Схема для измерения внутреннего сопротивления аккумулятора 18650. Тестер сопротивления аккумуляторных батарей своими руками. Тестер для АКБ своими руками схема. Схема пробник для проверки батареек.

Тестер транзисторов схема. ESR mega328. Gm328a транзистор тестер схема. Транзистор тестер LCR-t7 схема. Транзистор тестер t4 схема.

Тестер транзисторов схема. Транзистор тестер LCR-t4 схема. LCR-t4 схема. Транзистор тестер BSIDE esr02pro. Тестер радиокомпонентов LCR-t4.

Тестер транзисторов схема. Тестер транзисторов gm328a. Электрическая схема транзистор тестера gm328. Корпус тестера gm328a. Тестер полупроводниковых приборов gm328.

Тестер транзисторов схема. Тестер для определения цоколевки транзистора схема. Pcf7941 схема ключа. Прибор для проверки транзистор своими руками на микроконтроллере. ATMEGA толщиномер.

Тестер транзисторов схема. Схема тестера радиодеталей gm328 + TFT. Многофункциональный тестер gm328a прошивки. M328 транзистор тестер схема. Тестер радиодеталей схема.

Тестер транзисторов схема. Осциллограф atmega32 и ls020. Gm328a транзистор тестер схема. Транзистор тестер схема на atmega328. LCD ili9341 схема принципиальная.

Тестер транзисторов схема

Тестер транзисторов схема. Тестер LCR-t7 схема. Транзистор тестер LCR-t7 схема. ESR mega328. Схема транзистор тестера на atmega328p.

Тестер транзисторов схема. Тестер транзисторов и диодов на микросхеме 155. Звуковой Генератор для проверки транзисторов схема. Прибор для проверки транзисторов без выпайки из схемы. Схема прибора для проверки транзисторов большой мощности.

Тестер транзисторов схема. Схема тестера gm328a. Gm328a транзистор тестер схема. Тестер транзисторов на atmega328 с дисплеем st7735. Тестер Маркуса на atmega328.

Тестер транзисторов схема. Схема тестера gm328a. Схема ESR тестера gm328. Gm328a схема принципиальная. GM 328 тестер схема принципиальная электрическая.

Тестер транзисторов схема. Схема тестера для проверки транзисторов. Прибор для проверки транзисторов и диодов схема. Схема прибора для проверки полевых транзисторов. Простой пробник для проверки транзисторов схема.

Тестер транзисторов схема. Транзистор тестер t7. Транзисторный тестер на atmega328. Транзистор тестер LCR-t7 схема. Tc1 тестер схема.

Тестер транзисторов схема. Схема для проверки мосфет транзисторов. Тестер полевых транзисторов схема. Схема для проверки транзисторов своими руками. Тестер IGBT транзисторов схема.

Тестер транзисторов схема. Тестер LCR-t7 схема. Hiland m644. Схема тестера LCR tc1. Тестер транзисторов m644 плата.

Тестер транзисторов схема. Тестер транзисторов на atmega328 печатная плата. Транзистор тестер atmega8 печатная плата. Транзистор тестер на атмега 328. Transistor Tester atmega328 схема.

Тестер транзисторов схема. Принципиальная схема микроконтроллера atmega8. Универсальный измерительный прибор на микроконтроллере atmega8 схема. Gm328a транзистор тестер схема. LCR тестер схема.

Тестер транзисторов схема. Схемы приборов для проверки транзисторов. Схема пробника для проверки транзисторов. Тестер для проверки транзисторов своими руками. Схема тестера для проверки транзисторов.

Тестер транзисторов схема. Схемы приборов для проверки транзисторов. Прибор для проверки мощных полевых транзисторов своими руками. Простые схемы для проверки транзисторов. Схема тестера для проверки транзисторов.

  • Вперед Образец заполнения уведомление о прибытии иностранного гражданина
  • Назад Справка гто для школьников образец

Новые страницы

Adapter скачать

Алгебра 8 класс упр 991

Чери фора не греет печка

Дженга своими руками из пенопласта

Елм 327 подключение к ноутбуку

Фон для презентации спорт для детей

Герб мордовии рисунок

Как прокачать сцепление газ 3110

Как записать аудио cd

Карта осадков в дзержинске нижегородской области на сегодня

Картинки roblox черно белые

Колледж фитнеса петербург

Лактостаз температура 37

Личинка проворачивается в замке

Марат калимуллин хоккеист биография

Монтеро спорт 2022 года

Образец записи в трудовой книжке об увольнении в порядке перевода к другому работодателю

Okko 4pda

Прошу направить в командировку образец

Рендж ровер спорт 2006

Рено дастер замена вентилятора печки

Рисунки шимпанзе конго

Схема автомобильной антенны бош

Соцсети спорт

Старческий маразм

Структурные элементы блок схем

Vbsemi

Задний мост на мтз 82

Замена соленоида калина

Звуковая схема слова лис

cdn.zecar.ru