Skip to content

Фотогалерея

  • Главная
  • Контакты

Tea5570

Philips tea 5570 Radio|Am sw,mw Radio|| #ic5570 #tea5570circute - YouTube

Philips D3040

Philips D3040

2005 Grand Prix Radio Wiring Diagram

TEA5570 ST – SELC Sumber

TEA5570 PHILIPS INTEGRATED CIRCUIT NOS ( New Old Stock )1PC ...

74ABT245D PHILIPS IC 2028004207

5 Pieces TEA5570 Original Philips Integrated Circuit | FREE US Shipping ...

TEA5767 - FM Receiver Module - Electronics-Lab

Radio Circuit Diagram Pdf

Semiconductor: TEA1523P (TEA 1523P) - SMPS IC FOR LOW-POWER SYSTEMS ...

TEA5570_1714062.PDF Datasheet Download --- IC-ON-LINE

Tea5570 Philips Data Sheet | Detector (Radio) | Frequency Modulation ...

Stereo Radio Recorder D8078 /00R /05R Radio Philips; Eindhoven ...

Stereo Radio Recorder D8078 /00R /05R Radio Philips; Eindhoven ...

Stereo Radio Recorder D8514 /00 /02 /05 Radio Philips - Österreich ...

Autoradio Stereo AC758 Car Radio Philips - Österreich

Stereo Radio Recorder D8070 /00 /30 Radio Philips - Österreich ...

2-Band Receiver D1400 /30R /32R Radio Philips Malaysia; |Radiomuseum.org

2-Band Receiver D1400 /30R /32R Radio Philips Malaysia; |Radiomuseum.org

Stereo-Radio-Recorder D8614 /00 /05 Radio Philips - Österreich ...

PHILIPS D8803-00 STEREO RADIO RECORDER SM Service Manual download ...

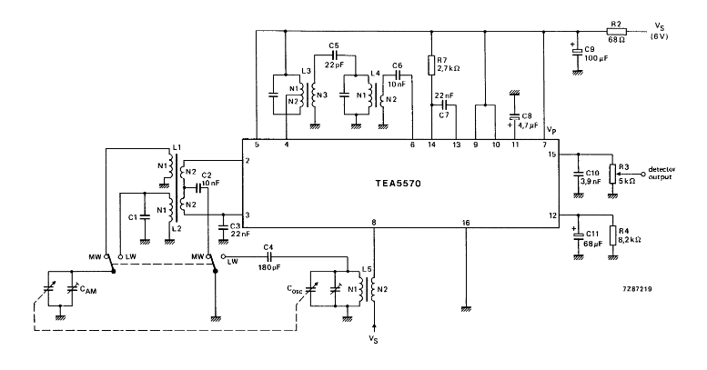
Semiconductor: TEA5570 (TEA 5570) - AM/FM RADIO RECEIVER 16P

TEA5570 RF/IF circuit for AM/FM radio

TEAC D70 D-70 MULTI D-A CONVERTER SM Service Manual download ...

Ic Tea5570 Price | edu.svet.gob.gt

TEA5570 datasheet(3/19 Pages) PHILIPS | RF/IF circuit for AM/FM radio

TEA5570 datasheet(4/19 Pages) PHILIPS | RF/IF circuit for AM/FM radio

Transistor Data by Popularity

TEA5570 datasheet(2/19 Pages) PHILIPS | RF/IF circuit for AM/FM radio

Transistor Data by Popularity

Philips D2550/00

XTAL 16MHZ - Sigma Electrónica

Integrated Circuit (IC) LM395T LM565CN LM723CN - KBM electronics - ThaiPick

Integrated Circuit (IC) TEA5570 TEA5591 TEA5620 TEA5640F-2 TEA5710 ...

  • Вперед Как поменять топливный фильтр на шевроле авео
  • Назад Блок предохранителей 2123 схема

Новые страницы

Ахмадулина белла биография

Алгебра 8 класс номер 919 мерзляк

Балансировочный кран в системе отопления

Черный сифон для раковины

Длина топливной магистрали

Гдз по математике 6 класс 2 часть номер 204

Гдз по математике 6 класс задачник арифметика

К155тм2 описание схема включения

Карта между азией и европой

Карта осадков шумиха

Карты таро картинки всех карт уэйта для распечатки

Красивые фото салфетки схема

Крит в греции

Образец платежного поручения госпошлины за регистрацию автомобиля в гибдд

Образец выписки из протокола

Обучение машинист экскаватора в спб

Откачка септиков электроугли

Ответы на игру слогонавт в одноклассниках все уровни по картинкам

Печь для казана с трубой и заслонкой своими руками чертежи и фото

Поль сезанн картины постимпрессионизм

Презентация по сказке андерсена дюймовочка

Распиновка проводов ваз 2114

Схема рассеивающей линзы

Схема станции метро народного ополчения

Составьте уравнение овр по схеме

Тренировочный вариант по русскому

Воспаленная поджелудочная железа лечение

Взять скутер напрокат

Загадки про спорт для школьников

Заявление на увольнение ао тандер магнит образец

cdn.zecar.ru