Skip to content

Фотогалерея

  • Главная
  • Контакты

Tea1507p схема включения

Купить TEA1507P ШИМ контроллер DIP-8 PWM TEA1507 CHP155

5PCS SMPS CTRLR IC DIP-8 TEA1507 TEA1507P TEA1507P/N1 | eBay

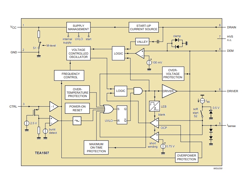
TEA1507P datasheet(15/20 Pages) PHILIPS | GreenChipII SMPS control IC

Купить микросхемы TEA1507P в Челябинске по лучшей цене 70 ₽ в магазине ...

IC TEA1507P TEA 1507 P GreenChipII SMPS Control IC | Lazada Indonesia

TC8002D datasheet

Bp2958 схема включения даташит

Bp2867d схема включения драйвер - 87 фото

Микросхема bu4551bf схема включения - 84 фото

M51995afp схема включения - 84 фото

Bp2958 схема включения даташит

Микросхема DT1641AS. Описание. Схема включения.

Cd4047be схема включения - 95 фото

К1401СА1 :: Отечественные микросхемы

Tda8588aj схема включения - 92 фото

Dap08 схема включения - 98 фото

Tea1995 схема включения - 89 фото

Dap08 схема включения - 98 фото

air conditioning parts hanging machine fan motor GAL4P19A-KND ...

Tda7375 схема включения - 93 фото

TEA1507P datasheet(4/20 Pages) PHILIPS | GreenChipII SMPS control IC

Схема включения КРЕН8Б: особенности и рекомендации

Remote Control On&Off Switch Using TTP223

拆两根易驱线JMS578和MA6116A主控 - 拆机乐园 数码之家

Микросхема tpa3110ld2 схема включения - 82 фото

Схема блока питания БП12/10

Усилитель термо ЭДС термопары для контроля температуры на AD8551

Дизайн-проект квартиры 60 м2 во вторичном фонде

Раскрыл секрет включения ламп! ПОСЛЕДОВАТЕЛЬНОЕ СОЕДИНЕНИЕ! # ...

Микросхема tpa3110ld2 схема включения - 82 фото

Ремонт платы кофемашины Philips Saeco не включается. | Лайфхаки по ...

К155ла8 схема включения генератора - 97 фото

Электронный выключатель на одной кнопке

WPAH01-5 датчик давления >> недорого купить

Pin on Intergrated Circuits I.C.

  • Вперед Как составить гарантийное письмо об оплате образец
  • Назад Желтые лампы

Новые страницы

Бригада поклеить обои

Эпитет к слову береза

Фильтр фланцевый ду80

Фр 7

Гигрометр журнал учета показаний образец скачать

Город призраков фильм 2008

Когда выйдет альбом смоки мо

Название хирургических инструментов с картинками

Обозначение цветов на схемах

Переключатель схема 5

Питание для усилителя звука

Пляж пакакабана

Пожелания с легким паром любимой женщине в картинках прикольные гифки

Предложение по схеме а п 5 класс

Разборка литва

Ремонт каменной кладки

Ремонт нивы 21214 в москве

Репетитор авито

Рисунок джинкс аркейн

Рисунок гимнастка с лентой для детей

Схема посадки винограда на шпалерах однополосной

Схема рисования портрета человека

Схемы на основе операционного усилителя

Схемы заработка

Шнк 2х7

Спаривание котов крупный план

Спортивная новогодняя фотосессия

Спортивно педагогическая система

Тренировочные варианты впр русский язык 6 класс

Установка обсады дверей

cdn.zecar.ru