Skip to content

Фотогалерея

  • Главная
  • Контакты

Tda2822m мостовая схема

Усилитель на TDA2822M

Антенна 24: TDA2822m Усилитель по мостовой схеме моно

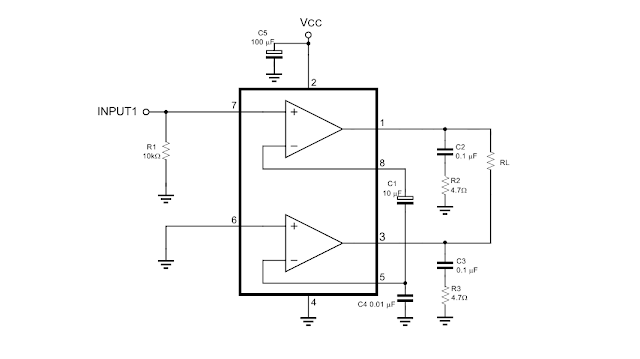
Микросхема TDA2822M: Характеристики и схема подключения

Ic TDA2030 IC TDA2030 | Ic TDA2050 TDA2050 | Tda2822m TDA2822 AMPLIFIER ...

Схема включения TDA2822M: особенности и применение

TDA2822 ponte kit montar amplificador estéreo TDA2822M TDA2822 kit para ...

Микросхема TDA2822M: Характеристики и схема подключения

Мостовая схема управления двигателями постоянного тока

Трехфазные выпрямители

Мостовая схема управление двигателями постоянного тока

TDA8932 datasheet

TDA2822 ponte kit montar amplificador estéreo TDA2822M

TDA2822m мостовая схема моно - YouTube

Схема усилителя d класса - Схемы

Микросхема TDA2822M: datasheet, схема усилителя, характеристики и аналоги

Audio Power Amplifier IC TDA2822M Dip8 - STM – Alltronic Computer Singapore

TDA2822M Audio Amplifier: Datasheet, Pinout, Equivalent, Voltage and ...

Comprar TDA2822 Ponte Kit Montar Amplificador Estéreo TDA2822M - Loja ...

Микросхема TDA2822M: Характеристики и схема подключения

Схема НГЦУ | Комплексный инжиниринг

Схема мостового унч

Tda8588aj схема включения - 92 фото

Comprar Tda2822 Kit Montar Amplificador Ci Tda2822m Ajuste Volume ...

Мостовая схема измерений. Мост, который построил Уитстон (Витстон ...

Микросхема тда 2822 характеристики схема подключения - TouristMaps.ru

Схема аэропорта минеральные воды

Микросхема tda2822m характеристики: datasheet, схема усилителя ...

an assortment of electronic components on top of a piece of paper with ...

Мостовой УНЧ ПЗ - Курсовой проект 3 Введение 4 Анализ технического ...

10PCS ใหม่ TDA2822 TDA2822M DIP 12V Power Amplifier|รีเลย์| - AliExpress

Tda2822M схема включения: datasheet, схема усилителя, характеристики и ...

Чем можно заменить TDA2822? - Радиоэлементы - Форум по радиоэлектронике

УМЗЧ на TDA7265 25*Вт или мостовая схема 50Вт (моно) — rcl-radio.ru

Усилитель на микросхеме TDA7294, типовая и мостовая схема

Трехфазная мостовая схема выпрямителя. Трехфазный тиристорный ...

  • Вперед Sin a 3 2
  • Назад Рено каптур ноев ковчег рязань

Новые страницы

1164 Геометрия 9 класс атанасян

2106 Схема блока предохранителя

Брюггские кружева схемы салфеток

Датчик угла

Доклад на семинар образец

Эскиз тату отче наш

Фильм бег булгаков

Гдз контурная карта по географии 8 класс дрофа европейский север и северо запад россии

Гдз по геометрии 7 класс номер 62

Гостиница лазаревская сочи

Характеристика студента образец

Кадастровая карта ликино дулево

Как снять адсорбер на калине

Какой пояс в тайге

Конспект занятость и безработица

Очищение солодкой и полисорбом схема

Отделка балкона панелями снаружи

Озеро бездон

Письмо ген директору образец

Поршневая гранта в блок 21083

Приказ о приеме на работу по совместительству образец

Производство асбестоцементных изделий

Рассмотрение письменных обращений граждан

Рыбный дождь спортивная ловля

Рп тренировки

Спорт мир семья

Tda2822m мостовая схема

В каком виде спорта атлеты

Vdm 2ds схема

Яндере симулятор картинки осана

cdn.zecar.ru