Skip to content

Фотогалерея

  • Главная
  • Контакты

Tda1552

Stereo Amplifier with TDA1552 DIY - TRONICSpro

TDA1552

Test TDA1552 - YouTube

Стерео усилитель на микросхеме TDA1552 | Микросхема - радиолюбительские ...

TDA1552

Aplikacja TDA1552 - Elektronika24

Circuito Integrado TDA1552 - Eletro Parts

TDA1552 datasheet(7/10 Pages) PHILIPS | 2 x 22 W BTL stereo car radio ...

AMPLIFICATORE CON TDA1552

TDA1552 - Справочник по микросхемам

Стерео усилитель на микросхеме TDA1552 | Микросхема - радиолюбительские ...

Простой усилитель на TDA7297 | Микросхема - радиолюбительские схемы

Усилители мощности звуковой частоты - Стереоусилители

TDA1552

Semiconductor: TDA1552 (TDA 1552) - 2 X 22W BTL STEREO AUTOMÓVIL RADIO ...

Philips TDA1552Q IC パワーアンプ

Стерео усилитель на микросхеме TDA1552 | Микросхема - радиолюбительские ...

Amplificatore con integrato TDA1552 - YouTube

Простой усилитель на TDA7297 | Микросхема - радиолюбительские схемы

TDA1552 – radiochipi.ru

Компьютерный усилитель 2х22 Вт (c регуляторами тембра и громкости ...

Ampli con TDA1552

Усилитель 2x22 Вт на TDA1552

TDA1552Q TDA1552Q/N4,112 TDA1552 IC AMP AUDIO PWR 22W QUAD 13SIL-in ...

TDA1552Q ZIP-13 AUDIO AMPLIFIER IC - Ulutaş Elektronik

TDA8560, TDA1552, TDA1557 - УМЗЧ на интегральных и гибридных ...

Схема включения TDA1552

TDA1552Q TDA1552 TDA1553Q TDA1553 TDA1554Q TDA1554 TDA1557Q TDA1557 ...

1/5/10/50PCS TDA7052A TDA7052AN TDA7052A/N2 8PINS IC AUDIO AMPLIFIER ...

TDA3050 Datasheet PDF , STMicroelectronics : 20 Watt / Channel Stereo ...

TDA8560, TDA1552, TDA1557 - Страница 21 - УМЗЧ на интегральных и ...

Semiconductor: TDA1059 (TDA 1059) - MOTOR SPEED REGULATOR...

Semiconductor: TDA1154 (TDA 1154) - SPEED CONTROLLER 8P

Pin de Rogger Silva em Arduino и разная электроника | Amplificador de ...

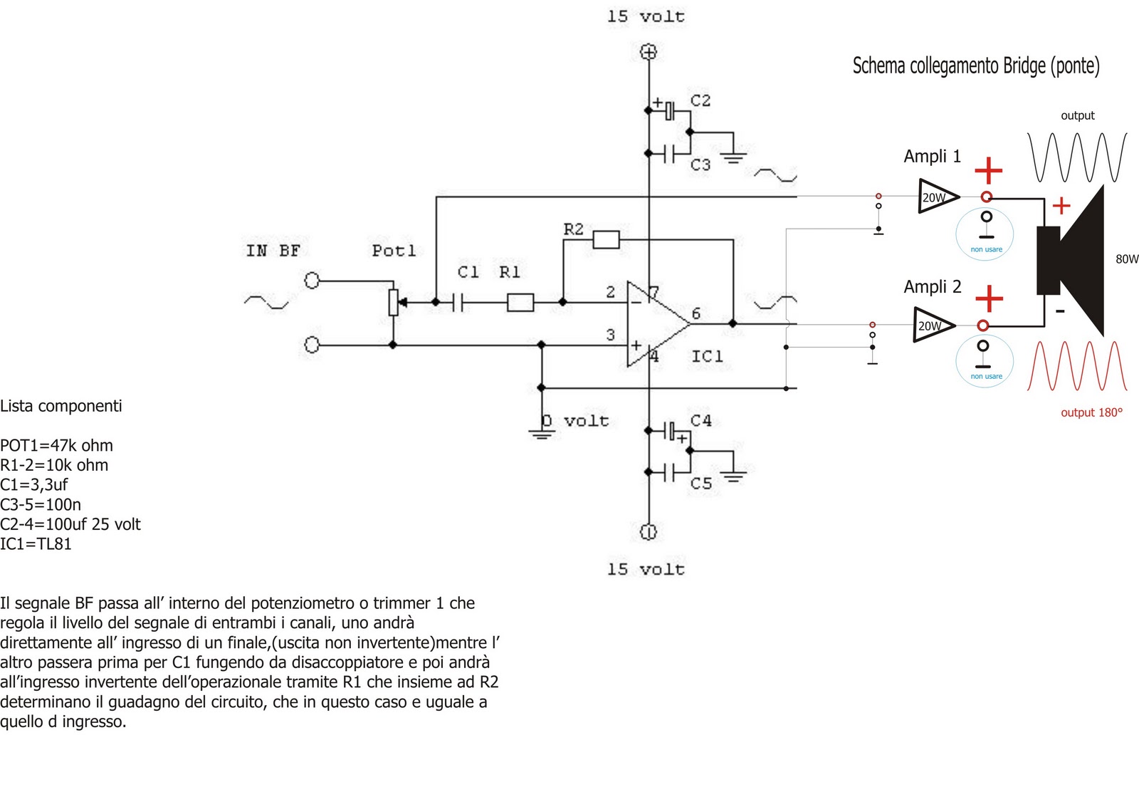
Hobby Elettronica RXF: Amplificatore 40 Watt stereo o 80 Watt in ...

  • Вперед Как поменять бензонасос на ваз 2109
  • Назад Акт целевой проверки по охране труда образец

Новые страницы

Акт приема передачи при увольнении директора образец

Британские ученые доказали что сил моих больше нет картинки

Фитнес браслет mi band 4

Fqpf8n60c

Геншин пнг картинки

Гиперпролактинемия у женщин лечение

Как заменить датчик холостого хода

Карта телепортов элекс 2

Карты игральные русский стиль

Кавз 685

Королевская гвардия испании

Немецкая выпечка рецепты

Озеро в тюмени

Печать на крафте магазин кастом

Плавание мотивация картинки

Приказ о штрафе сотрудника образец

Расположение реле ланос

Разбор имени существительного как часть речи 3 класс образец

Разрядка брежнева

Ритмика картинки

Схема метро спб с расчетом времени между станциями

Схемы для мозаики детской круглой

Тверской бульвар москва

Установка направляющих для дверей купе

В городке z электроэнергию отопление подачу воды в дома жителей осуществляет

Ваз 21130

Видео тренировки на русском

Выпуск для раковины с переливом

Защита джейкоба сериал

Заявка на выделение денежных средств образец

cdn.zecar.ru