Skip to content

Фотогалерея

  • Главная
  • Контакты

Tc1047

راه اندازی سنسور دمای TC1047A و TC1047 توسط میکرو AVR – بانک جامع پروژه ...

TC1047 PDF文件_TC1047 PDF文件在线浏览页面【35/44】-天天IC网

Microchip TC1015-3.3VCT713 Low Drop Out Regulator, Surface Mount, Price ...

TC1047 series( TC1047, TC1047A ) - OSS-ECAL English

TC1047 SMD SOT 23 MICROCHIP – SELC Sumber

TC1047 PDF文件_TC1047 PDF文件在线浏览页面【9/12】-天天IC网

APPLICATION NOTES Datasheet PDF (167 KB) Infineon | Pobierz z Elenota.pl

TC1047

Penthouse Ada Manzara | The Turquoise Collection

TC1047_13 PDF文件_TC1047_13 PDF文件在线浏览页面【1/12】-天天IC网

微芯TC1047/TC1047A线性电压输出温度传感器datasheet-传感器论坛-热敏传感器-一牛网论坛

tc1047 Різдвяний променад - Enem

TC1047_06 PDF文件_TC1047_06 PDF文件在线浏览页面【1/12】-天天IC网

Tc1047: TC1047AVNBTR, Датчик температуры (-40°C…125°C), (2.5 V…5.5 V ...

Temperature Sensor TC1047AVNBTR SOT-23 marking BLWE|Welcome to Eric ...

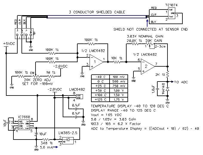
SAROS ELECTRONICS: TC1047 TEMPERATURE TO VOLTAGE CONVERTER

TC1047 PDF文件_TC1047 PDF文件在线浏览页面【29/44】-天天IC网

Tc1047: TC1047AVNBTR, Датчик температуры (-40°C…125°C), (2.5 V…5.5 V ...

TC1047 Data Sheet | Pic Microcontroller | Integrated Circuit

TC1047A PDF文件_TC1047A PDF文件在线浏览页面【2/12】-天天IC网

周立功CAN总线接口保护电路设计指南-ZLGCAN

TC1047A PDF文件_TC1047A PDF文件在线浏览页面【2/12】-天天IC网

Tc1047: TC1047AVNBTR, Датчик температуры (-40°C…125°C), (2.5 V…5.5 V ...

TC1047ADM-PICTL PDF文件_TC1047ADM-PICTL PDF文件在线浏览页面【4/12】-天天IC网

100% New&original Tc1047avnbtr Tc1047 Avnbtr Sot23-3 - Replacement ...

TC1047AVNBTR datasheet(6/12 Pages) MICROCHIP | Precision Temperature-to ...

TC1047AVNBTR TC1047AVNB TC1047 10pcs AliExpress-in Relays from Home ...

Tc1047: TC1047AVNBTR, Датчик температуры (-40°C…125°C), (2.5 V…5.5 V ...

TC1047AVNBTR TC1047AVNB TC1047 SOT23 MODULE new in stock Free Shipping ...

Penthouse Ada Manzara | The Turquoise Collection

TC1047AVNBTR BL TC1047 1047A SOT23 20PCS|bl|bl 47 - AliExpress

5-100pcs-TC1047AVNBTR-TC1047-SOT23-3-Temperature-Sensor-IC-Voltage-100 ...

Holden Dash Fuse Panel Retainer Clips Lower Black VN VQ VG VP | TC1047

TC1047AVNB / 디바이스마트

[ J-Ware.com ]

  • Вперед Гдз по английскому 2 класс рабочая тетрадь стр 52
  • Назад Ммц планета квн схема зала

Новые страницы

2110 Схема

239 Школа спб официальный сайт

Гдз по английскому языку третий класс тпо

Гипсокартон покраска

Гостиница москва сегодня

Грузия любовь

Инструкция сигнализации старлайн

Интерактивная карта осадков в реальном времени пермь

История родов по акушерству образец

Как выглядит реле бензонасоса

Карат 307

Карта россии географическая с границами других стран мира со странами

Кереш спорт

Мини купер мерседес

Нармина борисова

Образец характеристики на сотрудника для аттестации

Оконный блок с балконной дверью

От данных глаголов образуй и запиши форму 3 лица

Проект свежий хлеб ао курск

Работа чехов уборщица неполный день

Расторжение договора аренды нежилого помещения образец

Реакция марганцовки и бензина

Рисунок к сказке аленький цветочек 4 класс для срисовки

Схема кот из лего

Стойка монтессори своими руками чертежи и размеры

Tc1047

Тренинги вич

В деревне 3 дома каждые 2 дома соединяет дорожка сколько всего дорожек решение

Вакансии наборщик текста удаленно без опыта

Замена цепи грм на патриоте

cdn.zecar.ru