Skip to content

Фотогалерея

  • Главная
  • Контакты

Таймлесс книги по порядку

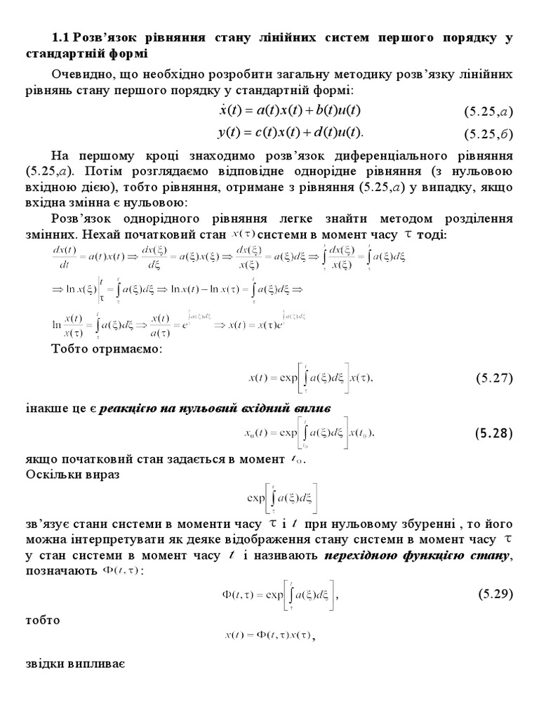
ТС-02 (Розвязок Систем 1 Порядку) | PDF

ТС-02 (Розвязок Систем 1 Порядку) | PDF

Роберт Кийосаки. Все книги по порядку | ReadRate | Дзен

ПАРФЮМЕРНЫЙ СНОБИЗМ / РАССКАЖУ ВСЁ ЧЕСТНО ПО ПОРЯДКУ - YouTube

смотрим муфики по порядку часть 4 - YouTube

я не знаю как это случилось !! ОБО ВСЁМ ПО ПОРЯДКУ... - YouTube

😋 Сборник серий по порядку 🤩 Серии 16 - 20 🍔🍕 Волшебная кухня Мультики ...

😋 Сборник серий по порядку 🤩 Серии 6 - 10 🍔🍕 Волшебная кухня Мультики ...

😋 Сборник серий по порядку 🤩 Серии 26 - 30 🍔🍕 Волшебная кухня Мультики ...

Как решить примеры в цепочку по порядку? - Школьные Знания.com

Помогите!!! А). Расположи картинки по порядку. Б). Подумай и напиши ...

Читать "Бог злости (ЛП)" - Кент Рина - Страница 1 - ЛитМир Club

Нужно поставить слова по порядку - Школьные Знания.com

Расставь слова по порядку. - Привести в порядок

Цифри по порядку (від 1 до 7) - Anagrama

Ведьмак Книги По Порядку - unlimiteddannie

Чтобы читать онлайн книгу « Таймлесс. Рубиновая книга » перейдите по ...

Раскраска С По. Соедини по порядку. Увлекательное изучение цифр с детьми

Раскраска С По. Соедини по порядку. Увлекательное изучение цифр с детьми

Раскраска С По. Соедини по порядку. Увлекательное изучение цифр с детьми

Раскраска С По. Соедини по порядку. Увлекательное изучение цифр с детьми

Раскраска С По. Соедини по порядку. Увлекательное изучение цифр с детьми

Таймлесс Керстин Гир все книги по порядку список

Фильмы Таймлесс все части 1,2,3 по порядку список

Соединить Цифры По Порядку И Получить Картинку – Telegraph

Порядок чтения Анны Джейн | Книга для подростков, Лучшие подростковые ...

Разложи Картинки По Порядку Для Дошкольников – Telegraph

Цифры от 1 до 5000 по порядку — 3mu.ru

Серия Часодеи (Наталья Щерба) все книги 1,2,3,4,5,6,7 по порядку список

Керстин Гир все книги по порядку список

Соедини цифры по порядку. Задание. Куда забрался весёлый кот? Соедини ...

Дозоры Сергей Лукьяненко все книги по порядку список

Все ресунки по порядку как я их делал! 5 фото это Гикси | Создай Мир ...

Соедини цифры по порядку от 1 до 20 картинки для печати

Изгой Дем Михайлов все книги по порядку список

  • Вперед Волга спорт арена массовые катания расписание
  • Назад Лабораторные и практические работы по биологии 7 класс

Новые страницы

Английский язык 8 класс ваулина стр 80 номер 5

Был ли иван 4 самым жестоким правителем 16 века проект по истории

Чем набить шрус

Договор гпх с самозанятым образец

Эталон группа компаний

Где по алгебре 7 класс макарычев учебник

Гдз по математике мерзляк 6 класс номер 1067

Как разложить задние сиденья на приоре

Кдл 1

Кислородный отбеливатель картинки

Контрактура кисти

Липа обыкновенная фото

Моя школа проект 1 класс окружающий мир

Образец письма на отсрочку платежа поставщику

Оригами легкие схемы для начинающих

Орион pw265 схема электрическая принципиальная

Основу современных взглядов на картину мира заложил ученый

Паджеро спорт с пробегом авито

Пикассо ресторан

Решебник по географии 11 класс рабочая тетрадь

Рисунки к сказке снегурочка 2 класс

Сауна марокко тольятти

Школа 844 москва

Скачать tomtom player

Спортивные каналы хорошего качества

Стишок сестре на день рождения

В густом ельнике падеж

Закусывает руль при повороте налево

Жадность высмеиваемая сатириком

Золотково гусь хрустальный район карта

cdn.zecar.ru