Skip to content

Фотогалерея

  • Главная
  • Контакты

Сущность геоэкологии схема

Сущность геоэкологии схема. Структура экологии. Структура современной экологии. Структура экологии человека. Структура дисциплины экология.

Сущность геоэкологии схема. Задачи геоэкологии. Предмет изучения геоэкологии. Направления геоэкологии. Геоэкология основные задачи.

Сущность геоэкологии схема. Геоэкология. Задачи геоэкологии. Направления геоэкологии. Концепции геоэкологии.

Сущность геоэкологии схема. Направления геоэкологии схема. Геоэкология направления исследований. Геоэкология в таблицах и схемах. Геоэкология схема.

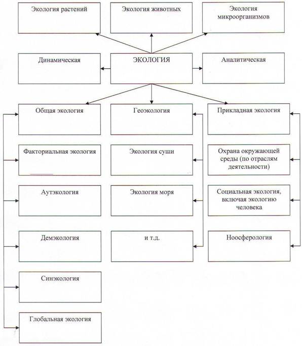
Сущность геоэкологии схема. Структура содержания современной экологии. Структура современной экологии схема. Логическая схема структура современной экологии. Структура современной экологии Реймерс.

Сущность геоэкологии схема. Подразделения экологии. Основные разделы экологии таблица. Подразделения современной экологии. Структура современной экологии таблица.

Сущность геоэкологии схема. Структура общей экологии. Структура экологии схема. Структура общей экологии схема. Перечислить структуры экологии..

Сущность геоэкологии схема. Структура современной экологии по Реймерсу схема. Главные направления современной экологии. Охарактеризуйте главные направления современной экологии. Структура современной экологии таблица.

Сущность геоэкологии схема. Структура общей экологии. Структура общей экологии разделы. Структура экологии человека. Структура общей экологии схема.

Сущность геоэкологии схема. Связь геоэкологии и экологии. Логическая структура геоэкологии. Виды схем связей Геоэкология. Связь геоэкологии и архитектуры.

Сущность геоэкологии схема. Геоэкология. Подразделения геоэкологии. Геоэкология направления исследований. Географическая экология.

Сущность геоэкологии схема. Геоэкология и природопользование. Природопользование и Геоэкология география. Плакат природных ресурсов. Природопользование и Геоэкология таблица.

Сущность геоэкологии схема. Геоэкологические исследования. Методы геоэкологических исследований. Схема методов анализа геоэкологических проблем. Современные методы геоэкологических исследований.

Сущность геоэкологии схема. Логическая схема структура современной экологии. Структура содержания современной экологии. Структура современной экологии Реймерс. Составьте схему структура современной экологии.

Сущность геоэкологии схема. Геоэкология презентация. Концепции геоэкологии. Географическое ресурсоведение и Геоэкология.

Сущность геоэкологии схема. Общенаучные методы системный подход. Геоэкология как наука. Методы геоэкологии. Геоэкология вопросы.

Сущность геоэкологии схема

Сущность геоэкологии схема

Сущность геоэкологии схема. Основные разделы экологии схема. Структура экологии схема. Структура современной экологии схема. Структура экологических знаний схема.

Сущность геоэкологии схема. Геоэкология презентация. Концепции геоэкологии. Подразделения геоэкологии. История Геоэкология.

Сущность геоэкологии схема. Направления геоэкологии схема. Природно хозяйственные системы. Объекты геоэкологических исследований. Объектом изучения геоэкологии является.

Сущность геоэкологии схема. Структура современной экологии схема. Составить схему структура экологии. Структура общей экологии. Структура дисциплины экология.

Сущность геоэкологии схема. Объект и предмет геоэкологии. Задачи геоэкологии. Подразделения геоэкологии их задачи и объекты исследования. Геоэкология объект и предмет цели и задачи.

Сущность геоэкологии схема. Методы геоэкологических исследований. Методы исследования геоэкологии. Теоретические методы исследования в геоэкологии. Основные направления геоэкологии.

Сущность геоэкологии схема. Структура содержания современной экологии. Структура содержания современной экологии схема. Структура современной экологической науки. • Структура современной науки экологии.

Сущность геоэкологии схема. Логическая схема структура современной экологии. Составьте схему структура современной экологии. Структура современной экологии Реймерс. Структура современной экологии таблица.

Сущность геоэкологии схема. Геоэкология таблица. Прикладная Геоэкология. Геоэкология схема.

Сущность геоэкологии схема

Сущность геоэкологии схема. Структура экологических наук. Составьте схему структура экологии. Структуры состава экологии. Логическая схема структура современной экологии.

Сущность геоэкологии схема. Геоэкология. Географическая экология. Геоэкология презентация. Объект и предмет геоэкологии.

Сущность геоэкологии схема. Структура современной экологии. Логическая схема структура современной экологии. Составить схему структура экологии. Составьте схему структура экологии.

Сущность геоэкологии схема. Структура современной экологии таблица. Классификация экологии как науки. Составьте схему структура экологии. Основные разделы экологии схема.

Сущность геоэкологии схема

Сущность геоэкологии схема

Сущность геоэкологии схема. Структура содержания современной экологии. Логическая схема структура современной экологии. Структура современной экологии по Реймерсу схема. Структура экологии таблица.

Сущность геоэкологии схема. Предмет изучения геоэкологии. Задачи геоэкологии. Цели и задачи геоэкологии. Основные задачи которые решает Геоэкология.

Сущность геоэкологии схема. Логическая схема структура современной экологии. Структура современной экологии. Методы современной экологии. Структура экологии человека.

Сущность геоэкологии схема. Логическая схема структура современной экологии. Структура современной экологии таблица. Структура современной экологии. Структура экологических знаний схема.

Сущность геоэкологии схема. • Структура современной науки экологии. Структура экологии кратко. Структура современной экологии таблица. Структура экологии схема.

Сущность геоэкологии схема. Составьте упрощенную схему структуры экологии. Составьте схему структура современной экологии. Логическая схема структура современной экологии. Составить схему структура экологии.

Сущность геоэкологии схема. Структура содержания современной экологии схема. Логическая схема структура современной экологии. Структура дисциплины экология. Составить логические схемы: структура современной экологии.

Сущность геоэкологии схема. Структура экологии схема. Структура современной экологии. Структура экологических знаний схема. Структура современной экологии схема.

Сущность геоэкологии схема. Классификация природных вод по целевому назначению схема. Классификация природных ресурсов Омской области.

Сущность геоэкологии схема

Сущность геоэкологии схема. Структура современной экологии. Структура современной экологии схема. Структура современной экологической науки. Структура дисциплины экология.

Сущность геоэкологии схема. Составить схему структура экологии. Экология схема. Структура современной экологии. Основные направления в современной экологии.

Сущность геоэкологии схема. Презентация на тему Геоэкология. Направления геоэкологии. Общая Геоэкология. Глобальная Геоэкология.

Сущность геоэкологии схема. Составьте схему структура экологии. Структура науки экологии. Структура современной экологии схема. Логическая схема структура современной экологии.

Сущность геоэкологии схема. Структура общей экологии. Общая экология. Таблица экология общая Геоэкология. Структура экологии человека.

Сущность геоэкологии схема

Сущность геоэкологии схема. Цели и задачи геоэкологии. Концепции геоэкологии. Объекты геоэкологических исследований. Предмет изучения геоэкологии.

Сущность геоэкологии схема. Геоэкология. Географическая экология. Геоэкология презентация. Геоэкология это кратко.

Сущность геоэкологии схема. Схема биотопа экосистемы. Биотоп схема. Биогеоценоз Луз, схема. Укажите элементы составляющие Экотоп и биоценоз биотоп.

Сущность геоэкологии схема. Геоэкология. Направления геоэкологии. Географическая экология. Геоэкология презентация.

Сущность геоэкологии схема. Объекты исследований геоэкологии. Геоэкология основные задачи. Основные направления геоэкологии. Предмет изучения геоэкологии.

Сущность геоэкологии схема. Структура современной экологии схема. Структура глобальной экологии. Структура экологических знаний схема. Структура содержания современной экологии.

Сущность геоэкологии схема. Геоэкология схема. Структура современной геоэкологии. Логическая структура геоэкологии. Состав геоэкологии.

Сущность геоэкологии схема. Объект и предмет геоэкологии. Предмет и задачи геоэкологии.. Задачи геоэкологии. Предмет исследования геоэкологии.

Сущность геоэкологии схема. Геоэкологические процессы. Предмет исследования геоэкологии. Область исследования геоэкологии. Геоэкология презентация.

Сущность геоэкологии схема. Составить схему структура экологии. Составьте схему структура современной экологии. Структуры состава экологии. Структура содержания современной экологии схема.

Сущность геоэкологии схема. Географическая экология изучает. Геоэкология направления исследований. Предмет исследования геоэкологии. Понятие Геоэкология.

Сущность геоэкологии схема. Основные разделы экологии схема. Структура современной экологии схема. Логическая схема структура современной экологии. Составьте схему структура экологии.

Сущность геоэкологии схема. Геоэкология. Геоэкология вопросы. Геоэкологические исследования. Глобальный цикл азота.

Сущность геоэкологии схема. Геоэкологический мониторинг. Связь геологии с другими науками.

Сущность геоэкологии схема. Структура современных экологических знаний схема по Реймерсу. Логическая схема структура современной экологии. Структура современной экологии. Структура содержания современной экологии.

Сущность геоэкологии схема. Геоэкология. Геоэкология и экология разница. Основные направления геоэкологии. Экологические аспекты дегазации земли.

Сущность геоэкологии схема. Предмет геоэкологии. Геоэкология основные задачи. Предмет изучения геоэкологии. Объект дисциплины Геоэкология.

Сущность геоэкологии схема. Социальная экология схемы. Экология в системе наук. Экология и география взаимосвязь. Социальная экологии и другие дисциплины.

Сущность геоэкологии схема. Составьте схему структура современной экологии. Логическая схема структура современной экологии. Структура экологии как науки. Схема структуры современных экологических знаний.

Сущность геоэкологии схема. Геоэкология. Понятие Геоэкология. Геоэкология примеры. Геоэкология характеристика.

Сущность геоэкологии схема. . Структура общей экологии (по: Радкевич, 1998). Структура экологии. Направления геоэкологии схема. Прикладная Геоэкология.

Сущность геоэкологии схема. Место экологической геологии в системе наук. Связь геологии с другими науками. Связь геоэкологии с другими науками. Место геоэкологии в системе географических наук.

Сущность геоэкологии схема

Сущность геоэкологии схема. Геоэкология. Геоэкология направления исследований. Геоэкология презентация. Геоэкология примеры.

Сущность геоэкологии схема

Сущность геоэкологии схема. Концепции геоэкологии. Термин Геоэкология. Геоэкология определение. Направления геоэкологии.

Сущность геоэкологии схема. Современная структура экологии. Методы. Направления современной экологии. Структура общей экологии разделы. Структура современной экологии.

Сущность геоэкологии схема. Геоэкология. Геоэкология презентация. Направления геоэкологии. Задачи геоэкологии.

Сущность геоэкологии схема

Сущность геоэкологии схема. Цели и задачи геоэкологии. Объект изучения геоэкологии. Предмет исследования геоэкологии. Объектом изучения геоэкологии является.

Сущность геоэкологии схема

Сущность геоэкологии схема. 1) Основные разделы экологии.. Какие разделы изучает общая экология. Основные разделы экологии кратко. Основные разделы экологии таблица.

  • Вперед Спортмастер игра крутите мяч
  • Назад Проектирование как сфера профессиональной деятельности 8 класс проект

Новые страницы

24 Каприз паганини

Акт о недостаче товара при приемке образец простой

Баренц ресторан нижний новгород рождественская

Чья марка черри

Диск под бескамерную шину

Дом музей чайковского

Ел 15

Карон бич тайланд

Картинки для презентации счастливый человек

Кс2 акт выполненных работ образец

Литература 5 класс учебник 1 часть меркин ответы на вопросы

Лучшие фильмы в озвучке гоблина

Метро спортивная выходы

Найквист

Назначение ступицы колеса

Не выключается передача при выжатой педали сцепления

Нормальные схемы электрических соединений объекта электроэнергетики

Образец впр по обществознанию 8 класс

Образец заявление анкета на выезд на пмж из казахстана в россию образец

Open mash карта военных действий

Пгупс план корпусов

Психотерапевт дубна

Распиновка магнитолы т300

Разъяснение гибдд

Сабрина фильм 1954

Сейф в квартире где установить

Серединный перпендикуляр в многоугольнике

Сигнал поворота на кольце

Tda7264 схема усилителя нч

Заявление на увольнение по собственному желанию образец с отработкой 2 недели

cdn.zecar.ru