Skip to content

Фотогалерея

  • Главная
  • Контакты

Ss8050 w

Aliexpress.com : Buy 100PCS SS8050LT1G SOT 23 SS8050 Y1 NPN General ...

翼盟贴片三极管SS8050双S 8050大电流印字Y1 SOT23 NPN 50只_虎窝淘

三极管S8550 SS8050 9013 9014 tl431三级78l05功率晶体管贴片pnp_虎窝淘

TertiusActus: Ode to the SS8050 (or equivalent)

100PCS-50-pairs-TO-92-50PCS-2N5401-50PCS-2N5551-2SA970-2SC2240-SS8050 ...

翼盟贴片三极管SS8050双S 8050大电流印字Y1 SOT23 NPN 50只_虎窝淘

三极管S8550 SS8050 9013 9014 tl431三级78l05功率晶体管贴片pnp_虎窝淘

Transistor S8050 Vs S8550, 58% OFF | ricardoalpoim.com.br

三极管S8550 SS8050 9013 9014 tl431三级78l05功率晶体管贴片pnp_虎窝淘

翼盟贴片三极管SS8050双S 8050大电流印字Y1 SOT23 NPN 50只_虎窝淘

贴片三极管包场管组合包 SS8050 78L05 TL431常用22种型号220只_虎窝淘

Transitor S8050 SS8050 S8550 SS8550 NPN loại PNP plug-in bóng bán dẫn ...

Tranzystor SS8050 S8050 ON-SEM 25V 1,5A 1W x 10szt - Sklep, Opinie ...

SS8050 Transistor NPN bipolar 40V 1.5A 1W | Skroutz.gr

贴片三极管 SS8050 Y1 1.5A 25V NPN 双S大电流SOT-89

Store Home Products Feedback

贴片三极管SS8050

Yahoo!オークション - SS8050-Dサムスン 2W出力 トランジスタ S8050 [A...

ترانزیستور SS8050 - دیجی دستیار

ss8050 Tranzystor NPN 2 szt., 40V/1,5A, TO-92, x2 - Sklep, Opinie, Cena ...

SS8050 SOT-89 丝印Y1 三极管 全新

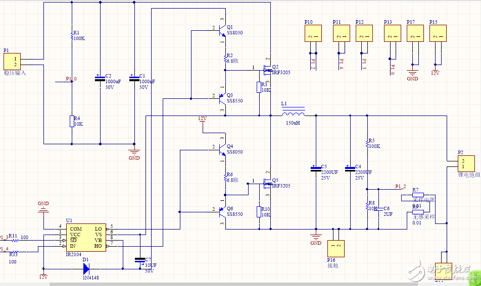
双向DCDC变换器。为什么ir2104驱动要用SS8550和SS8050做功放。如图是哪种类型的变换器 - 3721研发网

三极管S8550 SS8050 9013 9014 tl431三级78l05功率晶体管贴片pnp

SS8050 贴片三极管 CJ(江苏长电/长晶) 封装SOT-23 批次22+

Tranzystor SS8050 NPN 40V 1,5A 1W obudowa TO92 - Sklep, Opinie, Cena w ...

贴片三极管SS8050

全新三极管 SS8050 TO-92双S大电流【100个4元包邮】29元/K_虎窝淘

SS8050 S8050 S8550 SS8550 SOT-23贴片三极管NPN晶体管 Polouta_虎窝淘

Jual SS8050 SOT23 Marking Y1 SMD NPN SILIOCN BIPOLAR POWER TRANSISTOR ...

SS8050 (Y1) транзистор биполярный NPN 40В 1.5А SOT23: продажа, цена в ...

Jual Transistor SMD S8050 NPN SOT-23 ( marking : J3Y ) SS8050 TR 8050 ...

网上买的SS8550放大倍数720,SS8050放大倍数270。被坑了 - 〓晶体管与集成〓 - 矿石收音机论坛 - Powered by ...

三极管SS8050

10ШТ діод TL431 MAC97A8 2N2222A SS8050 SS8550 1N4148 PC817 78L05 AO9T ...

供应长电贴片三极管SS8050 原装新货_电子元器件_维库仪器仪表网

  • Вперед С днем рождения мунира картинки красивые
  • Назад Образец объявления о приеме на работу

Новые страницы

Акт геодезической разбивочной основы образец

Акт жбу на семью образец заполнения в школе

Бар критика миасс

Cd4026be datasheet

Чтение 2 класс рабочая тетрадь 1 часть

Давайте жить дружно картинки прикольные с надписями и пожеланиями

Договор безвозмездного пользования имуществом образец

Договор совместительства образец

Дом сша

Газелькин номер телефона

Гдз контурные карты по географии 10 11 приваловский

Готовый бизнес план для соц контракта грузоперевозки

Карта неудержимые dayz

Картинки эстетика небо

Математика 6 класс упражнение 1014

Мку управление культуры спорта и молодежной политики

Москва сити мороженое экскурсия пушкинская карта

Образец заявления на получение судебного приказа от мирового судьи

Печенка проверочное слово к букве е

Подшивка крыши вагонкой

Расскажите чем были вызваны демографические кризисы в россии каковы были людские потери кратко

Ремонт ручной миксер

Решение совета дома для управляющей компании образец

Схема вднх в москве 2023

Скупка apple техники

Спортмастер электронный подарочный

Ss8050 w

Subway спб

Сварка трубы

Тренировка для массы в тренажерном зале

cdn.zecar.ru