Skip to content

Фотогалерея

  • Главная
  • Контакты

Сопротивление витка

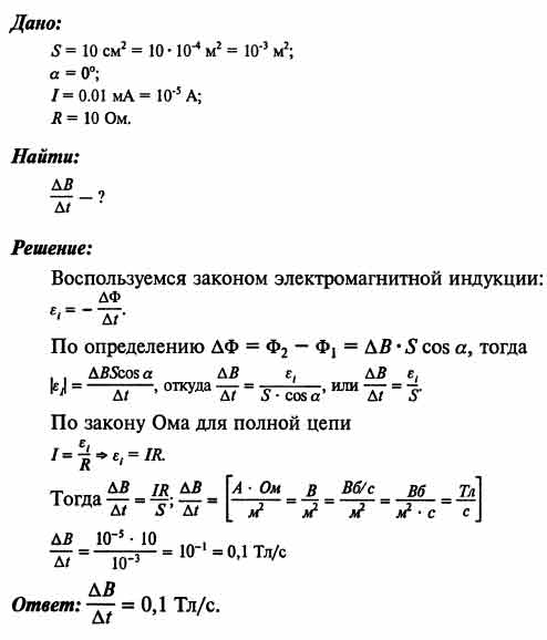
В однородном магнитном поле находится плоский виток площадью 10 см2 ...

Сопротивление участка цепи - презентация онлайн

Задание 4. Электромагнитная индукция Круглый проволочный виток диаметра ...

Электрическое сопротивление. Удельное сопротивление - презентация онлайн

Как измерить сопротивление проводки в квартире - 91 фото

Чему равно сопротивление участка цепи изображенного на рисунке

(Решено)Упр.925 ГДЗ Рымкевич 10-11 класс по физике Вариант 1

(Решено)Упр.925 ГДЗ Рымкевич 10-11 класс по физике Вариант 1

(Решено)Упр.925 ГДЗ Рымкевич 10-11 класс по физике Вариант 1

(Решено)Упр.925 ГДЗ Рымкевич 10-11 класс по физике Вариант 1

915. Какой заряд q пройдет через поперечное сечение витка ...

915. Какой заряд q пройдет через поперечное сечение витка ...

399. Плоский виток площадью 10 см2 помещен в однородное магнитное поле ...

Купить картину Сопротивление воздуха в Москве от художника Клименко ...

Сопротивление медного провода таблица фото - PwCalc.ru

Расчёт сопротивление проводника. Удельное сопротивление. Урок физики в ...

Катушка, имеющая N = 100 витков, расположена в однородном магнитном ...

402. Какой заряд пройдет через сечение провода, из которого сделан ...

Какой заряд q пройдет через поперечное сечение витка, сопротивление ...

Эквивалентное сопротивление относительно источника эдс для данной схемы ...

Схема формул

АС40-8 от радиолы "Виктория-001" схема электрическая принципиальная ...

Цепь переменного тока, содержащее емкостное сопротивление - презентация ...

Презентация на тему: "Презентация к уроку (физика, 11 класс) по теме ...

Вольтметр рисунок схема

Расчетная схема сил

Проволочное кольцо находится в однородном магнитном поле, индукция ...

1 Северный полюс магнита удаляется от металлического кольца

Изображение

Презентация 3 (1)

Лекция № 8. Вихретоковые индуктивные преобразователи

ИДЗ 1 17вариант (Решение > 3652)

Онлайн калькулятор расчета многослойной катушки индуктивности

Изображение

Учим физику. 11 класс. Урок 17

  • Вперед Быки и медведи на бирже
  • Назад Атлант на щелковской

Новые страницы

35 В

Балансировка колес в воронеже

Delphi магнитола распиновка

Домашняя тренировка для девушек на неделю

Экзотика россии северный кавказ крым и дальний восток презентация 9 класс

Форд мустанг 1967 shelby

Галицкий 8 класс

Исковое заявление об установлении отцовства и взыскании алиментов образец без брака

Картинки с днем рождения внучке 13 лет от бабушки

Легкие рисунки аквагримом на лице

Математика 5 класс упр 634

Математика 6 класс афанасьева

Не включается вентилятор печки калина

Образец реферата скачать

Очарование написание безударной гласной в корне проверяется подбором однокоренного слова в котором

Оливье рецепт ингредиенты

Паротит у взрослых симптомы

Прокладки для шланга стиральной машины

Путевой лист форма 3 образец заполнения

Рак мочевого пузыря код по мкб 10

Реле pcu 520

Сопротивление витка

Составление генеалогического древа

Справка 73 для занятий спортом

Upper level на аккумуляторе

В автогонках принимали участие 32 спортивных автомобиля

Юридическая компания защитник услуги адвоката

Замена масла сосновый бор

Замена опорного подшипника гранта без снятия стойки

Заявление на выдачу зп наличными образец

cdn.zecar.ru