Skip to content

Фотогалерея

  • Главная
  • Контакты

Sn3350

SN3350 Datasheet PDF ( Pinout ) - 40V LED driver

AmpliVox Sound Systems SN3350 Multipurpose Presentati SN3350 B&H

Стабилизатор тока на SN3350, часть 2

SN3350 Datasheet pdf - SI-EN Technology

【中古】格安安心パソコン VivoBook Flip12 TP202NA-SN3350 スターグレー 〔Windows 10 ...

SN3350应用电路图 - 将睿

SN3350_矽恩微电子有限公司(SN)_LED驱动_产品展示_深圳市瑞圆光科技有限公司万马电缆股份是国家高新企业、中国电子元件百强企业,先后 ...

Yahoo!オークション - 新品 スクール水着【SN3350】サイズ 6L/黒/メン...

矽恩SN3350,40V/DC-DC降压PWM调光LED驱动IC - 知乎

Yahoo!オークション - 新品 スクール水着【SN3350】サイズ 6L/黒/メン...

홈 제품 피드백

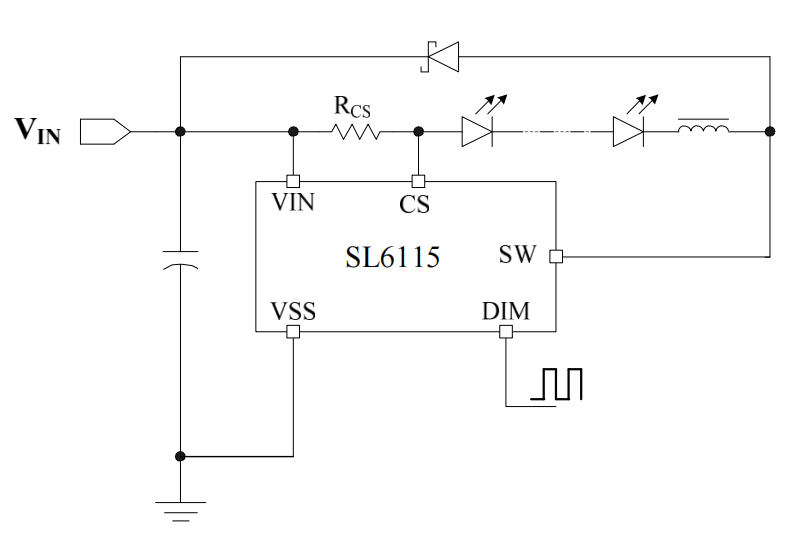
SL6115替换SN3360 SN3350 SN3351 MT7201 MT7201 MR16芯片-电源|电池|充电技术-森利威尔-一牛网论坛

SN3350 SOT89-5 Si-En Tech | C53305 - LCSC Electronics

Стабилизатор тока на SN3350, часть 2 | Catcatcat electronics

LGS63042B5 | Legend-Si | LED Drivers | JLCPCB

ZXSC300E5TA | Diodes Incorporated | LED Drivers | JLCPCB

노트북 블루투스: 접속 문제 해결법이 담긴 #1 가이드! 클릭하세요!

Стабилизаторы тока для светодиодов SN3350 и SN3352. | Catcatcat electronics

Стабилизатор тока для светодиодов SN3350 | Светодиод, Токио, Электроника

SL6115替换SN3360 SN3350 SN3351 MT7201 MT7201 MR16芯片 - 哔哩哔哩

ASUS TP202NA-SN3350 ノートパソコン - メルカリ

tlp352驱动电路图,tlp350驱动电路图,tlp350光耦驱动电路图_大山谷图库

Радіо-конструктор стабілізатор струму для LED

Чипсет SN74CB3T3245PWR SN74CB3T3245PW SN74CB3T3245 KS245 SOP-20, 10 шт ...

価格.com - ASUS VivoBook Flip 12 TP202NA TP202NA-SN3350 の製品画像

全新原装正品SI-EN/矽恩微SN3350IS05E-01 SOT89-5 LED驱动芯片-阿里巴巴

2013+厂家代理原装SI-EN品牌LED驱动器IC SN3350_LED_维库仪器仪表网

【中古】格安安心パソコン VivoBook Flip12 TP202NA-SN3350 スターグレー 〔Windows 10 ...

SN3350_(SI-EN(矽恩))SN3350中文资料_价格_PDF手册-立创电子商城

SN3350_(SI-EN(矽恩))SN3350中文资料_价格_PDF手册-立创电子商城

Стабилизаторы тока для светодиодов SN3350 и SN3352. | Catcatcat electronics

닌텐도스위치 게임패드 컴퓨터 연결 - 스팀 설정방법

工信工实验参考——《模电课设人体感应LED灯》_sn3350原理图-CSDN博客

Yahoo!オークション - 新品 スクール水着【SN3350】サイズ 6L/黒/メン...

Стабилизатор тока на SN3350, часть 2 | Catcatcat electronics

  • Вперед Плоскоклеточный рак языка
  • Назад Типы и подтипы адренорецепторов

Новые страницы

Батуми набережная сегодня

Беруши с активным шумоподавлением

Богатый папа бедный папа читать онлайн бесплатно полностью книгу с картинками и схемами

Большой путь начинается с первого шага картинки

Что такое почтовый сервер

Что такое склонение числительных

День физической культуры и спорта

Договор гпх между физ лицом и иностранным гражданином с патентом образец

Фитнес центр сургут

Гдз по русскому языку 2 класс учебник с в иванова 2 часть

Гдз с помощью фотографии

К какому уровню нормативного регулирования относится план счетов бухгалтерского учета

Как заверить трудовую книжку работает по настоящее время образец

Лутфулло

Люцифер картинки из клуба романтики

Математика 1 класс страница 88 номер 4

Морфологический разбор 6 класс образец памятка

Носимое устройство фитнес браслет

Параллелепипед изображенный на рисунке

Планеты солнечной системы картинки для детей распечатать по отдельности

Psm1 0 0

Ремонт нетбука

Схема автоматов в щитке частного дома

Системное администрирование

Sn3350

Спб педагогический университет

Тэны воздушные

Тепломеханические решения котельной

Упростите выражение и найдите его значение при и в ответе запишите найденное значение ответ

Затерянный поселятся

cdn.zecar.ru