Skip to content

Фотогалерея

  • Главная
  • Контакты

Скрипт телефонного разговора менеджера по продажам

Скрипты телефонных разговоров: что это такое и какие они бывают ...

СКРИПТ ТЕЛЕФОННОГО РАЗГОВОРА ДЛЯ МЕНЕДЖЕРА ПО РАБОТЕ С КЛИЕНТАМИ ...

СКРИПТ ТЕЛЕФОННОГО РАЗГОВОРА ДЛЯ МЕНЕДЖЕРА ПО РАБОТЕ С КЛИЕНТАМИ ...

скрипт разговора с клиентом по телефону входящий звонок

СКРИПТ ТЕЛЕФОННОГО РАЗГОВОРА | MindMeister ментальными картами

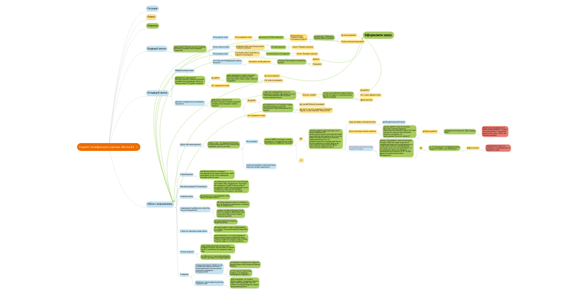
Скрипт телефонного звонка. Мечта.КЗ | MindMeister ментальными картами

Скрипт холодного звонка: как написать, схема разговора менеджера по ...

Скрипты телефонных разговоров: что это такое и какие они бывают ...

Как продать автокредит клиенту скрипт - фото

Скрипты продаж: примеры для менеджеров, HR, как создать скрипт продаж

Скрипты продаж: примеры для менеджеров, HR, как создать скрипт продаж

Скрипт или сценарий телефонного разговора – что это

Телефонное интервью: особенности, задачи и примеры скрипта

Скрипты телефонного разговора с клиентом: Скрипты разговора по телефону ...

Скрипт продаж по телефону: как составить | YAGLA

Скрипт Продаж Магазине Пример — Интернет Магазин

#9. Скрипт разговора с ЛПР при холодном звонке | Курс "Скрипты продаж ...

продажи по телефону скрипт, сценарий, ошибки

Телефон. Виды телефонной связи. Правила пользования городским телефоном ...

Скрипты звонков | Блог Roistat

Скрипты телефонного разговора с клиентом: Скрипты разговора по телефону ...

Скрипты продаж по телефону

Скрипты продаж для телефонных звонков менеджеров

Как написать скрипт «холодных» продаж: руководство для менеджера | Блог ...

Ответ на бронирование в гостинице образец письмо

Что такое скрипты продаж и как с ними работать | Unisender

Что такое скрипты продаж и как с ними работать | Unisender

Деловое общение по телефону: правила и этикет телефонного разговора ...

Скрипты звонков | Блог Roistat

Скрипты продаж по телефону

Скрипты телефонного разговора с клиентом: Скрипты разговора по телефону ...

Скрипты телефонного разговора с клиентом: Скрипты разговора по телефону ...

Скрипты Для Продаж В Магазине

Как ЗАПИСАТЬ РАЗГОВОР, ТЕЛЕФОННЫЙ разговор, запись разговора, запись ...

Холодные звонки: схема разговора менеджера по продажам

  • Вперед 14 Ок
  • Назад Греется ваз 2105 карбюратор

Новые страницы

003А санкт петербург москва экспресс

30 Ноября нагорный дворец спорта

Чип дип спб

Доп соглашение к трудовому договору об изменении паспортных данных образец

Функциональные стили языка схема

Гдз по математике 4 класс учебник 2 часть страница 42

Гдз по математике номер 978

Характеристика на агрессивного ребенка в детском саду от воспитателя образец заполнения

Инструкция к сигнализации шерхан

Инструкция по очистке местности от взрывоопасных предметов

Как ест пешка в шахматах в картинках

Как написать расписку о передаче денег образец

Карта с границами стран онлайн

Карточка участника соревнований по легкой атлетике готовый образец

Медикаментозное лечение гипертонии

Мод на схематику 1.20

Модели из дубая

Не нервничай картинки все будет хорошо

Образец соглашения о неразглашении конфиденциальной информации

Построить тритоны в соль миноре

Повестка в военкомат образец с печатью скачать бланк

Ридер 5 класс верещагина афанасьева

Схема правильная сборка кубика рубика

Схема стабилизатор тока

Схема телефонных розеток

Сварщик арт картинки

Талон на госпитализацию образец

Турташ отель турция

Яндекседа ру

Замена стекла камеры

cdn.zecar.ru