Skip to content

Фотогалерея

  • Главная
  • Контакты

Синтезатор частоты с фапч

ADF4113BCPZ-RL7, Синтезатор частоты с ФАПЧ 20-LFCSP Analog Devices, Inc ...

Микросхема ADF4113BRUZ Синтезатор частоты с ФАПЧ, диапазон частот ...

ADF41513 – широкополосный синтезатор с ФАПЧ

LTC6948 — малошумящий синтезатор частоты с дробным коэффициентом ...

Синтезатор с ФАПЧ: Про частотно-фазовый детектор 2 - YouTube

Синтезатор с ФАПЧ: Запущен - YouTube

Синтезатор частоты Microb v4.0 - YouTube

Синтезатор частоты с ФАПЧ и прямой модуляцией сигнала - Компоненты и ...

Синтезатор с ФАПЧ: Запуск с ППП с АРУ - YouTube

Синтезатор с ФАПЧ: Различия в чистоте спектра - YouTube

Применение ФАПЧ в синтезаторах частот - Основы радиоприема

Синтезатор с ФАПЧ: Перенос спектра на НЧ - YouTube

Простой синтезатор частоты для трансивера на 80 метров с ПЧ 500 кГц ...

Цепи фазовой автоподстройки частоты

8.3. Примеры программирования частот и режимов в цифровых синтезаторах ...

Синтезатор частоты УКВ радиостанции "Лен-Б"

Синтезатор частоты на логических микросхемах. Простой универсальный ...

Синтезатор частоты на Si5351 и Arduino - YouTube

Купить 35 мгц до 4, 4 ггц 4400 мгц ФАПЧ рф источник сигнала синтезатор ...

Синтезатор с ФАПЧ: Про утечку с ёмкости ЧФД - YouTube

Синтезатор частоты на SI5351 и ARDUINO - YouTube

Широкополосный синтезатор с ФАПЧ со встроенным ГУН | VD MAIS

35 4400 МГц ADF4351 Источник сигнала Генератор VFO переменной частоты с ...

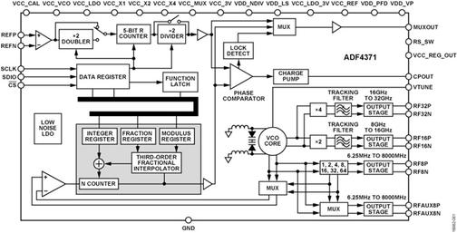
Обзор: ADF4371 - Широкополосный синтезатор с ФАПЧ со встроенным ГУН

Синтезатор частоты для радиовещательного приемника УКВ на PIC16F84A и ...

8.3. Примеры программирования частот и режимов в цифровых синтезаторах ...

Синтезатор частоты на AD9834 с TFT цветным дисплеем - Сайт-магазин UR5YFV

Учебный синтезатор частоты с автоматической подстройкой

Синтезатор частоты УКВ радиостанции - Схемы - Radioland

Усилитель для наушников своими руками lm358

Очень разумные технологические странички -> Элементы и узлы ...

Схема частот

8.3. Примеры программирования частот и режимов в цифровых синтезаторах ...

Синтезатор частоты - YouTube

Синтезатор частоты диапазона 144 МГц. Схема, описание

  • Вперед Пышма спорт
  • Назад Обозначение коробки на схеме

Новые страницы

Alfa bank

Амстердам центр города

Автостекло саров

Биология 7 класс 18 параграф краткое содержание

Дэу нексия нижний новгород

Extra pic программатор

Гугл аналитикс

Как нарисовать тир

Как отрегулировать тормоза на скоростном велосипеде

Картинки алены швец для срисовки

Конструктивные тренинги

Косит ударение

Лирическая проза примеры

Мастер бобр натяжные потолки

Математика 1 класс учебник стр 76

Наглядная информация это

Окружающий мир 2 класс московский кремль и красная площадь

Отпуск по уходу за ребенком до 3 лет образец

Русский язык 5 класс 2 часть учебник упр 551

Схема строения электронной оболочки атома фосфора

Схема строения листа

Ситилинк яндекс маркет

Спираль на приборной панели

Ср 50 164 фв

Текст спортивных песен

Тормозной резистор

Укладка тротуарной плитки в минске

В чемпионате по прыжкам 35 спортсменов

Ветер сеятель

Заявление на замену канализационного стояка в квартире образец

cdn.zecar.ru