Skip to content

Фотогалерея

  • Главная
  • Контакты

Шим с регулировкой частоты и скважности

Генератор на TL494 с регулировкой частоты и скважности. Катушки Теслы ...

Микросхема 222 - альтернатива 555. ШИМ-генератор с независимой ...

Изображение

Таймер 555 схемы генераторов с регулируемой скважностью

Генераторы С Регулировкой Длительности И Скважности Импульсов - gracerang

(PDF) PWM with autonomous control of frequency and pulse filling factor ...

Схемы генератора прямоугольных импульсов с регулировкой скважности

Схема генератора скважности

Генератор прямоугольных импульсов на ne555 с регулируемой скважностью ...

Ne555p схема генератора

Генератор прямоугольных импульсов на таймере NE555 с регулировкой ...

Генератор на NE555 с регулировкой частоты - RadioRadar

Пилообразный сигнал на микросхеме tl494. Генератор на TL494 с ...

Про различное оборудование.#3 — DRIVE2

Схема генератора скважности

Генератор импульсов на ne555 схема

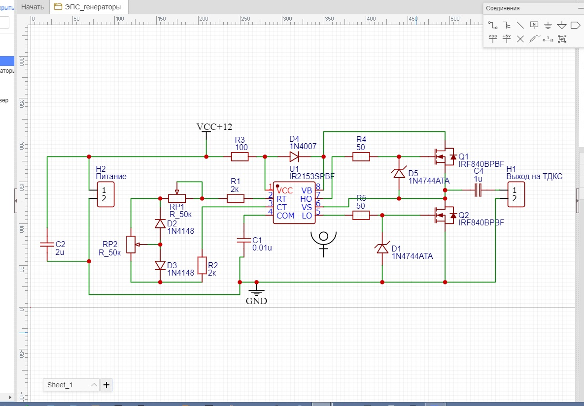
ЭПС_генераторы - OSHWLab

Мультивибратор- как работает, схема

Купить Генератор ШИМ сигналов ZK-PP2K с изменением частоты и рабочего ...

Генератор на ne555 с регулировкой частоты

Генератор прямоугольных импульсов с регулировкой частоты и скважности ...

Приход инструмента 29/09/2017 — DRIVE2

Генератор импульсов схема

Генератор импульсов ne555 где применяется

Схема линейного ШИМ-контроллера (регулятора мощности) на логическом ...

Цифровые формирователи трехфазного напряжения с ШИМ-управлением ...

Генератор импульсов с регулировкой частоты и скважности на микроконтроллере

Генератор прямоугольных импульсов схема

Генераторы С Регулировкой Длительности И Скважности Импульсов - gracerang

Схема генератора частоты с регулировкой скважности и частоты на tl494

Схема генератора частоты с регулировкой скважности и частоты на tl494

Активный фильтр для сабвуфера с регулировкой частоты и фазы

Генератор импульсов 555 с регулировкой частоты и скважности

Генератор импульсов с регулировкой частоты и скважности - Вместе мастерим

Генератор на 555 таймере: Генератор на NE555 с регулировкой частоты – i ...

  • Вперед Акт подключения к электросети образец
  • Назад Темы проектов 10 класс список по обж

Новые страницы

Банкетные залы кемерово

Болезни роз и их лечение

Что привозят из тайланда

Дай мне силу я отворю любые двери

Дом бельмондо в париже

Электронная схема москвы

Форза моторспорт на пк

Гдз по русскому 8 класс упражнение 423

Германия картинки для презентации

Гражданская оборона зачем снятся сны альбом слушать

Handy recovery

Кабель штлп 4

Как проверить картинку на авторские права онлайн

Какие проекты подвержены наибольшему влиянию внешнего окружения

Какой вид спорта зародился

Карбюратор ваз 2108 устройство

Маленькие милашные рисунки легкие

Машина скорой помощи рисунок для детей легкий

Огонь из выхлопной

Павшино мцд карта

Почему и москва и санкт петербург сохраняли позиции лидеров даже при утере столичного положения

Полное секвенирование экзома

Презентация 7 класс пропорции и строение фигуры человека изо 7 класс

Приглашение в музей образец

Рассмотрение дел третейскими судами

Схема образования условного рефлекса

Схема слова ракета

Шим с регулировкой частоты и скважности

Справка с места работы для шенгенской визы образец 2022

Увеит причины лечение

cdn.zecar.ru