Skip to content

Фотогалерея

  • Главная
  • Контакты

Схему самому

Схему самому. Неразветвленные цепи схема. Схема неразветвленной электрической цепи. Самая простая схема электрической цепи. Самая простая электрическая схема.

Схему самому

Схему самому. Схема кнопочного переключателя на транзисторе. Транзисторный выключатель схема. Емкостный выключатель схема. Сенсорный выключатель 220в схема подключения.

Схему самому. Схема импульсного блока питания на 12 вольт. Схема импульсного блока питания 12в 5а. Простая схема импульсного блока питания 12 вольт. Импульсный блок питания 12в схема принципиальная.

Схему самому. Схема самодельных зарядных устройств для автомобильных АКБ. Простая схема зарядки авто аккумуляторов. Схемы зарядных устройств для зарядки автомобильных аккумуляторов. Простые схемы для зарядки автомобильных аккумуляторов.

Схему самому

Схему самому. Инвертор преобразователь напряжения с 12 на 220 схема. Преобразователь 220 на 12 вольт схема. Схемы преобразователей напряжения с 12 вольт на 220 вольт. Схема преобразователя 12 вольт на 220 вольт.

Схему самому. Схема USB осциллографа на 10 МГЦ. Цифровой осциллограф USB схема. Осциллограф USB принципиальная схема. USB осциллограф АЦП схема.

Схему самому

Схему самому. Сложные электрические принципиальные схемы. Самая сложная схема электрической цепи. Схема электрической цепи телевизора. Самая сложная электрическая цепь.

Схему самому. Схема простейшей сигнализации. Схемы сигнализации на транзисторах. Схема звуковой сигнализации простая. Схемы охранной сигнализации на транзисторах.

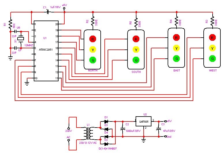
Схему самому. Схема светофора на микросхемах. Функциональная схема светофора. Принципиальная электрическая схема светофора на ардуино. Светофор схема мультисим.

Схему самому. Блок питания 12в для светодиодных ламп схема. Блоки питания светодиодных ламп 220в схемы. Схемы драйверов для светодиодных ламп 220в. Схема блока питания светильника светодиодного 36 ватт.

Схему самому. Схема ам передатчика на 27мгц для радиостанции. Схема передатчика 27 МГЦ на транзисторах радиоуправлении. Передатчик 150 МГЦ кт315. Усилитель 27 МГЦ для радиостанции схема.

Схему самому

Схему самому. Схема мигания светодиода 12 вольт. Схема мигания светодиода 5 вольт. Схема мигающего светодиода на кт 315. Мигающий светодиод схема 5 вольт.

Схему самому. Тиристорный регулятор мощности схема. Схема регулировки сварочного тока по вторичке на тиристорах. Сварочный аппарат постоянного тока электрическая схема. Тиристорный сварочник схема.

Схему самому

Схему самому. Простейший детекторный радиоприемник схема. Детекторный радиоприемник схема с номиналами. Схема простейшего детекторного радиоприемника. Схема простой рации.

Схему самому. Усилитель для электретного микрофона на 1 транзисторе. Усилитель микрофона на транзисторе bc547. Усилитель для микрофона на bc547. Микрофонный усилитель bc547.

Схему самому. Кр572пв2а схема вольтметр амперметр. Цифровой вольтметр переменного тока 220в схема. Схема цифрового вольтметра на кр572пв2. 7107 Цифровой вольтметр схема.

Схему самому

Схему самому. Схема плавного включения реле. Схема плавного включения на полевом транзисторе. Схема включения и выключения света. Схема плавного выключения света.

Схему самому. Схемы ЗУ для автомобильного аккумулятора своими руками на тиристорах. Простая схема зарядки авто аккумуляторов. Простая схема зарядного устройства для автомобильного аккумулятора. Схема зарядки автомобильных АКБ ЗРУ -1.

Схему самому. Генератор телевизионных сигналов гис02т схема. Электроника ГИС 02т схема принципиальная. Схема генератора испытательных телевизионных сигналов. Самая сложная электрическая схема.

Схему самому. Схема простейшего детекторного радиоприемника. Детекторный приемник схема. Детекторный радиоприемник схема. Двухконтурный детекторный приемник схема.

Схему самому. USB осциллограф АЦП. USB осциллограф АЦП схема. Осциллограф USB принципиальная схема. Схема USB осциллографа на 10 МГЦ.

Схему самому. Простые схемы преобразователей напряжения. Преобразователь напряжения с 12 на 220 схема. Повышающий преобразователь на кт315. Схема простого преобразователя напряжения с 12 на 220 вольт.

Схему самому. Схема простейшего детекторного радиоприемника. Схема детекторного приемника и передатчика. Простейший радиоприемник схема. Простейшая схема детекторного приемника.

Схему самому. Схемы трансформаторных сварочных аппаратов постоянного тока. Схема сварочного аппарата постоянного тока на 220 вольт. Импульсная точечная сварка схема. Схема аппарата точечной сварки трансформатор микроволновки.

Схему самому. Схема простого детекторного радиоприемника. Схема простейшего детекторного радиоприемника. Детекторный радиоприемник схема с номиналами. Простейший детекторный радиоприемник схема.

Схему самому. Схема зарядного устройства для авто аккумулятора на транзисторе. Зарядка с регулировкой тока авто аккумулятор схема. Схема зарядки автомобильного аккумулятора на транзисторе. Зарядное устройство на кт819 для автомобильного аккумулятора схема.

Схему самому. Плавный пуск 220в для электроинструмента схема. Схема плавного пуска двигателя 220в. Плавный пуск электродвигателя 220 схема. Схема включения регулятора оборотов болгарки.

Схему самому. Транзисторный детектор схема. Схема приемника начинающего радиолюбителя. Широкополосный СВЧ детектор обнаружитель схема.. Простые схемы для начинающих радиолюбителей.

Схему самому. Схема управления бесщеточного двигателя. Схема управления бесколлекторным мотором. Схема включения бесколлекторного двигателя. Схема контроллера бесколлекторного мотора.

Схему самому. Np8qm30.PCB инвертор схема. Преобразователь напряжения на мультивибраторе схема. Преобразователь напряжения схема электрическая принципиальная. S4065 преобразователь напряжения схема.

Схему самому. Схема зарядки автомобильного аккумулятора на транзисторе. Схемы зарядных устройств для автомобильных АКБ на транзисторах. Схема зарядника для автомобильного аккумулятора своими руками .. Схемы ЗУ для автомобильного аккумулятора на транзисторах.

Схему самому. З У для авто АКБ на тиристорах схемы. Схема зарядки авто аккумулятора 12в. Схемы ЗУ для АКБ авто на тиристорах .. Схемы з/у для автомобильных аккумуляторов на тиристорах.

Схему самому

Схему самому. Схема простого ФМ приемника на 1 транзисторе. Простейший транзисторный радиоприемник схема. Схема простейшего транзисторного приёмника. Схемы простейших транзисторных радиоприёмников.

Схему самому

Схему самому. Схема таймера включения и выключения по времени. Реле на схеме электрической принципиальной. Реле времени типовая схема. Таймер на 220 вольт схема.

Схему самому. Радиоконструктор 023 - преобразователь напряжения для фонарика. Повышающий преобразователь напряжения на кт315. Повышающий преобразователь 5-12 вольт на транзисторе. Повышающий преобразователь напряжения на кт315 схема.

Схему самому. Генератор реактивной мощности для счетчика. Схема генератора реактивной мощности для остановки счетчика. Генератор обратной мощности для электросчётчика схема. Генератор_реактивной_мощности_5квт.

Схему самому. Схема простейшего детекторного радиоприемника. Схема детекторного приемника и передатчика. Электрическая схема простейшего детекторного радиоприемника. Принципиальная схема простейшего радиоприемника.

Схему самому. Схема простого генератора звуковой частоты. Схема звукового генератора на транзисторах кт315. Схемы генераторов звуковой частоты на транзисторах. Схема звукового генератора на двух транзисторах.

Схему самому

Схему самому. Схема простой автосигнализации. Схема охранная сигнализация на 1 транзисторе. Простая схема сигнализации для автомобиля. Схемы сигнализации на транзисторах.

Схему самому. Трансвертер 27/1.8 МГЦ схема. Схема смесителя гетеродина 432мгц. Сложные электрические принципиальные схемы. Сложная схема для схемотехника.

Схему самому

Схему самому. Электрическая схема включения лампочки от батарейки. Схема электрическая принципиальная простая. Электрическая схема включения лампочки простая. Простейшая принципиальная электрическая схема.

Схему самому. Часы на микроконтроллере attiny26 ds1307. Часы на AVR И ds1307. Часы на микроконтроллере с ds1307 схема. Простая схема электронных часов на микроконтроллере.

Схему самому. Схемы выпрямителей для зарядки автомобильных аккумуляторов. Схема зарядки авто аккумулятора 12в. Схема простого зарядного устройства для АКБ автомобиля своими руками. Схема простейшего зарядного устройства для АКБ авто 12 в.

Схему самому

Схему самому. Диммер ардуино 220 схема. Arduino диммер 220v схема. Диммер 220в ардуино moc3021. Диммер переменного тока схема ардуино.

Схему самому. Электрическая принципиальная схема легкая. Схема электрическая принципиальная простая. Переключатель на схеме электрической принципиальной. Выключатель на схеме электрической принципиальной.

Схему самому

Схему самому. Схема простейшего детекторного радиоприемника. Схема простого детекторного приемника. Простейший детекторный радиоприемник схема. Схема сборка детекторного приёмника.

Схему самому. Схема калькулятора. Схема простейшего калькулятора. Структурная схема калькулятора. RCA-k2led1-83 схема.

Схему самому. Схемы радиолюбительских устройств для начинающих радиолюбителей. Радио для начинающих радиолюбителей схемы. Схемы электронных самоделок радиолюбителей. Принципиальные схемы начинающего радиолюбителя.

Схему самому. Индикатор заряда для li-ion аккумуляторов схема. Индикатор зарядки аккумулятора схема. Схема индикации заряда аккумулятора 3.7 вольт. Индикатор заряда аккумулятора на 12 вольт схема.

Схему самому. Схемы простых инверторов 12-220в. Схема преобразователь напряжения 12-220 вольт. Схема простейшего инвертора 12 220. Преобразователь напряжения с 12 на 220 схема.

Схему самому. Схема простого преобразователя напряжения с 12 на 220. Преобразователи с 12в 220в 50гц схемы. Простая схема преобразователя напряжения 12 220 своими руками. Схема инвертора 12-220 5000вт.

Схему самому

Схему самому. Электрические схемы в сплан. Схема электрическая принципиальная 20 элементов. Построение принципиальной Эл схемы. Программа для построения принципиальных электрических схем.

Схему самому. Схему параметрического стабилизатора напряжения на стабилитроне. Линейный стабилизатор напряжения постоянного тока схема. Простой параметрический стабилизатор напряжения схема. Схема параметрического стабилизатора тока.

Схему самому. Тиристорный инверторный сварочный аппарат схема. Сварочный инвертор Бармалей схема с печатной платой. Сварочный инвертор Негуляева схема с печатной платой. Схемы самодельных сварочных инверторов.

Схему самому. Схема простого сварочного инвертора. Простейшая схема сварочного инвертора. Схемы простых инверторных сварочных аппаратов. Сварочный инвертор Бармалея схема.

Схему самому. C8051f320 осциллограф. Программатор для c8051f321. 57f687a05u схема. Voxtel mr850 схема принципиальная.

Схему самому. Схема управления воротами с концевыми выключателями. Схема включения электродвигателя с концевым выключателем. Релейная схема управления воротами. Схема автоматического управления двигателем.

Схему самому. Электрическая схема простейшего детекторного радиоприемника. Схема детекторного приемника и передатчика. Схема простейшего радиоприемника. Простейшая схема радиоприемника.

Схему самому. Pal Coder для ZX Spectrum. Инвертор видеосигнала схема. RGB Pal кодер cxa1645. ZX Spectrum схема RGB.

Схему самому. Схема простого радиоприемника. Схема просто радиоприёмника. Схема детекторного приемника на одном транзисторе. Схема детекторного радиоприемника для начинающих.

Схему самому. Схема зарядки авто аккумулятора 12в. Схема простого зарядного устройства для АКБ автомобиля. Простейшая схема зарядного устройства для автомобильного АКБ. Схемы выпрямителей для зарядки автомобильных аккумуляторов.

Схему самому. Схема детекторного прие Ника. Детектарный радио приёмник схема. Детекторный радиоприемник схема. Принципиальная схема детекторного приемника.

Схему самому. Схема конденсаторной точечной сварки. Электрическая схема точечной сварки. Конденсаторная контактная сварка схема. Точечная сварка схема электрическая принципиальная.

Схему самому

Схему самому. Дифференциальный усилитель биосигналов. Дифференциальная схема самая простая. Дифференциальный усилитель в стабилизаторе напряжения схема. Элементы для сборки диф усилителя.

Схему самому. Простейшая схема электрической цепи. Эл схемы Эл цепей. Электрическая цепь ТЧ 125. Электрическая цепь, источник тока, приёмник.

Схему самому

Схему самому. Схема простого регулируемого блока питания на 12 вольт. Регулируемый блок питания на 12 вольт схема. Схема блока питания на 12 вольт с регулировкой напряжения. Блок питания 0-30 вольт регулируемый схема.

Схему самому. Фоторезистор схема включения. Датчик освещенности 12в схема подключения. Фотореле 220в схема. Самодельный датчик освещения схема.

Схему самому. Схема простого усилителя звука на транзисторах 12 вольт. Схема простого усилителя на транзисторах кт315. Усилитель для динамика на 2 транзисторах. Простой усилитель на транзисторах схема.

Схему самому. Катушка Тесла схеме качера Бровина. Качер Бровина схема 12 вольт. Схема катушки Тесла 12 вольт простая. Качер Бровина на кт805.

  • Вперед Крано манипуляторные установки
  • Назад Небольшой круглый ковер с изображением орла парящего над городом 5 букв

Новые страницы

04 41

Адресная справка о регистрации по месту жительства образец

Демонтаж штукатурки расценка смета

Гдз по математике дм 6 класс мерзляк

Гдз по математике страница 45 4 класс

Карта озера иссык куль с населенными пунктами на русском языке

Кто производит киа соренто

Лада калина барнаул

Лучшие фильмы шэрон стоун

Места в цирке схема

Образуйте от глаголов

Оригами дракон схема сборки

После тренировки смешные

Презентация к уроку орксэ 4 класс монастырь

Проектирование тепловых пунктов

Пропайка приборной панели

Расписание разных видов спорта

Разборка панели шевроле лачетти

Ручник 2112

Русский язык 6 класс упр 455 ладыженская

Схема соединения источника тока

Схемы гласных и согласных звуков 1

Шестое чувство гумилев

Скелет с гитарой картинки

Спортивный комплекс гто нормативы

Справка для занятий спортом детская

Станция спортивная расписание

Тольятти схема движения маршрута 136

Виды спорта олимпийских игр 2 3

Журнал обхода территории доу образец

cdn.zecar.ru