Skip to content

Фотогалерея

  • Главная
  • Контакты

Схемы ниссан кашкай j11

Схемы ниссан кашкай j11. Схема Ниссан Кашкай j10. Схема привода Ниссан Кашкай j10. Схема вентиляции Ниссан Кашкай j10. Схема кондиционирования Ниссан Кашкай j10.

Схемы ниссан кашкай j11

Схемы ниссан кашкай j11

Схемы ниссан кашкай j11. Схема электрооборудования Ниссан Кашкай 2008. Схема электрооборудования Ниссан Кашкай j10. Электрическая схема Ниссан Кашкай j10. Электрическая схема Nissan Qashqai j11.

Схемы ниссан кашкай j11. Схема электрооборудования Nissan Qashqai j10 аудиосистема. Схема Nissan Qashqai j10 2.0. Реле системы зажигания Nissan Qashqai j10. Схема Ниссан Кашкай j10.

Схемы ниссан кашкай j11. Схема Ниссан Кашкай моторный снизу. Схема вентилятора Ниссан Кашкай. Электросхема печки Ниссан Кашкай. Nissan Tiida 2008 схема электрооборудования.

Схемы ниссан кашкай j11. Схема электрооборудования Ниссан Кашкай j10. Схема электрооборудования Ниссан Кашкай 2008. Электросхема Nissan Qashqai j10. Схема стеклоподъемников Ниссан Кашкай j10.

Схемы ниссан кашкай j11. Nissan Qashqai j11 схема электрооборудования. Ниссан Кашкай 2 электросхема. Распиновка фары ксенон Ниссан Кашкай j10. Электросхема ближнего света фар Nissan Qashqai.

Схемы ниссан кашкай j11. Реле подогрева зеркал Кашкай j10. Реле обогрева заднего стекла Qashqai. Реле подогрева зеркал на Ниссан Кашкай. Qashqai j10 реле обогрева стекла.

Схемы ниссан кашкай j11

Схемы ниссан кашкай j11

Схемы ниссан кашкай j11

Схемы ниссан кашкай j11. Схема блока управления парктроника. Электрическая схема парктроников Toyota Camry v40.

Схемы ниссан кашкай j11

Схемы ниссан кашкай j11

Схемы ниссан кашкай j11. Qashqai j11 схема генератора. Фара Ниссан Кашкай j10 в разрезе схема. Ниссан Кашкай j11 где находится сим карта.

Схемы ниссан кашкай j11

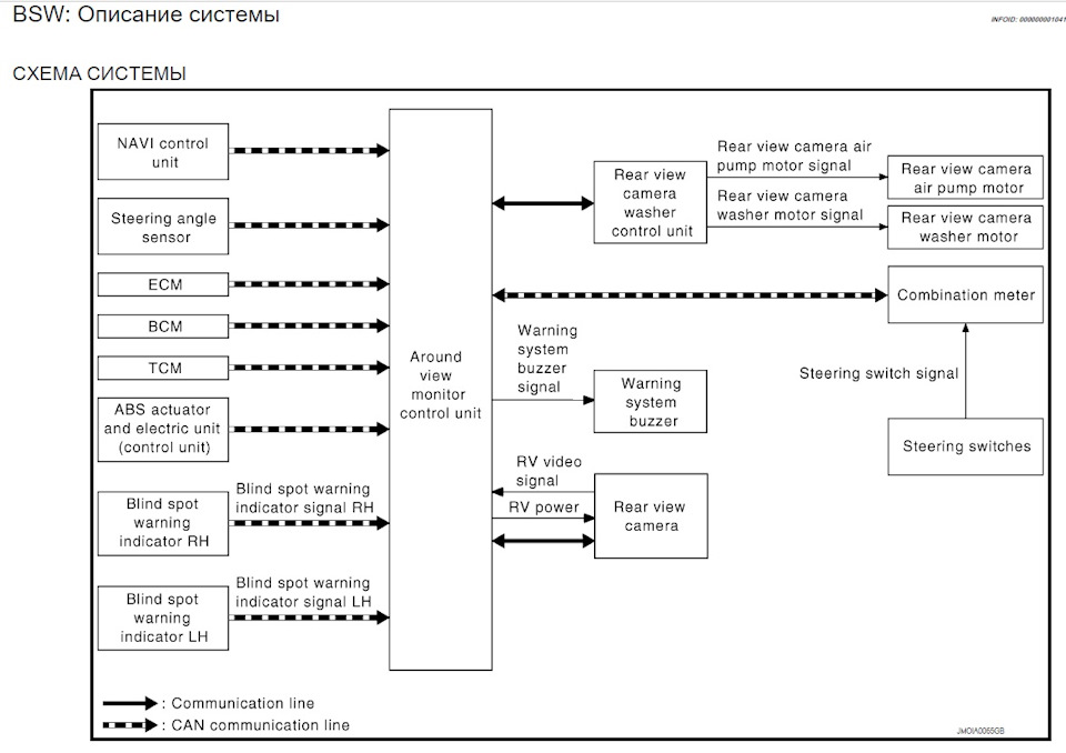
Схемы ниссан кашкай j11. Трансмиссия Ниссан Кашкай j10 схема. Can шина Nissan Qashqai j10 схема. Ниссан Кашкай 2014 схема электрическая на фары. Электрическая схема магнитолы Nissan Qashqai.

Схемы ниссан кашкай j11

Схемы ниссан кашкай j11. Электроснабжение Ниссан Кашкай. Система управления Электропитанием электрического стула.

Схемы ниссан кашкай j11. Qashqai j10 схема стеклоподъемников. Схема стеклоподъемников Ниссан Кашкай j10. Усилитель Bose Nissan Qashqai j10 схема. Электрическая схема Nissan Qashqai j11.

Схемы ниссан кашкай j11. Электрическая схема Nissan Qashqai j11.

Схемы ниссан кашкай j11. Электросхемы Ниссан Мурано z50. Nissan Murano z50 электросхема. Схема электрооборудования Ниссан Кашкай j10. Электросхема Мурано z50.

Схемы ниссан кашкай j11. Схема Ниссан Кашкай j11. Ниссан Кашкай j11 чертеж. Nissan Qashqai раскраска j11. Вариатор Ниссан Кашкай 2.0 j11 чертеж.

Схемы ниссан кашкай j11. Электрическая схема Nissan Qashqai j11. Электросхема Nissan Qashqai j10. Nissan Qashqai блок управления Электрооборудованием кузова схема. Схема электрическая Ниссан Кашкай j10 дизель.

Схемы ниссан кашкай j11

Схемы ниссан кашкай j11

Схемы ниссан кашкай j11. Кан шина Ниссан Кашкай j10. Max DRL 2+ Controller. Кан шина центрального блока Ниссан Кашкай j10. Max DRL 2+ Controller схема.

Схемы ниссан кашкай j11. Система кондиционирования Ниссан Кашкай j10. Система кондиционирования Ниссан Кашкай j10 схема. Схема кондиционера Ниссан Кашкай j10. Система кондиционирования воздуха Ниссан Кашкай j11.

Схемы ниссан кашкай j11

Схемы ниссан кашкай j11

Схемы ниссан кашкай j11. Схема электрооборудования Ниссан Кашкай 2008. Электросхема Nissan Qashqai j10. Схема Ниссан Кашкай j10. Электрическая схема Nissan Qashqai j11.

Схемы ниссан кашкай j11. Nissan Qashqai схема электрооборудования. Генератор Ниссан Кашкай j10 схема. Схема электрооборудования Ниссан Кашкай 2008. Электросхема Ниссан Кашкай j10.

Схемы ниссан кашкай j11. Схема Ниссан Кашкай j11. Nissan Qashqai раскраска j11. VIN Qashqai j11 расположение. Схема ламп Ниссан Кашкай 2016.

Схемы ниссан кашкай j11. Схема подключения динамиков на Ниссан х-Трейл т31. Схема кнопок руля Nissan. Схема подключения магнитолы Ниссан Кашкай j10. Блок управления стеклоподъёмниками Nissan Note схема.

Схемы ниссан кашкай j11. Схема двигателя Ниссан j11. Электрическая схема магнитолы Nissan Qashqai. Схема Ниссан Кашкай j11. Распиновка блока ECM Ниссан Кашкай j10.

Схемы ниссан кашкай j11. Схема блока управления парктроника. Парктроник блок управления схема. Схема подключения парктроника Qashqai j10. Блок управления сонар на Кашкай.

Схемы ниссан кашкай j11. Магнитола Nissan Qashqai j11 схема. Схема электрооборудования Nissan Qashqai j10 аудиосистема. Схема ГУ Nissan Qashqai j10. Электрические схемы Кашкай j11 net.

Схемы ниссан кашкай j11. Nissan Qashqai j11 схема электрооборудования. Qashqai j10 схема стеклоподъемников. BCM Ниссан Кашкай j11. Схема электрическая Ниссан Кашкай j10 дизель.

Схемы ниссан кашкай j11. Электрическая схема Ниссан Кашкай j10. Электросхема Ниссан Кашкай 2008. Схема электрооборудования Ниссан Кашкай j10. Nissan Qashqai схема электрооборудования.

Схемы ниссан кашкай j11. Электросхема Nissan Qashqai j10. Электрическая схема Nissan Qashqai j11. Схема электрооборудования Nissan Qashqai+2. Схема электрическая Ниссан Кашкай j10 дизель.

Схемы ниссан кашкай j11

Схемы ниссан кашкай j11. Схема двигателя Ниссан Кашкай j11. Схема двигателя Ниссан Кашкай 2008. Nissan Qashqai j11 схема. Схема двигателя Ниссан Кашкай j11 2014.

Схемы ниссан кашкай j11. Схема электрооборудования Ниссан Кашкай j10. Схема электрооборудования Ниссан Кашкай 2008. Nissan Qashqai схема электрооборудования. Электросхема Nissan Qashqai j10.

Схемы ниссан кашкай j11. Nissan Qashqai схема электрооборудования. Схема электрооборудования Ниссан Кашкай 2008. Электрическая схема Nissan Qashqai j11. Схема электрооборудования Ниссан Кашкай j10.

Схемы ниссан кашкай j11

Схемы ниссан кашкай j11

Схемы ниссан кашкай j11. Схема противотуманных фар Ниссан Кашкай j10. Схема Ниссан Кашкай моторный снизу. Схема Nissan Qashqai j10 2.0. Электрическая схема Ниссан Кашкай j10 освещения.

Схемы ниссан кашкай j11. Схема противотуманных фар Ниссан Qashqai j10. Схема подключения противотуманок Ниссан Кашкай j10. Схема противотуманных фар Ниссан Кашкай j10. Схема туманок Ниссан Qashqai j10.

Схемы ниссан кашкай j11. Блок ВСМ Ниссан Qashqai. Ниссан Кашкай схема подогрева сидений. Принципиальная схема блока управления Nissan.

Схемы ниссан кашкай j11

Схемы ниссан кашкай j11

Схемы ниссан кашкай j11

Схемы ниссан кашкай j11

Схемы ниссан кашкай j11. Nissan Qashqai j11 габариты. Габариты капота Ниссан Кашкай j10. Габариты Ниссан Кашкай j11. Ниссан Кашкай j11 2.0 характеристики.

Схемы ниссан кашкай j11

Схемы ниссан кашкай j11. Реле системы зажигания Nissan Qashqai j10. Схема противотуманных фар Ниссан Кашкай j10. Nissan Tiida 2008 схема электрооборудования. Электросхема Nissan Tiida c11.

Схемы ниссан кашкай j11. Схема Ниссан Кашкай j10. Схема Ниссан Кашкай j10 влагоуловитель. Схема мультимедийной системы Nissan Qashqai j10. Nissan Qashqai j10 service manual.

Схемы ниссан кашкай j11. Схема электрооборудования Ниссан Кашкай 2008. Электросхема Nissan Qashqai j10. Схема Ниссан Кашкай j10. Nissan Tiida 2008 схема электрооборудования.

Схемы ниссан кашкай j11

Схемы ниссан кашкай j11

Схемы ниссан кашкай j11

Схемы ниссан кашкай j11. Схема электрооборудования Nissan Qashqai j11 2020 г.. Qashqai j11 схема стеклоподъемника. Схема электрооборудования Ниссан Кашкай j11 2018г. Ниссан Qashqai j11 катушки зажигания схема.

Схемы ниссан кашкай j11. Вариатор Qashqai j10 схема. Схема вариатора Nissan Qashqai j10. Ниссан Кашкай j10 вариатор чертежи. Схема ns0058cvt.

Схемы ниссан кашкай j11. Ниссан Кашкай схема подключения сигнала. Магнитола Nissan Qashqai j11 схема. Схема подключения фары Ниссан Кашкай. Схема провода клаксона Ниссан ноут.

Схемы ниссан кашкай j11

Схемы ниссан кашкай j11

Схемы ниссан кашкай j11. Датчик ДВС Кашкай 1.6. Датчики на двигателе Nissan Qashqai 2007. Схема двигателя Ниссан Кашкай 2.0. Датчики двигателя Ниссан Кашкай 2.0.

Схемы ниссан кашкай j11. Nissan j11 1.2t датчик. Кан шина Ниссан Кашкай j11. Ниссан Кашкай j10 разъемы контроллера двигателя. Датчик контроля полосы Nissan Qashqai j11.

Схемы ниссан кашкай j11

Схемы ниссан кашкай j11. Схема электрооборудования Ниссан Кашкай j10. Схема подключения стеклоочистителя Ниссан Кашкай j10. Схема электрооборудования Nissan Qashqai+2. Схема стеклоочистителя Ниссан Кашкай j10.

Схемы ниссан кашкай j11. Электрическая схема Nissan Qashqai j11. Электрическая схема центрального замка Ниссан. Схема блока центрального замка Ниссан. Ниссан Жук схема центрального замка.

Схемы ниссан кашкай j11. Электрическая схема Ниссан Кашкай j11. Nissan Qashqai схема электрооборудования. Электрическая схема Qashqai j10. Схема электрооборудования Ниссан Кашкай j10.

Схемы ниссан кашкай j11. Схема электрооборудования Ниссан Кашкай 2008. Электрическая схема Кашкай j11. Nissan Qashqai j11 схема электрооборудования. Электрическая схема Nissan Qashqai j11.

Схемы ниссан кашкай j11. Схема электрооборудования Ниссан Кашкай 2008. Схема электрооборудования Ниссан Кашкай j10. Электрическая схема Ниссан Кашкай j10. Схема Ниссан Кашкай j10.

Схемы ниссан кашкай j11

Схемы ниссан кашкай j11. Схема жгут проводов моторного отсека Ниссан Кашкай 2012г. Схема жгута проводов Ниссан х ТРЕЙД т31. Схема электропроводки Ниссан Кашкай j10. Схема прокладки жгутов под капотом Мондео 2008.

Схемы ниссан кашкай j11

Схемы ниссан кашкай j11. Электрическая схема Hyundai i40. Схема электрического стояночного тормоза. Схема АБС Хендай i40.

Схемы ниссан кашкай j11. Nissan Qashqai схема электрооборудования. Схема электрооборудования Nissan Qashqai+2. Nissan Qashqai j10 схема электрооборудования. Электрическая схема Nissan Qashqai j11.

Схемы ниссан кашкай j11. Номерные агрегаты автомобиля Ниссан Кашкай j11. Схема Ниссан Кашкай j11. Блокировка дверей Ниссан Кашкай j10. Qashqai j11 схема двери.

Схемы ниссан кашкай j11. Электрическая схема Ниссан Кашкай j10. Схема электрооборудования Ниссан Кашкай 2008. Nissan Qashqai схема электрооборудования. Схема электрооборудования Ниссан Кашкай j10.

Схемы ниссан кашкай j11. Схема электрооборудования Ниссан Кашкай 2008. Электросхема Nissan Qashqai j10. Электрическая схема Кашкай j10. Nissan Tiida 2008 схема электрооборудования.

Схемы ниссан кашкай j11. Схема реле вентилятора Nissan Qashqai. Реле принудительного охлаждения Nissan Qashqai. Nissan Qashqai 2017 электрическая схема обогрева ветрового стекла. Реле вентилятора Nissan Qashqai (j11).

Схемы ниссан кашкай j11. Схема электрооборудования Ниссан Кашкай 2008. Схема электрооборудования Ниссан Кашкай j10. Nissan Qashqai схема электрооборудования. Электросхема Nissan Qashqai j10.

Схемы ниссан кашкай j11

Схемы ниссан кашкай j11

  • Вперед Образец договора поручения между физическими лицами
  • Назад Картинки электрика для рекламы привлекающие клиентов

Новые страницы

Английский язык 8 класс страница 106 упражнение 3

Австралия для детей

Чертежи мюнцкабинет для монет

Договор поставки товара с авансовым платежом образец

Дождеприемник бетонный с чугунной решеткой

Эскизы тату хоккейная тематика

Гдз математика 2 класс учебник 2 часть просвещение

Как долго проветривается спортивные и музыкальные

Как правильно корректировать электролит в аккумуляторе

Картерные газы из маслозаливной горловины дизель

Мотоцикл дэвида бекхэма

Недержание кала у пожилых женщин лечение

Образец требования накладной

Педали сцепление газ тормоз

План проекта 7 класс образец

Постгри sql

Прокачка сцепления ниссан ноут

Радар своими руками схема

Ремонт однокомнатной квартиры в современном стиле

Резистор сп5 39б

Схема подключения доп насоса на печку

Схема подключения розетки для прицепа

Схема варианты

Шумоизоляция двери в квартире

Тренировки по теннису

Упр 430

Высоцкий монастырь в серпухове официальный сайт

Врешь бельчонок не уйдешь картинка

Жидкая керамика для стен утеплитель

Змея по слогам для переноса

cdn.zecar.ru