Skip to content

Фотогалерея

  • Главная
  • Контакты

Схемы cruiser 100

Схемы cruiser 100. Схема предохранителей Land Cruiser 100. Предохранители и реле Land Cruiser 100. Предохранитель Toyota Land Cruiser 100 схема. Схема предохранитель Лэнд Крузер 100.

Схемы cruiser 100. Электросхемы Toyota Prado 150. Land Cruiser 200 электросхема. Электросхема Тойота Прадо 150. Электрическая схема Toyota Prado 120.

Схемы cruiser 100. Toyota Land Cruiser 100 электросхема. Схема проводки Toyota Land Cruiser 100. Схема комбинации приборов ленд Крузер 80. Схема приборной панели ленд Крузер 100.

Схемы cruiser 100. Land Cruiser 100 схема электрооборудования магнитола. Ленд Крузер 100 электросхема стеклоподъемников. Схемы электрооборудования ТЛК 100. Схема аудиосистемы Toyota Land Cruiser 100.

Схемы cruiser 100. Ленд Крузер 100 схема усилителя. Точки заземления ленд Крузер 100. Схема штатного усилителя ленд Крузер. Ленд Крузер 100 схема магнитолы.

Схемы cruiser 100. Схема парктроника Прадо 150. Prado 150 схема парктроников. Схема зарядки ленд Крузер 100. Схема подключения парктроников Прадо 150.

Схемы cruiser 100. Электрическая схема ленд Крузер 80. Электросхемы Land Cruiser 80. Toyota Land Cruiser 80 электросхема бензонасоса. Электрические разъемы Тойота ленд Крузер 80.

Схемы cruiser 100. Схема стеклоподъемников Тойота ленд Крузер 100. Ленд Крузер 100 электросхема стеклоподъемников. Схема электропривода сидений Land Cruiser 100. Схема электрооборудования ленд Крузер 200 обогреватели сиденья.

Схемы cruiser 100. Схема электрооборудования ленд Крузер 100. Land Cruiser 105 схема кондиционера. Схему кондиционера Toyota Land Cruiser 120. Ленд Крузер 100 схема электрическая.

Схемы cruiser 100. Схема проводки Toyota Land Cruiser 100. Ленд Крузер 100 схема электрическая. Ленд Крузер 100 электросхема стеклоподъемников. Схемы электрооборудования ТЛК 100.

Схемы cruiser 100. Электропривод зеркал Toyota схема. Схема обогрева сидений Toyota Land Cruiser 100. Ленд Крузер 100 схема электрическая. Toyota Alphard 2.4 схемы электрооборудования.

Схемы cruiser 100. Land Cruiser 200 электросхема. Схема электрооборудования ленд Крузер 200. Электросхема Тойота ленд Крузер 80. Схема проводки Land Cruiser 200.

Схемы cruiser 100. Электрооборудование Тойота ленд Крузер 80. Электросхемы Land Cruiser 80. Электрическая схема ленд Крузер 80 электрооборудования. Ленд Крузер 80 дизель Электрооборудование.

Схемы cruiser 100. Land Cruiser 80 электросхема. Ленд Крузер 100 схема электрическая. Схема электрооборудования ленд Крузер 80. Система пуска Land Cruiser 80.

Схемы cruiser 100. Land Cruiser 100 схема электрооборудования магнитола. Распиновка щитка приборов Toyota Land Cruiser 100. Toyota Land Cruiser 100 электросхема приборной панели. Схема электрики Toyota LC 200 магнитола.

Схемы cruiser 100. Проводка ABS Land Cruiser 100. Крепление проводки Land Cruiser 100. Тойота ленд Крузер проводка. Land Cruiser 100 расположение электропроводки.

Схемы cruiser 100. Toyota Land Cruiser 100 электросхема. Схема Тойота ленд Крузер 100. Схема кондиционера Toyota Land Cruiser. Схема проводки Toyota Land Cruiser 100.

Схемы cruiser 100. Электросхема блокировки дифференциала Land Cruiser 100.

Схемы cruiser 100. Схема зарядки ленд Крузер 100. Схема подключения печки ленд Крузер 100. Ленд Крузер 100 система зарядки. Схема включения отопителя Land Cruiser 100.

Схемы cruiser 100. Toyota Land Cruiser 100 электросхема. Ленд Крузер 100 схема электрическая. Схема комбинации приборов ленд Крузер 80. Схема приборной панели ленд Крузер 100.

Схемы cruiser 100. Электросхемы Land Cruiser 80. Система пуска Land Cruiser 80. Схема электрооборудования ленд Крузер 80. Электро система ленд Крузер 80.

Схемы cruiser 100. Toyota Land Cruiser 100 электросхема. Схема обогрева сидений Toyota Land Cruiser 100. Схема блока управления Toyota Land Cruiser 100. Ленд Крузер 100 электросхема стеклоподъемников.

Схемы cruiser 100

Схемы cruiser 100. Тойота ТЛК 100 схема зарядки. Схемы электрооборудования ТЛК 100. Схема зарядки ленд Крузер 100. Схема электрооборудоывнаия tlc200.

Схемы cruiser 100. Схема электрическая передних парктроников ленд Крузер-200. Land Cruiser 200 схема парктроников. Схема динамиков Toyota Land Cruiser 100. Схема парктроников Тойота ленд Крузер 200.

Схемы cruiser 100. Расположение разъемов Toyota Land Cruiser 80. Схема предохранителей Land Cruiser 100. Блок предохранитель Toyota Land Cruiser 100 схема. Схема тормозной системы крузак 200.

Схемы cruiser 100. Электропривод зеркал Toyota схема. Схема электропривода зеркал ленд Крузер 100. Схема электропривода сидений Land Cruiser 100. Схема складывания зеркал Toyota Land Cruiser 100.

Схемы cruiser 100. Ленд Крузер 80 магнитола. Toyota Land Cruiser 200 схема магнитолы. Схема электронных блоков Land Cruiser 200.

Схемы cruiser 100. Jeep Grand Cherokee 2007 год дизель схема Кан шины. Электросхема Jeep Grand Cherokee wk2. Jeep Grand Cherokee 3.0 схема электрическая. Электрическая схема Jeep Grand Cherokee WJ.

Схемы cruiser 100. Toyota Land Cruiser 100 электросхема. Электросхема Toyota Land Cruzer 100. Схема динамиков Toyota Land Cruiser 100. Схема электрооборудования ленд Крузер 100.

Схемы cruiser 100. Схема охлаждения кондиционера ленд Крузер 100. Схема кондиционера Тойота ленд Крузер 100. Электросхема панели приборов ленд Крузер 100. Схема приборной панели ленд Крузер 100.

Схемы cruiser 100. Схема центрального замка ленд Крузер 100. Cruiser 100 схема блокировки. Схема электропривода сидений Land Cruiser 100. Схема динамиков Toyota Land Cruiser 100.

Схемы cruiser 100

Схемы cruiser 100. Toyota Land Cruiser 100 схема электрооборудования. Схема замка зажигания Тойота ленд Крузер 100. Land Cruiser 100 схема электрооборудования магнитола. Ленд Крузер 100 схема электрическая.

Схемы cruiser 100. Ленд Крузер 100 схема иммобилайзера. Cruiser 100 схема блокировки. Lankryzer 100 иммобилайзера Тойота. Land Cruiser 200 электросхема.

Схемы cruiser 100. Land Cruiser 100 схема электрооборудования магнитола. Toyota Land Cruiser 100 электросхема. Ленд Крузер 100 схема электрическая. Схема подогрева сидений Тойота ленд Крузер 100.

Схемы cruiser 100. Toyota Land Cruiser 100 стойка стабилизатора схема. Передний амортизатор Toyota Corolla 100 схема. Ленд Крузер 100 втулка задних стабилизатора схема. Toyota Land Cruiser 100 стойка стабилизатора переднего схема.

Схемы cruiser 100. Схема центрального замка ленд Крузер 100. Схема подключения блока SRS Мерседес w203. Схема электрооборудования SRS Mersedes 906. Схема электрическая Мерседес GLK.

Схемы cruiser 100. Toyota Land Cruiser 100 электросхема. Схема аудиосистемы Toyota Land Cruiser 100. Land Cruiser 100 схема электрооборудования магнитола. Cruiser 100 схема генератора.

Схемы cruiser 100. Схема спидометра ленд Крузер 105. Land Cruiser 200 электросхема. Ленд Крузер 100 электросхема стеклоподъемников. Toyota Land Cruiser Prado 150 Electric scheme.

Схемы cruiser 100. Ленд Крузер 100 схема электрическая. Система АБС Toyota Land Cruiser 100. Схема проводки Toyota Land Cruiser 100. ТЛК 80 схема электрооборудования.

Схемы cruiser 100. Схема кондиционера Тойота ленд Крузер 100. Схема обогрева сидений Toyota Land Cruiser 100. Схема электропривода сидений Land Cruiser 100. Схема подогрева сидений Тойота ленд Крузер 100.

Схемы cruiser 100. Распиновка щитка приборов Toyota Land Cruiser 100. Схема разъема приборной панели Land Cruiser 200. Схема приборной панели ленд Крузер 100. Toyota Land Cruiser 100 электросхема приборной панели.

Схемы cruiser 100. Система вентиляции салона Тойота ленд Крузер 200. LC 100 Toyota система печки. Система отопителя ленд Крузер 200. Система отопления на ленд Крузер 100.

Схемы cruiser 100. Схема управления двигателем Toyota 3l. Центральный замок Тойота ленд Крузер 100 электросхема. Toyota Sequoia 2001 электросхема. Система управления двигателем - электросхема.

Схемы cruiser 100. Раздаточная коробка Land Cruiser 80 схема. Схема раздаточной коробки ленд Крузер 100. Ленд Крузер 100 трансмиссия схема. Схема коробки передач Toyota Land Cruiser 200.

Схемы cruiser 100. Ленд Крузер 100 система зарядки. Схема зарядки ленд Крузер 100. Ленд Крузер 100 электросхема стеклоподъемников. Электрическая схема Тойота ленд Крузер 100.

Схемы cruiser 100. Схема проводки Toyota Land Cruiser 100. Toyota Land Cruiser 100 дизель схема проводки. Ленд Крузер 80 дизель Электрооборудование. Cruiser 100 система зажигания.

Схемы cruiser 100. Схема рулевой системы ленд Крузер 100. Рулевая рейка ленд круизер 100 схема. Рулевое управление ленд Крузер 100 схема. Toyota lc100 рулевой механизм.

Схемы cruiser 100. Toyota Land Cruiser 100 электросхема. ТЛК 80 схема электрооборудования. Ленд Крузер 100 схема электрическая. Схема электрооборудоывнаия tlc200.

Схемы cruiser 100. Схема динамиков Toyota Land Cruiser 100. Land Cruiser 100 схема электрооборудования магнитола. Land Cruiser 200 схема парктроников. Land Cruiser 100 штатный усилитель схема.

Схемы cruiser 100. Схема приборной панели ленд Крузер 100. Схема панели приборов ленд Крузер 80. Схема щитка приборов LC 80. Крузер 105 электросхема.

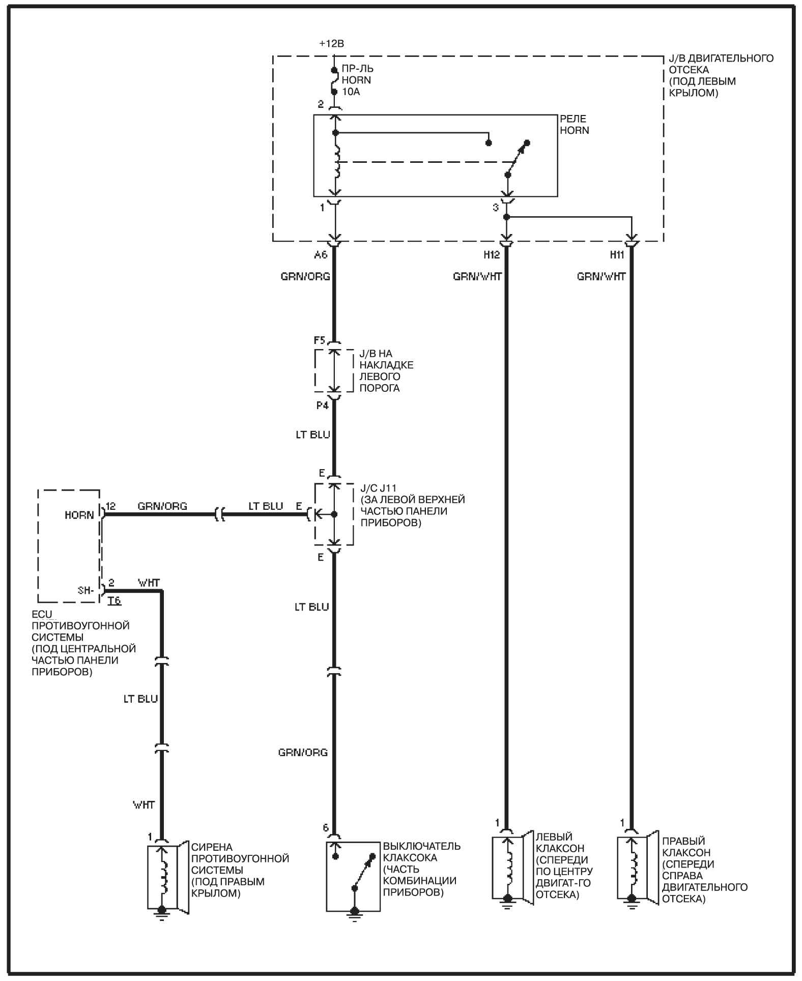
Схемы cruiser 100. Звуковой сигнал Toyota Land Cruiser 100. Электрическая схема сигнала Toyota Land Cruiser 105. Схема звукового сигнала ленд Крузер 200. Cruiser 100 стеклоподъёмники схема.

Схемы cruiser 100. Схема электропроводки ленд Крузер 100. Электрическая схема Тойота ленд Крузер 100. Схема проводки Toyota Land Cruiser 100. Land Cruiser 100 схема электрооборудования магнитола.

Схемы cruiser 100. Ступица передняя чертёж Toyota Land Cruiser 80. Схема ступицы Land Cruiser 100. Чертеж ступицы Тойота ленд Крузер 100 передняя. Передняя подвеска ленд Крузер 100 схема.

Схемы cruiser 100. Схемы электрооборудования ТЛК 100. Схема проводки Land Cruiser 200. Ленд Крузер 200 корректор фар схема. Схема корректора фар Тойота ленд Крузер 100.

Схемы cruiser 100. Схема электропривода сидений Тойота. Схема электропривода сидений Land Cruiser 100. Схема электрооборудования Тойота LC 200. Схема подключения сидений Тойота ленд Крузер 200.

Схемы cruiser 100. Ленд Крузер 100 схема электрическая. ТЛК 80 схема электрооборудования. Электросхема Toyota Land Cruzer 100. Схема проводки Toyota Land Cruiser 100.

Схемы cruiser 100. Схема фар Toyota Land Cruiser 80. Схема очистителя фар Toyota Land Cruiser 100. Схема фары ленд Крузер 200. ТЛК 80 схема электрооборудования.

Схемы cruiser 100. Toyota Land Cruiser 100 электросхема. Схема очистителя фар Toyota Land Cruiser 100. Электросхема на Тойота ленд Крузер 100. Land Cruiser 100 схема электрооборудования магнитола.

Схемы cruiser 100. Габариты Тойота ленд Крузер 100. Габариты Тойота ленд Крузер 80. Toyota Land Cruiser 100 габариты кузова. Toyota Land Cruiser 100 Размеры.

Схемы cruiser 100. Схема зарядки Тойота ленд Крузер 100. Схема генератора Прадо 120. Схема генератора ленд Крузер 100. Ленд Крузер 100 система зарядки.

Схемы cruiser 100. Габариты ленд Крузер 100. Габариты Тойота ленд Крузер 80. Land Cruiser 100 габариты. Ширина салона ленд Крузер 100.

Схемы cruiser 100. Land Cruiser 100 расположение электропроводки. Toyota Land Cruiser 100 2001. Схема динамиков Toyota Land Cruiser 100. Land Cruiser 100 номер двигателя номер кузова.

Схемы cruiser 100. Toyota Land Cruiser схема ABS. Cruiser 100 схема блокировки. Схема АБС ленд Крузер 100. Тойота ленд круизер 105 Центральный замок схема.

Схемы cruiser 100. Toyota Land Cruiser 100 электросхема. Ленд Крузер 100 схема электрическая. Схема проводки Toyota Land Cruiser 100. Land Cruiser 100 схема электрооборудования магнитола.

Схемы cruiser 100. Схемы электрооборудования ТЛК 100. Схема проводки Toyota Land Cruiser 100. Схема электрооборудования ленд Крузер 100. Land Cruiser 100 схема электрооборудования магнитола.

Схемы cruiser 100. Система АБС Тойота Ланд Крузер 100. Система вентиляции ленд Крузер 100. Land Cruiser 200 расположение бачка тормозной системы. Toyota Land Cruiser 100 расположение датчиков подвески.

Схемы cruiser 100. Схема воздуховодов печки Land Cruiser 200. Тойота ленд Крузер 100 разбор панели. Снятие торпеды Land Cruiser 100. Воздуховоды торпеды ленд Крузер 100.

Схемы cruiser 100. Предохранители ленд Крузер 80. Toyota Land Cruiser 80 чертеж. Схема предохранителей ленд Крузер 80. Схема реле ленд Крузер 80.

Схемы cruiser 100. Toyota Land Cruiser 100 схема электрооборудования. ТЛК 80 схема электрооборудования. Схема электропроводки ленд Крузер 100. Схема электрооборудоывнаия tlc200.

Схемы cruiser 100. Схема электрооборудования ленд Крузер 100. Схемы электрооборудования ТЛК 100. Схема электропривода зеркал ленд Крузер 100. TLC 100 схема электрооборудования.

Схемы cruiser 100. Схема приборной панели ленд Крузер 100. Toyota Land Cruiser 100 электросхема приборной панели. Схема щитка приборов Land Cruiser. Toyota Land Cruiser схема ABS.

Схемы cruiser 100. Схема проводки Toyota Land Cruiser 80 дизель. Схема зарядки Прадо 150. Ленд Крузер 70 схема электрооборудования. Прадо 150 схема электрооборудования.

Схемы cruiser 100. Схемаэлетрооборудовпния tlc100. Ленд Крузер 100 схема электрическая. LC 100 схема генератора. Схема зарядки аккумулятора ленд Крузер 100.

Схемы cruiser 100. Тойота круизер ленд 80 реле стартера схемы. Реле стартера на Land Cruiser 105. Реле Horn Toyota Land Cruiser 105. Реле стартера крузак 80 дизель.

Схемы cruiser 100. Тормозная система Toyota Land Cruiser 100 схема. Тормозная система Тойота ленд Крузер 100. Система АБС Toyota Land Cruiser 100. Toyota Land Cruiser 200 тормозная система схема.

Схемы cruiser 100. Предохранители Toyota Land Cruiser 100. Предохранитель Toyota Land Cruiser 100 схема. Предохранители и реле Land Cruiser 100. Land Cruiser 100 блок предохранителей в салоне.

Схемы cruiser 100. Система АБС Toyota Land Cruiser 100. Тойота ленд Крузер 80 тормозная система. Тормозная система Тойота ленд Крузер 100. Тормозная система Land Cruiser 200 схема.

Схемы cruiser 100. Передняя подвеска Тойота ленд Крузер 100 схема. Схема заднего моста Land Cruiser 100. Задняя подвеска Тойота ленд Крузер 100. Задняя подвеска Тойота ленд Крузер 200 схема.

Схемы cruiser 100. Крузер 100 АБС схема. Схема АБС ленд Крузер 100. Система АБС Toyota Land Cruiser 100. Toyota Land Cruiser схема ABS.

Схемы cruiser 100. Land Cruiser 100 схема электрооборудования магнитола. Антенна Тойота ленд Крузер 100. Схема ленд Крузер 100 антенна. Ленд Крузер 100 схема подключения антенны.

Схемы cruiser 100. Toyota Land Cruiser 80 wiring diagram. Toyota Land Cruiser 2020 wiring diagram. Toyota Land Cruiser 200 wiring diagram. Wiring diagram for electrical System Bodywork Toyota Land Cruiser 2002.

Схемы cruiser 100. Toyota Land Cruiser 100 электросхема. Ленд Крузер 100 электросхема стеклоподъемников. Блок предохранителей схема Land Cruiser 100. Предохранитель Toyota Land Cruiser 100 схема.

Схемы cruiser 100. Схема приборной панели Prado 120. Распиновка панели приборов Land Cruiser 100. Схема подключения приборной панели Прадо 120. Распиновка щитка приборов ленд Крузер Прадо 120.

  • Вперед Цветовая схема дает
  • Назад Не горят задние габариты

Новые страницы

А в перышкин физика 7 класс сборник задач

Андреева елизавета

Авббшв 4х240

Блок схема программы с функцией

Черепашки ниндзя последний ронин

Чистка подушек в бобруйске

Что значит старческий маразм простыми словами

Dedicated это

Дверной замок палладиум саренто как снять

Экспорт и импорт лесной промышленности

Эпоха дворцовых переворотов все правители

Гдз по русскому языку 3 класс страница 120

Грунтовка волма универсал технические характеристики

Как лечить селезенку симптомы

Как перенести аккумулятор в багажник

Кашпо из цемента и тряпок для сада своими руками схема пошаговая

Macbook air a1237 аккумулятор

Математика петерсон контрольные работы 3 класс

Насос для перекачки канализации

Обновление автомобильного навигатора навител

Образец заявления о возврате денежных средств взысканных судебными приставами

Осипова мария александровна

Приложение календарь тренировок

Протокол личного досмотра коап образец

Ресторан москва ярославль

Rs485 драйвер

Составить задачу по схематическому чертежу 2 класс

Спорт мастер каталог и распродажи

Спортивно креативно

Свиток картинка для надписи на прозрачном фоне

cdn.zecar.ru