Skip to content

Фотогалерея

  • Главная
  • Контакты

Схематичное описание

Схематичное описание. Этапы процесса программирования. Технологический процесс программирования. Программирование схематично. Описание процедуры в программировании.

Схематичное описание. Схема образовательного процесса. Структура педагогического процесса. Структура образовательного процесса. Педагогический процесс как система схема.

Схематичное описание. Лютик едкий строение. Лютик едкий органы растения. Строение цветка Лютика. Лютик едкий строение цветка.

Схематичное описание. Взаимосвязь растений с окружающей средой. Опорная схема. Опорные схемы в начальной школе. Природный ми мир для дошкольников.

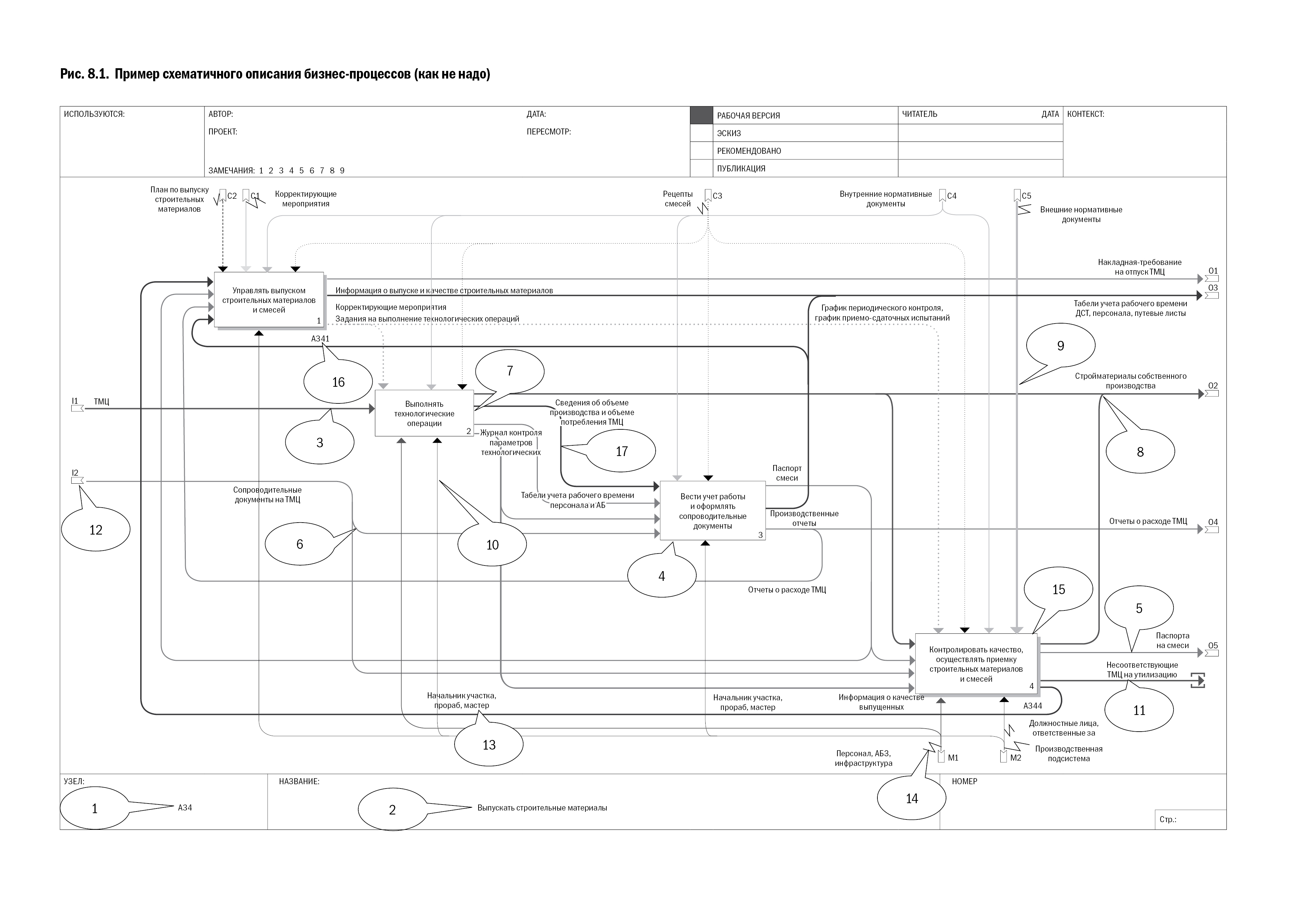
Схематичное описание. Описание бизнес процессов блок схема. Бизнес-процессы в организации пример схема. Схема бизнес процессов в организации. Функциональная блок-схема бизнес-процесса.

Схематичное описание. ГОСТ по блок схемам алгоритмов. Как регулируются правила оформления блок-схем?. Что означают буквы написанные внутри блоков структурной схемы. Каков порядок составления блок-схем?.

Схематичное описание. Line-interactive ИБП схема. Блок схема линейно-интерактивного ИБП. Схема ИБП для компьютера принцип работы. Линейно-интерактивный ИБП структурная схема.

Схематичное описание

Схематичное описание. Составление схемы технологического процесса. Структурная схема технологического процесса. Технологическая схема технологического процесса. Схема техпроцесса.

Схематичное описание

Схематичное описание. Схема цветка семейства розоцветных. Строение цветков семейства крестоцветных. Семейство Розоцветные общая характеристика 6 класс. Схема цветка семейства крестоцветных.

Схематичное описание. Схема управления проектом. Схема управления архивом. Высший орган управления проектом. Иерархия ролей в проекте.

Схематичное описание. Референтные модели бизнес-процесса ITIL. Референтная модель пример. ITIL архитектура. Референтная архитектура.

Схематичное описание. Схема механизма гетерогенного катализа. Гетерогенный катализ схема. Схема реакции гетерогенного катализа. Стадии и механизм гетерогенного катализа.

Схематичное описание. Схематичное описание программы.

Схематичное описание. Схематическое описание книги. Схема выполнения заказа на конкретном примере. Архитектурного схема формирования объёма. Схема проведения ретро.

Схематичное описание

Схематичное описание. UCMDB Micro Focus схема. Micro Focus IPRINT. NETIQ Advanced authentication. Micro Focus data Protector 11.

Схематичное описание. Схема текста. Схема построения текста. Какие бывают тесытекста. Схема по тексту.

Схематичное описание. Блок схема алгоритма создания программного обеспечения. Составьте блок схему алгоритма решения задачи. Задачи по информатике алгоритмы блок схемы с решением. Блок схема стандартного алгоритма решения задачи.

Схематичное описание. Предметно-схематическая модель для дошкольников. Предметно схематическая модель по экологии для дошкольников. Предметно-схематические модели в детском саду. Предметно-схематические модели в детском саду по экологии.

Схематичное описание. Условные обозначения электрических схем силовых цепей. Электрическая цепь элементы электрической цепи электрическая схема. Маркировка элементов электрических схем. Элементы электрические цепи Уго электрической схемы.

Схематичное описание. Эконометрический анализ. Эквиметрический анализ. Схема эконометрического исследования. Схематический анализ.

Схематичное описание. Программное обеспечение на схеме Visio. Схема ИТ инфраструктуры предприятия Визио. Блок схемы Майкрософт Визио. MS Visio блок схемы.

Схематичное описание. Схема бизнес процесса. Простая схема бизнес процесса. Построение схемы бизнес процессов. Бизнес-процессы в организации пример схема.

Схематичное описание. Состав автомобиля схема. Основные части автомобиля схема. Основные узлы автомобиля схема. Структурная схема общего устройства автомобиля.

Схематичное описание. Схема структуры бизнес-процессов организации. Построение схемы бизнес процессов. Схема бизнес процесса разработки приложения. Бизнес-процессы в организации пример схема.

Схематичное описание. Образование как педагогический процесс схема. Сущность образовательного процесса. Сущность процесса обучения. Сущность процесса обучения схема.

Схематичное описание

Схематичное описание. Логистическая схема поставки сырья. Технологическая схема терминала отгрузки газового терминала. Схема управления логистической компании. Система организации складской логистики схема.

Схематичное описание. Стандарт породы ФЦИ немецкая овчарка. Стандарт породы немецкая овчарка промеры. Стандарты промеров для немецкой овчарки. Рост немецкой овчарки стандарт породы.

Схематичное описание. Алгоритм работы программы. Алгоритм работы программного приложения. Алгоритм запуска программы. Алгоритм функционирования.

Схематичное описание. Строение лабрадора-ретривер. Строение лабрадора кобеля. Внешнее строение пса. Схема внешнего строения собаки.

Схематичное описание. Схема организации логистических поставок. Схему поставки товаров через распределительный центр. Логистическая схема поставщик потребитель логистика. Схема логистической системы предприятия магазина.

Схематичное описание. Блок схема взаимодействия между отделами. Схема взаимосвязей бизнес процессов. Схема бизнес процесса магазина. Блок-схема взаимодействия структурных подразделений.

Схематичное описание

Схематичное описание. Схематично Отобразить. Сетевое программирование схема. Примеры передачи.

Схематичное описание. Типы алгоритмов в информатике 6 класс. Алгоритмы линейного ветвления блок схема. Алгоритм линейного типа Информатика.

Схематичное описание. Блок схема обработки входящей документации. Блок схема процесса обработки входящей корреспонденции. Схема бизнес процесса трудоустройства. Схема документооборота входящих документов.

Схематичное описание. Блок присвоения в блок схеме. Элементы блок схемы процесса. Соединитель в блок схеме пример. Пример построения блок схемы.

Схематичное описание. Информационно-управляющая структура производственного предприятия. Функциональная схема малого подразделения обработки информации. Блок схема управления двигателем конвейера. Структурная модель предприятия.

Схематичное описание. Опцион пут и колл простыми. Call put опционы. Виды опционов. Колл и пут опционы разница.

Схематичное описание. Описать бизнес процесс. Графическое описание бизнес-процессов. Как описать бизнес процесс. Графический способ описания бизнес процессов.

Схематичное описание. Блок-схемы бизнес процессов в компании. Блок схема бизнес процесса пример. Описание бизнес процессов блок схема. Блок схемы функциональных процессов.

Схематичное описание. Бизнес процесс главного бухгалтера. Бухгалтерия без авралов и проблем. Формализованное описание бизнес-процессов это. Формализованное описание процесса.

Схематичное описание

Схематичное описание. Структура управления техникума схема. Организационная структура колледжа схема. Структура управления колледжа схема. Структурная схема предприятия колледж.

Схематичное описание. Проекты программы портфели управление проектами. Портфель программа проект. Управление высокотехнологичными программами и проектами. Схематическое изображение.

Схематичное описание

Схематичное описание. Способы заработка на перепродаже. Пассивный доход на крипте. Получаем пассивный крипто-доход на медвежьем рынке.

Схематичное описание. Схемы процессов в BPMN закупки товара. Схема бизнес процессов компании BPMN. Диаграмма взаимодействий в BPMN 2.0. Блок схема процесса BPMN.

Схематичное описание. Схема обработки интернет заказов. Схема процесса интернет магазина. Схемы функционирования интернет магазин. Схема процесса оформления заказа.

Схематичное описание. Основные блоки блок схемы. Основные элементы блок-схемы. Блок ввода вывода в блок схеме. Алгоритм. Свойства алгоритма. Блок схемы алгоритмов..

Схематичное описание. Схема бизнес процесса пример простой. Линейная схема бизнес процесса. Простая схема процесса. Блок схема бизнес процесса разработка.

Схематичное описание. Основные парадигмы ООП. ООП, парадигмы ООП. Три парадигмы ООП. 4 Парадигмы ООП.

Схематичное описание. Схема белкового обмена биохимия. Обмен аминокислот биохимия схема. Схема метаболизма белков. Схема этапов обмена белков.

Схематичное описание. Блок схема линейной структуры. Типы блок схем алгоритмов. Алгоритм в виде схемы. Виды алгоритмов в информатике.

Схематичное описание. Блок схема производственного процесса пример. Блок схема процесса изготовления детали. Пример построения блок-схемы производственного процесса. Блок схема строительного процесса.

Схематичное описание. Структуру педагогического процесса схематично.. Структура целостного педагогического процесса схема. Педагогическая структура образовательного процесса. Схема компонентов педагогического процесса.

Схематичное описание. Схема процесса закупки товаров. Процесс продажи в интернет магазине блок схема. Схема работы электронного магазина. Блок схема оформления заказа.

Схематичное описание. Схема обработки входящей корреспонденции. Табличное описание бизнес-процесса. Пример блок схемы бизнес процесса управления. Описание бизнес процесса в таблице.

Схематичное описание. Способы записи алгоритмов блок-схемы. Блок-схема алгоритма примеры. Блок схема решения описания алгоритма.

Схематичное описание. Схематическое описание. Оптовый рынок электроэнергии и мощности. Ценообразование и потребитель. Определение цены для потребителя.

Схематичное описание. Блок схема процессного подхода. Схема процесса в системе менеджмента. Схема процесса управления предприятием. Процессная схема управления.

Схематичное описание. Схематические примеры. Схематичный пример. Пример системы схематично. Примеры движения.

Схематичное описание. Схема структуры бизнес-процессов организации. Схема бизнес-процессов предприятия пример. Описание бизнес-процесса пример схема. Описание бизнес-процессов предприятия.

Схематичное описание. Строение гортензии схема. Строение цветка гортензии метельчатой.

Схематичное описание. Схема информационных потоков. Схема информационных потоков предприятия. Схема информационных потоков процесса. Схема движения информационных потоков на предприятии.

Схематичное описание. Предметно-схематические модели в детском саду. Предметно схематическая модель по экологии. Предметно-схематические модели в детском саду по экологии. Предметно схематическая модель в ДОУ.

Схематичное описание. Логическая схема подключения устройств к материнской плате. Структурная схема системной платы ПК. Системная плата процессор Оперативная память схема. Материнская плата функциональная схема.

Схематичное описание. Блок схема. Схема алгоритма. Блок схема процесса. Блок схема работы интернет магазина.

Схематичное описание

Схематичное описание. Структура целостного педагогического процесса схема. Общая структура модели педагогического процесса. Модель целостного педагогического процесса. Образование как педагогический процесс схема.

Схематичное описание. ИСПДН 1с схема. Структурная схема СЗИ. Схема информационной системы предприятия пример. Структурная схема АСКУЭ подстанции.

Схематичное описание. Блок-схемы алгоритмов. Составление алгоритма.. Виды блок схем алгоритмов. Построение блок схемы алгоритма. Блок-схема алгоритма примеры.

  • Вперед Кронштейн для защитного экрана батареи отопления
  • Назад Академический рисунок сангиной

Новые страницы

Алфавиты мира буквы в картинках

Dark souls 2 scholar of the first sin карта локаций

Этот зрительный вид спорта вызывает особый интерес

Газель замена шкворней

Голицынский 221

Гостиница в старице тверской области цены

Изображение предмета расположенного так как это показано на рисунке будет действительным

Как правильно ставить банки схема

Как шпаклевать кузов

Как удалить diagbox с компьютера

Как выглядит розацеа на лице фото

Какие симптомы вич у мужчин

Картины нарисованные грудью

Корень 9x4y6 при x 5 y 3

L001

Логопедические задания для детей 6 7 лет в картинках распечатать

Магнето фитнес расписание

Мкф в ф перевод онлайн

Отель алеан довиль

Паспорт загран на 5 лет стоимость

Письмо о назначении платежа без ндс образец

Программ спорт трансляции

Реле задержки времени схема

Схемы узором клоке

Слово звуковая схема 1 класс цветная

Спасо преображенский собор

Спотлайт easy

Затирка для керамогранита на пол

Заявление на перенос графика рабочего времени образец

Журнал учета 5000 купюр образец

cdn.zecar.ru