Skip to content

Фотогалерея

  • Главная
  • Контакты

Схема управления двигателем постоянного тока 220в

Схема регулятора оборотов коллекторного двигателя 220в

Схема управления двигателем постоянного тока 220в

Самые простые схемы управления вращением двигателя постоянного тока ...

Схема контроллера управления двигателем постоянного тока

Схемы управлением двигателем постоянного тока

Управление мощной нагрузкой постоянного тока

Мостовая схема управления двигателями постоянного тока

Мостовая схема управление двигателями постоянного тока

Jaký je rozdíl mezi kartáčovaným a bezkomutátorovým motorem?

Схема регулятора оборотов двигателя

Принципиальная схема управления двигателем постоянного тока

Расчет и выбор электрической аппаратуры

Управление двигателем постоянного тока

Схема подключения трехфазного электродвигателя - Схемы

Электрическая схема управления двигателем насоса - БМВ Мастер - Автожурнал

Схема реверса двигателя постоянного тока

Схема Подключения Двигателя Постоянного Тока с Реверсом © Однофазный ...

Схема релейно-контакторного управления двигателем постоянного тока

Двухпроводная схема управления стрелкой - Автоматика и телемеханика на ...

Шпаргалка: Трансформаторы и асинхронные двигатели – Telegraph

Контроллер управления двигателем постоянного тока (актуатором) с ...

Регулятор оборотов коллекторного двигателя постоянного тока. — DRIVE2

Диммер или регулятор напряжения, мощности и оборотов коллекторного ...

Управление двигателем постоянного тока. Схема управления мотором ...

Схема управления двигателем постоянного тока симистором

Контроллер дистанционного управления двигателем постоянного тока 8-36V ...

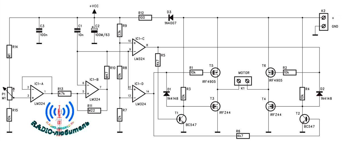
Двунаправленное управление двигателем постоянного тока | Radio-любитель ...

Какие особенности имеет бесщеточный двигатель постоянного тока

Схема управления трехфазным асинхронным двигателем - Журнал ...

1462458 - Устройство для управления электродвигателем постоянного тока ...

Двигатель постоянного тока (ДПТ) принцип работы, устройство

Регулятор оборотов коллекторного двигателя постоянного тока. — DRIVE2

Схема управления трехфазным асинхронным двигателем - Журнал ...

Как сделать регулятор оборотов с обратной связью на ардуино. - YouTube

Схема управления двигателем постоянного тока 12в

  • Вперед Пущино квартиры
  • Назад Основные источники финансирования бизнеса егэ обществознание план

Новые страницы

4863

Английский язык 10 11 класс ваулина

Автосила сыктывкар

Бисеринка узенький сероватый бугорчатый

Cove rotana resort 5 оаэ

Договор аренды с физическим лицом образец с ндфл

Договор материальной ответственности с водителем экспедитором образец

Электрика в квартире по полу

Fitness 19

Фото схемы игольницы

Гдз по русскому языку 2 класс учебник стр 110 упр 188

Как меняются сайлентблоки на ваз 2106

Крым министр спорта торубарова

Маша и артем беременна в 16 после проекта

Местоимение в падежах

Направления движения проводника с током в магнитном поле можно изменить

Нарисовать портрет схема

Образец договора купли продажи жилого дома и земельного участка

Организация занимающаяся поддержкой стартап проектов молодых предпринимателей на всех этапах

Продукты антиоксиданты список

Radisson hotels resorts

Распиновка катушки зажигания ваз 2114

Решение по химии 9 класс габриелян

Рп14 10 содержание драгметаллов

Русский язык 6 класс ответы на вопросы стр 97

С какой высоты начинается работа на высоте

Схема всех мцд на карте

Составьте и запишите спп по следующим схемам

Уравнение диссоциации карбоната кальция

Выбрасывает антифриз из расширительного бачка

cdn.zecar.ru