Skip to content

Фотогалерея

  • Главная
  • Контакты

Схема тда 7294

TDA7294 Audio Amplifier Circuits

Tda7294 Datasheet

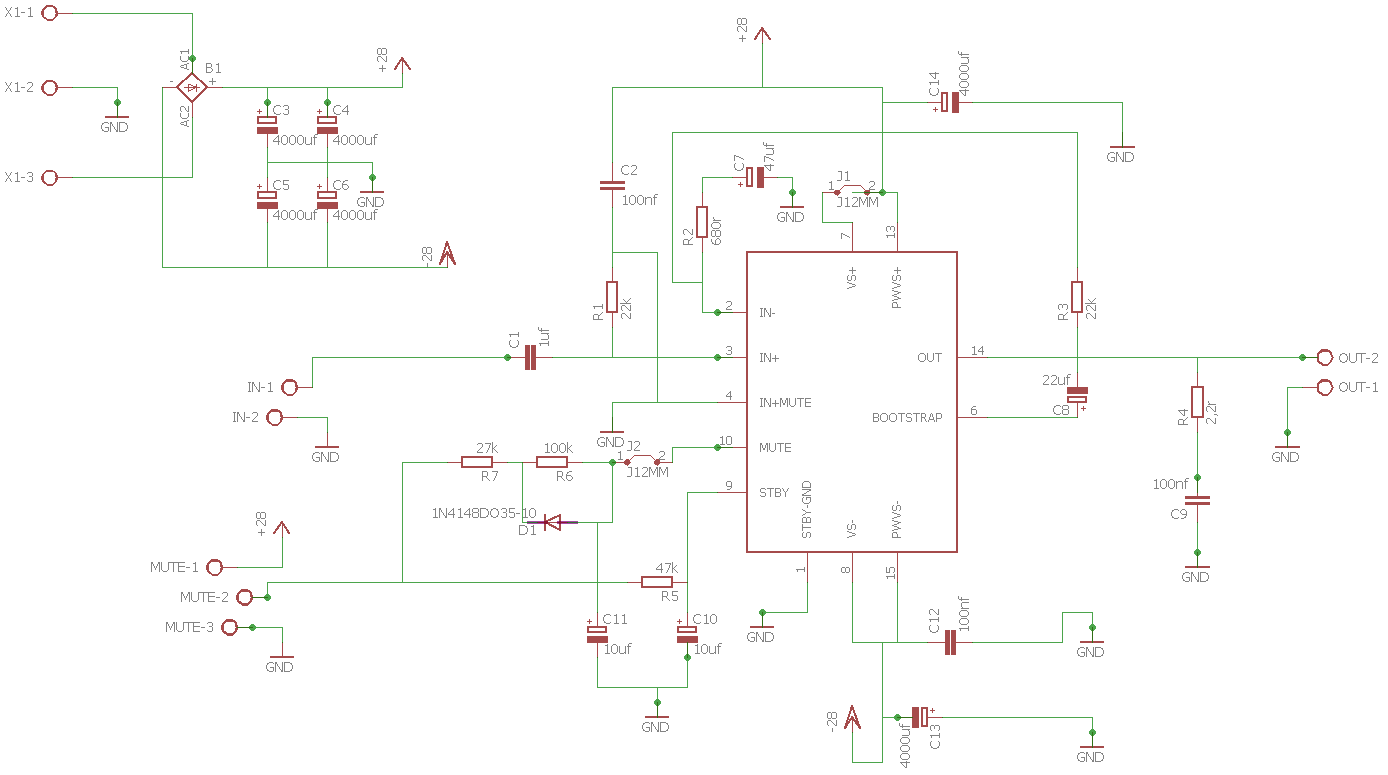
TDA7294 схема усилителя – FROLOV TECHNOLOGY

Tda7294_bridge_layout_amplificador - Xtronic.org

Распиновка микросхемы тда 7294

Описание тда 7294: интегральный усилитель НЧ на 100 Ватт , схема и ...

TDA7294 power audio amplifier schematic

Усилитель на TDA 7294-Все подробно

TDA7294 Power Amp 100w chip amp DIY

HARSHA COMMUNICATIONS: TDA7294 100W Audio Amplifier

Усилитель на TDA7294 +100% рабочая печатная плата! - Аудио - Каталог ...

Amplificateur MosFet integre TDA7294

TDA7294 — Усилитель звука — DataSheet

Hi-Fi усилитель на микросхеме TDA7294 - AudioKiller's site

Tda7294 Amplifier Pcb Layout - Xtronic.org

tda7294-esquema-amplificador-ponte-estereo Circuit of dynamic amplifier ...

Простой УМЗЧ на микросхеме TDA7294.

Тда 7294 схема усилителя

TDA7294 — Усилитель звука — DataSheet

Самодельный усилитель на TDA 7294 (часть 1). Схема, описание

Blog sobre eletronica e utilidades em geral: Amplificador tda 7294 com ...

Схема унч на тда 7294 и готовая плата: Отличный усилитель для дома на ...

80W power amplifier circuit with TDA7294 - Amplifier Circuit Design

Koncowki mocy TDA 7294 do ampli sony - elektroda.pl

Znowu TDA 7294, prosze o sprawdzenie schematu i plytki.

Solucionado: TDA 7294 se lo podra reeplazar con TDA 7394? - YoReparo

Электрические схемы - Самодельный усилитель на TDA 7294 (часть 3)

Tda 7294 Тихое Звучание. - Усилители мощности на микросхеме TDA7294 ...

Tda 7294 Тихое Звучание. - Усилители мощности на микросхеме TDA7294 ...

Esquema de circuito amplificador potencia com TDA7294

Amplificador de 200 watts com TDA7294

Brutus – Amplificador de potencia estereo com TDA7294 em ponte (bridge ...

Circuito de amplificador para Subwoofer com TDA7294 1.0 - TE1

Draw your wiring : Circuit Diagram Of Ic Tda 7294 100 Watt Power Supply ...

  • Вперед Договор предоплата 100 процентов образец
  • Назад На все воля божья картинки

Новые страницы

Английский язык учебник второй класс вторая часть страница 40

Детский велосипед напрокат

Достопримечательности в лазаревском краснодарского края

Двуликий янус происхождение фразеологизма

Екатерина москва

Европолис в санкт петербурге

Глазная клиника гельмгольца в москве официальный сайт

Как нарисовать красиво букву а легко

Как вылечить артроз коленного сустава 2 степени

Какие ионы образуются при диссоциации фтороводородной кислоты

Какую тормозную жидкость заливать в ваз 2107

Макано шатура

Метеостанция домашняя своими руками

Муфта соединительная для полиэтиленовых труб

Навоз как удобрение

Очень сильно выпадают волосы у женщины причины

Описание картины суд пугачева

Печать на натяжном потолке

Презентация по обществознанию 7 класс как устроена общественная жизнь боголюбов

Ремонт машинок мозер в москве

Риносинусит симптомы и лечение у детей

Русский язык 1 класс стр 64 упр 3 ответы учебник

Самокат ростов на дону доставка продуктов

Схема коллектора теплого

Схема метро москвы бибирево на карте

Сколько стоит обновить ванну

Толщина краски киа спектра

Задачи проекта образец

Запорная арматура для газа

Журнал производства электромонтажных работ образец

cdn.zecar.ru