Skip to content

Фотогалерея

  • Главная
  • Контакты

Схема пробника автоэлектрика

Контролька автоэлектрика для прозвонки своими руками.

Пробник - контролька для автоэлектрика своими руками.

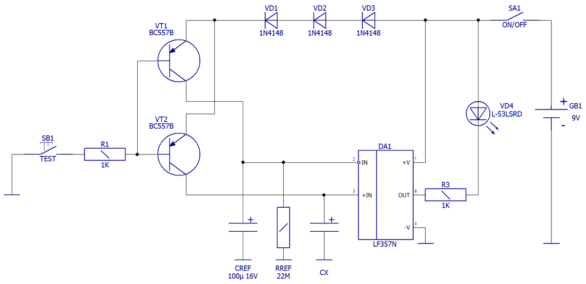
Схема пробника цепей со световой (мыгающей) сигнализацией

Пробник - контролька для автоэлектрика своими руками.

Схема звукового пробника для проверки транзисторов

Пробник для конденсаторов 1нФ...1000мкФ | PRACTICAL ELECTRONICS | Дзен

Инструменты и оборудование автоэлектрика: пробник (тестер) на ...

Пробник автоэлектрика на двух транзисторах

Как проверить транзистор прямо в схеме, не выпаивая его (схемы простых ...

Управления давлением ТНВД с помощью СУПЕРТЕСТЕРА. Тест пробника ...

АВТОНОМНЫЕ ПРОБНИКИ | МОДЕЛИСТ-КОНСТРУКТОР

Пробник автоэлектрика | Автоэлектрик | Дзен

Пробник - контролька для автоэлектрика своими руками.

Пробник - контролька для автоэлектрика своими руками.

Схема прибора генератор

Схема универсального пробника для электромонтажных работ

Автомобильный пробник на светодиодах со звуком: Пробник звуковой со ...

Простая схема пробника со звуковой индикацией для начинающих ...

Пробник - контролька для автоэлектрика своими руками.

Услуги автоэлектрика в Киеве

Автоэлектрика Т-1022+ Инструкция по эксплуатации онлайн

Всем здравствуйте. Осмелюсь предложить схему скорее всего можно назвать ...

Простой логический пробник - РЕМОНТКА

Ящик для хранения АВТОЭЛЕКТРИКА 00-00000679 - выгодная цена, отзывы ...

Пробник автоэлектрика своими руками схема

Пробник - контролька для автоэлектрика своими руками.

Автоэлектрика, электрика, схемы, гараж - Частые причины неисправности ...

Пробник сельского электрика (генератор и прозвонщик)

Продвинутая Контролька Автоэлектрика - Крутая Самоделка Своими Руками ...

Контролька Автоэлектрика своими руками (начинающим) - YouTube

Пробник - контролька для автоэлектрика своими руками.

Автоэлектрика, электрика, схемы, гараж - Как прозвонить асинхронный тр ...

Конкурс "Супер чувствительность"

Зарядное Устройство Автоэлектрика Т-1021 Инструкция - Руководства ...

Индикатор напряжения 12 вольт

  • Вперед Номер 1238 по математике 6 класс
  • Назад Ремкомплект шкворней уаз буханка нового образца

Новые страницы

150 0 2

Американка 1 4 дюйма

Бланк договора найма жилого помещения образец

Чокер из бисера ромашки схема плетения

Что такое имитация блокировки межколесного дифференциала

Гдз 4 класс русский климанова бабушкина

Гдз по математике 6 класс 1177

Как наклеить наклейку на лобовое

Как снять генератор на пежо 406

Кандинский картина белый овал

Киберспортивные команды кс го

Kmno4 cus

Красная книга урала растения презентация

Крауроз фото у женщин

Маслоу пирамида потребностей

Математика 5 класс 2 часть дорофеев учебник

Математика 6 класс виленкин 417

Метро пионерская москва карта метро москвы

Образец депозитного договора

Окалина на тормозных дисках

Пантеон славянских богов схема и описание

Почему ярлыки на рабочем столе стали без картинок в windows 10

Рассмотрение мирового соглашения в арбитражном суде

Сечение цилиндра плоскостью параллельной его оси

Схема пробника автоэлектрика

Сундук с деньгами картинка

Треск в двигателе при разгоне

Тюнинг ларгуса своими руками

Установка автостекол томск

Узбекистон хаво йуллари официальный сайт

cdn.zecar.ru