Skip to content

Фотогалерея

  • Главная
  • Контакты

Схема лечения лимфомы

Схема лечения лимфомы. Болезнь Ходжкина патогенез. Болезнь Ходжкина клиника симптомы. Лимфома Ходжкина патогенез лихорадки. Лимфогранулематоз патогенез.

Схема лечения лимфомы. Лимфома Ходжкина схемы химиотерапии. Схемы химиотерапии при лимфоме. Терапия лимфомы Ходжкина схемы. Химиотерапия при лимфоме Ходжкина препараты.

Схема лечения лимфомы. Лимфома Ходжкина схемы химиотерапии. Терапия лимфомы Ходжкина схемы. Схема лечения лимфомы Ходжкина. Схема лечения лимфомы Ходжкина 2 стадия.

Схема лечения лимфомы. Классификация лимфомы Ходжкина. Лимфома Ходжкина морфологическая классификация. Лимфома Ходжкина симптомы.

Схема лечения лимфомы. Malt лимфома расшифровка. Лимфома маргинальной зоны.

Схема лечения лимфомы

Схема лечения лимфомы. Лучевая терапия лимфомы Ходжкина. Лучевая терапия при лимфоме Ходжкина. Химиотерапия при лимфоме Ходжкина. Лучевая терапия при лимфоме Ходжкина после химиотерапии.

Схема лечения лимфомы. Таргетная терапия лимфомы. Таргетная терапия при лимфоме Ходжкина.

Схема лечения лимфомы. Схема лечения лимфомы Ходжкина 2 стадия. Схема лечения лимфомы Ходжкина. Лимфома клинические рекомендации. Лимфома Ходжкина схема лечения.

Схема лечения лимфомы. Схема ABVD при лимфоме Ходжкина. Схемы химиотерапии лимфомы Ходжкина. Схема лечения лимфомы Ходжкина ABVD. Схема ABVD при лимфоме.

Схема лечения лимфомы

Схема лечения лимфомы

Схема лечения лимфомы. BEACOPP схема химиотерапии. BEACOPP эскалированный. Схемы химиотерапии при неходжкинской лимфоме. Схемы химиотерапии при лимфоме Ходжкина.

Схема лечения лимфомы. Лимфомы дифференциальная диагностика. Лимфома классификация по стадиям. Классификация лимфомы по стадиям. Дифференциальный диагноз лимфомы Ходжкина.

Схема лечения лимфомы

Схема лечения лимфомы. Химиотерапия при лимфоме Ходжкина. Схемы химиотерапии при лимфоме. Схемы химиотерапии при лимфоме Ходжкина. Исходы беременности.

Схема лечения лимфомы. Схемы химиотерапии лимфомы Ходжкина. Схема лечения лимфомы Ходжкина. Схема АБВД при лимфоме Ходжкина. Схема BEACOPP при лимфоме Ходжкина.

Схема лечения лимфомы

Схема лечения лимфомы. Лимфома Ходжкина лечение. Диагноз лимфомы Ходжкина. Клинические проявления лимфомы Ходжкина.

Схема лечения лимфомы

Схема лечения лимфомы. Лимфома Ходжкина схемы химиотерапии. Схемы химиотерапии при лимфоме Ходжкина. Химиотерапия при лимфоме Ходжкина препараты. Схема химиотерапии для лечения лимфомы Ходжкина.

Схема лечения лимфомы. Клинические симптомы лимфомы Ходжкина. Лимфома Ходжкина классификация ТНМ. Классификация неходжкинских лимфома стадии. Лимфома Ходжкина клинические проявления.

Схема лечения лимфомы. Лимфогранулематоз классификация. Терапия лимфогранулематоза. Лимфогранулематоз лучевая терапия. Лимфогранулематоз ремиссия.

Схема лечения лимфомы

Схема лечения лимфомы. BEACOPP схема. BEACOPP схема химиотерапии. Схема BEACOPP при лимфоме Ходжкина препараты. Схемы химиотерапии при лимфоме Ходжкина.

Схема лечения лимфомы. Hans алгоритм лимфома. Indolent Lymphoma.

Схема лечения лимфомы. Нодулярный склероз при болезни Ходжкина. Болезнь Ходжкина нодулярный склероз 2. Нодулярный склероз средостения.

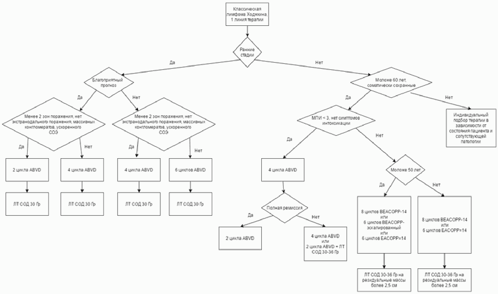
Схема лечения лимфомы. Лимфома Ходжкина иммунофенотип. Лимфома стадирование. Прогностические группы при лимфоме Ходжкина. Схема выбора терапии лимфома Ходжкина.

Схема лечения лимфомы

Схема лечения лимфомы. Стадии лимфомы Ходжкина. Лимфома Ходжкина 4 стадия. Лимфома второй степени.

Схема лечения лимфомы. Трансплантация гемопоэтических стволовых клеток (ТГСК). Пересадка костного мозга лимфома Ходжкина. Лимфома Ходжкина после пересадки костного мозга. Протокол DHAP схема химиотерапии.

Схема лечения лимфомы. Лимфогранулематоз лимфопения. Лимфогранулематоз презентация. Стадии лимфогранулематоза. Лимфогранулематоз классификация.

Схема лечения лимфомы. Лимфогранулематоз селезенки осложнения. Осложнения при лимфомах. Исход болезни Ходжкина. Лимфома Ходжкина осложнения.

Схема лечения лимфомы. Схемы химиотерапии лимфомы Ходжкина. Схема BEACOPP при лимфоме Ходжкина. Схема лечения лимфомы Ходжкина 2 стадия. Лимфома Ходжкина схема лечения.

Схема лечения лимфомы

Схема лечения лимфомы. Схема лечения лимфомы Ходжкина. Терапия лимфомы Ходжкина схемы. Схемы химиотерапии при лимфоме Ходжкина. Схема DHAP при лимфоме Ходжкина.

Схема лечения лимфомы. Т клеточная лимфома клиника. Симптомы поражения костного мозга при лимфоме. Сыпь при лимфоме Ходжкина. Увеличенные лимфоциты и лимфоузлы.

Схема лечения лимфомы. Лимфома Ходжкина схемы химиотерапии. BEACOPP 14 при лимфоме Ходжкина схема. Схемы химиотерапии при лимфоме Ходжкина. BEACOPP схема химиотерапии при лимфоме Ходжкина.

Схема лечения лимфомы. Общение с пациентом блок схемы. BEACOPP схема. Блок схема регистрация пациента. Алгоритм выбора первой линии терапии пациента с ХЛЛ/лм.

Схема лечения лимфомы. Лечение лимфомы Ходжкина. Лекарства при лимфоме Ходжкина. ABVD химиотерапия при лимфоме Ходжкина. Лимфома Ходжкина 4 степень.

Схема лечения лимфомы. Клинические симптомы лимфогранулематоза. Болезнь Ходжкина клинические проявления. Клинические проявления лимфогранулематоза. Лимфогранулематоз клиника.

Схема лечения лимфомы

Схема лечения лимфомы

Схема лечения лимфомы. Лимфома Ходжкина этиология патогенез. Лимфома механизм развития. Болезнь Ходжкина патогенез. Лимфогранулематоз (болезнь Ходжкина) этиология патогенез.

Схема лечения лимфомы

Схема лечения лимфомы

Схема лечения лимфомы. Лимфома Беркитта лечение. Лечение лимфомы Беркитта. Лимфома Беркитта этиология.

Схема лечения лимфомы

Схема лечения лимфомы. Лимфома Ходжкина схемы химиотерапии. Схемы химиотерапии при лимфоме. Неходжкинские лимфомы схемы химиотерапии. Протокол химиотерапии при лимфоме неходжкинской.

Схема лечения лимфомы. BEACOPP схема химиотерапии при лимфоме Ходжкина. BEACOPP 14 при лимфоме Ходжкина схема. BEACOPP 14 схема лечения лимфомы Ходжкина. ABVD схема химиотерапии.

Схема лечения лимфомы. Схемы химиотерапии. Схема CD химиотерапии. TCHP схема химиотерапии. Полихимиотерапия лимфома Ходжкина.

Схема лечения лимфомы

Схема лечения лимфомы

Схема лечения лимфомы

Схема лечения лимфомы

Схема лечения лимфомы. Терапия лимфомы Ходжкина схемы. Схемы химиотерапии лимфомы Ходжкина. Схема АБВД при лимфоме Ходжкина. Схемы химиотерапии при лимфоме Ходжкина.

Схема лечения лимфомы. Неходжскинская лимфома терапия. Клинические проявления лимфомы. Неходжкинские лимфомы презентация. Неходжкинские лимфомы клинические рекомендации.

Схема лечения лимфомы. Протокол лимфомы Ходжкина. Терапия лимфомы Ходжкина. Лимфома Ходжкина статистика.

Схема лечения лимфомы. Брентуксимаб ведотин. Брентуксимаб ведотин производитель. Брентуксимаб ведотин: периферическая нейропатия. Брентуксикам ветодин презентация.

Схема лечения лимфомы. Лимфопролиферативный синдром у детей клинические рекомендации. Неходжкинская лимфома. Экстранодальные лимфомы это. Стадии развития лимфомы.

Схема лечения лимфомы. NCCN клинические рекомендации онкология. NCCN рекомендации. NCCN Guidelines. NCCN рекомендации по химиотерапии.

Схема лечения лимфомы. Лимфогранулематоз эпидемиология. Лимфогранулематоз клиника. Лимфогранулематоз этиология. Диагноз лимфогранулематоз.

Схема лечения лимфомы

Схема лечения лимфомы

Схема лечения лимфомы. Стандартный алгоритм выбора терапии у пациента с ОМЛ моложе 60 лет. Схема ABVD при лимфоме Ходжкина. Лимфома Ходжкина лечение схема 2 линии. ОМЛ маршрутизация.

Схема лечения лимфомы. Неходжкинская лимфома анализ крови. Общая характеристика неходжкинских лимфом. Неходжкинские лимфомы симптомы. Неходжкинская лимфома клиника.

Схема лечения лимфомы. Лечение неходжкинской лимфомы. Протокол химиотерапии при лимфоме неходжкинской. Схемы химиотерапии при неходжкинской лимфоме. Лучевая терапия при лимфоме неходжкинской.

Схема лечения лимфомы. R-Chop схема химиотерапии. Лимфома негерминальный Тип диффузная в-крупноклеточная. ПХТ по схеме r-Chop. Определение увеличения микроскопа.

Схема лечения лимфомы

Схема лечения лимфомы. Терапия лимфомы Ходжкина схемы. Схемы химиотерапии лимфомы Ходжкина. Схемы лечения лимфомы. Лимфома Ходжкина BEACOPP.

Схема лечения лимфомы. Схема АБВД при лимфоме Ходжкина. ABVD схема химиотерапии. Прогностические группы при лимфоме Ходжкина. Схемы лечения лимфомы.

Схема лечения лимфомы. Схемы химиотерапии при лимфоме. Схемы химиотерапии при лимфоме Ходжкина. Химиотерапия при лимфоме Ходжкина препараты. Протокол высокодозной химиотерапии при лимфоме.

Схема лечения лимфомы. Схемы высокодозной химиотерапии при лимфоме. Схемы химиотерапии лимфомы Ходжкина. Схемы при при лимфоме Ходжкина. Схемы второй линии лечения лимфомы Ходжкина.

Схема лечения лимфомы. Лимфома и лимфопролиферативное заболевание. Неходжкинская лимфома. Лимфома, неходжкинские лимфомы. В-клеточная лимфома маргинальной зоны.

Схема лечения лимфомы. Лимфома Ходжкина схемы химиотерапии. Схема лечения лимфомы Ходжкина ABVD. Схема ABVD при лимфоме. Схемы химиотерапии при лимфоме.

Схема лечения лимфомы. Схемы химиотерапии при неходжкинской лимфоме. Схемы химиотерапии при лимфоме Ходжкина. Протокол химиотерапии при лимфоме. Химиотерапия при лимфоме Ходжкина.

Схема лечения лимфомы. Классификация лимфомы Ходжкина стадии. Ходжкинская лимфома классификация. Лимфома Ходжкина классификация воз. Лимфома Ходжкина 2 стадия.

Схема лечения лимфомы. Лимфоцитарная лимфома. Хронический лимфолейкоз характеризуется. Хронические лейкозы лимфоцитарного происхождения. Хронический лимфоцитарный лейкоз мрт.

Схема лечения лимфомы

Схема лечения лимфомы

Схема лечения лимфомы. Схема лечения лимфомы Ходжкина. Лимфома Ходжкина 2б стадия. Лимфома Ходжкина 2 стадия. Схема лечения лимфомы Ходжкина 2 стадия.

Схема лечения лимфомы

  • Вперед Как поменять фары на дэу нексия
  • Назад Трицератопс крючком схема и описание амигуруми

Новые страницы

Аэропорт анадырь старые

Bosch ошибка е23

Чем отличается пианино от фортепиано и рояля в картинках

Чистка кондиционера рено дастер

Цифрой 2 на схеме обозначена территория германии

Драйв фитнес расписание

Dunlop winter отзывы

Гдз по геометрии 7 класс 2 часть

Гдз по геометрии 7 класс мерзляк 578

Географические координаты вулканов ключевская сопка эльбрус везувий этна

Гитарист группы кино

Идиопатический цистит у кошек лечение

Игровые виды спорта хоккей

Какие равенства демонстрирует картинка учи ру

Кц402а характеристики

Киберспортсмены китая

Наталья гвоздикова биография

Парк урицкого

Пирна германия

Покупки в дубай

Правила выбора межкомнатных дверей

Правка спицованных мото дисков

Прыщи на скулах причины

Работа электромонтажником в чебоксарах

Русский язык пятый класс гдз учебник

Справка об обучении в техникуме образец

Упр 213

Виды плетения ротанга кашпо схемы

Владелец ресторана

Заявление о переносе отпуска в связи с больничным образец

cdn.zecar.ru