Skip to content

Фотогалерея

  • Главная
  • Контакты

Схема компактного

Схема компактного

Схема компактного. Санузел с душевой 2х2 чертеж. Маленький санузел с душевой планировка 2.5х2. Минимальные Размеры санузла с душевой кабиной раковиной и унитазом. Минимальный размер санузла с душем.

Схема компактного. Ультразвуковой ингалятор вулкан 1 электрическая схема. Электрокоагулятор схема электрическая принципиальная. Высокочастотный эпилятор схема. Схема ультразвуковой ингалятор Муссон-2.

Схема компактного. Строение остеона костная ткань. Пластинчатая костная ткань Остеон. Пластинчатая костная ткань гистология рисунок. Соединительная ткань костная Остеон.

Схема компактного

Схема компактного. Однотактный ламповый усилитель схема. Однотактный ламповый усилитель на 6п14п схема. Ламповый усилитель мощности звука схема. 6п15п усилитель схема однотактный.

Схема компактного. Альтернативная схема. Компактная схема Халецкого. Встречные пучки.

Схема компактного. Композиционные схемы компактная. Композиционные схемы зданий компактная. Схема композиционного размещения. Компактная композиционная схема школ.

Схема компактного. Планировка дома. Планировка дома двухэтажного с террасой. Планировки домов с террасой. Двухэтажный дом с террасой планировка.

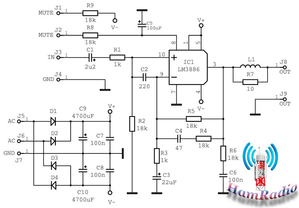
Схема компактного. Разделительный конденсатор на выходе усилителя. Компактная схема. О разделительной ёмкости на выходе УНЧ. УНЧ Ноосфера схема.

Схема компактного

Схема компактного. Smb347 схема включения. Схема контроллера заряда tpc8074. Микросхема контроллер заряда (smb347-2039). Схема контроллера заряда mp3401a.

Схема компактного. Планировки маленьких домиков. Чертежи маленьких домов. Маленький дом чертеж. Планировка маленького домика.

Схема компактного

Схема компактного. Типовые Размеры санузлов. Раздельный санузел планировка 2.5 на 2.5. Минимальные габариты санузла душевой. Санузел 4м2 планировка с душевой.

Схема компактного. Композиционные схемы компактная. Композиционные схемы зданий компактная. Схема композиционного размещения. Композиционные схемы гостиниц.

Схема компактного. Композиционные схемы зданий. Композиционные схемы компактная. Основные композиционные схемы. Линейная композиционная схема.

Схема компактного. Электронный нос. Электронный нос прибор. Электронный нос принцип работы. Электронный нос для идентификации запахов.

Схема компактного

Схема компактного. Планировки маленьких домов. Малогабаритный домик планировка. План маленького дачного домика. Планировка небольшого дачного домика.

Схема компактного. Санузел 2х3 в частном доме с душевой чертеж. Санузел 1.7 на 2.5 планировка с душевой. Санузел 2.6 кв м чертеж. Санузлы совмещённый санузел с душевой чертеж.

Схема компактного. Радиоприемник прямого усиления схема. Схемы приемников прямого усиления 2-v-2. Приёмник прямого усиления 2-v-2. Приемник прямого усиления на 6 транзисторах с низковольтным питанием.

Схема компактного

Схема компактного. Моделист конструктор складной велосипед. Чертеж велосипедной рамы с размерами. Чертеж рамы велосипеда с размерами. Руль велосипеда stels чертеж.

Схема компактного. Передатчик УКВ диапазона 64-108 МГЦ. УКВ Генератор на кт904. УКВ ЧМ радиопередатчик схема. УКВ ЧМ передатчик схема.

Схема компактного

Схема компактного. Полный одноразрядный сумматор схема. Функциональная схема суммирующего счетчика. Логическая схема одноразрядного сумматора. Одноразрядный полусумматор схема.

Схема компактного. KYDZ-ZT.PCB схема. KYDZ-C.PCB блок питания. Схема импульсного блока питания 5в 1а. Схемы китайских импульсных блоков питания 5в.

Схема компактного. Схема УКВ передатчика на лампах. Схема передатчика простой радиостанции. Лампа 2п2п усилитель. Простая радиостанция на лампах 2п1п.

Схема компактного

Схема компактного. Станция управления сув-350ав. Принципиальная электрическая схема сув 350. Станция управления сув-350ав (660в). Станция магн. Сув-350.

Схема компактного

Схема компактного

Схема компактного. Схемы на микросхеме к176ле5. Приемник прямого усиления на микросхеме. Приемник прямого усиления на микросхеме к176ле5.. К176ле5 схема радиоприемника.

Схема компактного. Пластинчатая костная ткань схема. Пластинчатая костная ткань гистология. Пластинчатая губчатая костная ткань. Пластинчатая костная ткань гистология рисунок.

Схема компактного. Санузел 3м2 планировка с душевой. Минимальные габариты санузла душевой. Минимальные габариты санузла с душевой кабиной. Минимальные габариты кабинки санузла.

Схема компактного

Схема компактного

Схема компактного. Планировка одноэтажного дома с 1 спальней. Компактный дом планировка. Проекты маленьких одноэтажных домов с одной спальней. Компактный одноэтажный дом планировка.

Схема компактного. Чертеж небольшого двухэтажного дома. Схемы планировки частных домов. Планировка второго этажа в коттедже. Размеры второго этажа план.

Схема компактного. Реле времени с задержкой выключения 220в схема включения. Реле задержки выключения 220в схема. Схема таймера задержки выключения на 220в. Схема реле времени с задержкой выключения 220в своими руками.

Схема компактного. ZX Спектрум схема. ZX Spectrum 128 схема. ZX Spectrum схема принципиальная. ZX-Spectrum Compact-128.

Схема компактного

Схема компактного. Схема импульсного БП для заряда АКБ. Импульсный блок питания блок питания 12 вольт схема. Схема простого импульсного блока питания. Схема импульсного блока питания 12в 5а.

Схема компактного. Посудомоечная машина МПУ-700 схема. МПУ-700 схема электрическая принципиальная. Машина посудомоечная МПУ-700 схема электрическая. МПУ 700-01 схема электрическая.

Схема компактного

Схема компактного

Схема компактного. Схема ванной комнаты с душевой кабиной 6м2. Санузел 6м2 планировка с душевой. Минимальные габариты санузла душевой. Санузел 2м2 планировка с душевой.

Схема компактного. Двухтактный ВЧ Генератор. Генератор для передатчика схема. Высокочастотный автогенератор схема.

Схема компактного

Схема компактного

Схема компактного. Fm передатчик на микросхеме. Fm трансмиттер микросхема. ЧМ радиомикрофон схема передатчика. ЧМ передатчик на микросхеме.

Схема компактного. Принципиальная схема датчика влажности. Резистивный датчик влажности схема. Принципиальная схема датчика влажности воздуха. Датчик влажности почвы принципиальная схема.

Схема компактного

Схема компактного. Как рассчитать передаточное число шестерни. Передаточное число редуктора формула. Расчетное передаточное число редуктора. Кинематическая схема планетарного редуктора.

Схема компактного. Схема однофазного тиристорного ключа. Схема ключа на тиристоре. Двух тиристорный ключ. Линейно импульсные напряжения.

Схема компактного. Простое переговорное устройство схема. Схема переговорного устройства из двух телефонов. Схема переговорного устройства по одному проводу. Универсальный усилитель зч конструктор к157уд1 в сборе.

Схема компактного

Схема компактного. Усилитель 27 МГЦ для радиостанции схема. Усилитель передатчика 27 МГЦ схема. Приёмник на 27 МГЦ схема. Супергетеродинный приемник схема электрическая принципиальная.

Схема компактного. Решение систем методом Жордана Гаусса. Метод Жордана Гаусса алгоритм решения. Решение Слау методом Жордана Гаусса. Решение матрицы методом Жордана Гаусса.

Схема компактного. Чертеж небольшого двухэтажного дома. Поэтажный план двухэтажного дома. Проекты небольших домов с чертежами. Проекты маленьких домов чертежи.

Схема компактного. Радиоуправление сигнал 1 схема. Схема сверхрегенеративного приемника на 28 МГЦ. Радиоприемник 28 МГЦ. Схема радиостанции на транзисторах.

Схема компактного. Схема включения электролитических датчиков. Электрохимический датчик схема. Схема включения электрохимического сенсора. Потенциостат схема.

Схема компактного. Чертеж ванной комнаты с душевой кабиной 2м на2м. Санузел с душевой 2х2 чертеж. Планировка санузла 1,5 на3,5 с душевой кабиной. Минимальные габариты санузла душевая кабина+унитаз.

Схема компактного. Простейший транзисторный радиоприемник схема. Схема св приёмника транзисторе. Приемник на двух транзисторах схема. Схема простейшего транзисторного приёмника.

Схема компактного

Схема компактного. Зарядное устройство Baofeng UV-5r схема. Схема зарядного стакана Baofeng UV-5r. Схема зарядки UV-5r. Схема зарядки Baofeng UV-5r.

Схема компактного. Лампа ДКБУ-9 схема включения. Лампа ДКБУ-9 схема подключения. Схема включения лампы g23. Лампа g23 схема подключения.

Схема компактного. NS 800 Schneider схема подключения. Автоматический выключатель типа Compact NS выкатной на линейной схеме. Schneider Electric ns1600h схема. Электрическая схема Compact ns1250.

Схема компактного. Рамочная кв антенна для приемника схема. Схема активной магнитной антенны. Усилитель рамочной антенны схема. Активная магнитная антенна кв диапазона.

Схема компактного. Ламповый Генератор 27.12МГЦ. Ламповый Генератор НЧ схема. Автомобильная радиостанция схема 4 кварца. Кв радиостанция Ангара схема передатчика.

Схема компактного

Схема компактного. SSB кв приемник на к174ха2. Приемник на к174ха2 с ЭМФ. SSB кв приемник на к174ха2 и на к140уд2. Трансивер Тополь к174ха2 к224ун2.

Схема компактного. Простейшие усилители низкой частоты на транзисторах. Схемы транзисторных усилителей мощности. Схема усилителя низкой частоты на транзисторах. Схема усилителя мощности на транзисторах кт805.

Схема компактного

Схема компактного. Минимальный размер санузла с душем. Минимальный размер санузла с душевой. Минимальная ширина санузла с душевой. Санузел с душевой 1х2 чертеж.

Схема компактного

Схема компактного

Схема компактного

Схема компактного. Линейный выпрямитель 5v 3а схема.

Схема компактного. Схема зарядное устройство аккумулятора 9v. Схема зарядка аккумуляторов типа 6f22. Схема зарядки аккумуляторной батареи крона.

Схема компактного

Схема компактного. Планировка дома из бытовок. Планировка дачного дома из бытовок. Дом из бытовки планировка. Планировка времянки.

Схема компактного. Санузел с душевой 2х2 чертеж. Эргономика ванной комнаты Нойферт. Минимальный размер санузла с душевой. Схема ванной комнаты с душевой кабиной 6м2.

Схема компактного. Блок контейнер сантехнический 2.4х4. Сантехнический блок-контейнер"сб-1" 6.0*2.4*2.45. Блок модуль туалет габариты. Сантехнический блок контейнер с душем.

  • Вперед Теорема синусов с доказательством
  • Назад География гдз алексеев

Новые страницы

12 Маршрут ставрополь схема передвижения на карте

C exv 33

Эскиз на кисть и пальцы

Fgh40n60 характеристики

Фильтрацией называется

Гдз английский язык 7 класс вирджиния эванс

Инсульт фото для презентации

Как поменять гранату на хендай акцент

Как снять рейку на калине

Карта бомбоубежищ московской области на карте

Лехи это у есенина что это

Поместья и вотчины

Правила безопасности в интернете для детей презентация

Расставьте знаки препинания начертите схемы предложений

Сделать карту схему

Щит и меч картины

Сколько стоит сварить забор

Смета на штукатурные работы

Собор спаса всемилостивого

Spare fuse перевод

Спортсменка комиссарова

Свойства личности спортсмена

Теория и методика спорта

Тмутаракань карта древней руси

Токоограничитель

Томаш ален копера картины с названиями

Ваз 2114 электросхема вентилятора охлаждения

Veni vidi vici перевод

Во сколько нужно ложиться спать чтобы выспаться

Время остановись картинки

cdn.zecar.ru