Skip to content

Фотогалерея

  • Главная
  • Контакты

Схема е46

Схема е46. Электросхема стоп сигналов БМВ е39. Электрическая схема БМВ х5 е53. БМВ х5 е53 схема проводки. Реле звукового сигнала BMW x5 e53.

Схема е46. БМВ е46 габариты. BMW e36 габариты в молдинги. Чертежи кузова BMW e46. Задние габариты БМВ е46.

Схема е46. Схема аудиосистемы БМВ е39. BMW e46 электросхема. Электрическая схема BMW e60. Схема электропроводки БМВ x5.

Схема е46. Электрическая схема BMW k1200rs. BMW x1 электрическая схема электрооборудования. Электрическая схема BMW e60. Схема электропроводки BMW e46.

Схема е46. Схема центрального замка BMW e34. BMW e36 схема проводки магнитолы. Электрическая схема BMW e34. Схема стеклоподъёмников BMW e70.

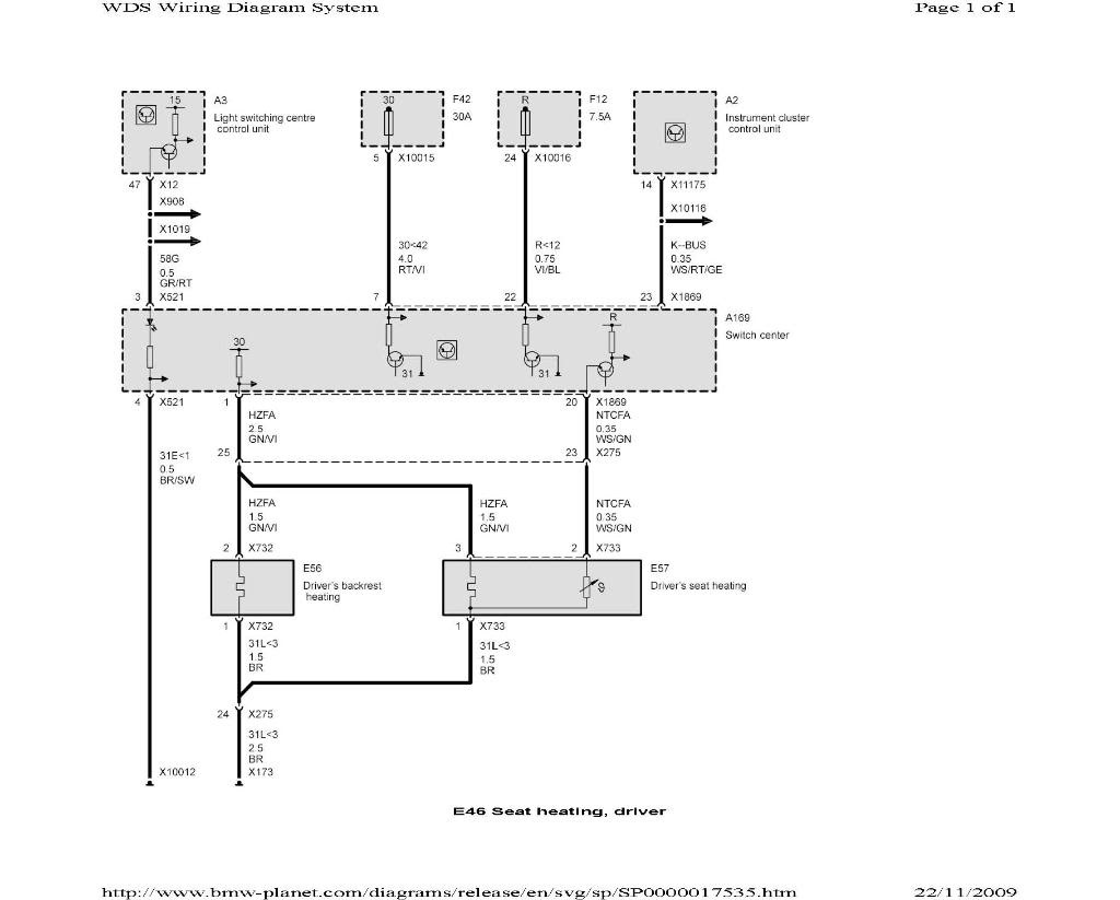
Схема е46. Схема подключения подогрева сидений БМВ е36. Схема электрооборудования БМВ е46. Подогрев сидений БМВ е39 схема. Схема подключения сидений БМВ е39.

Схема е46. Габариты крыла БМВ е39. BMW e46 габариты кузова автомобиля. БМВ е34 чертеж кузова. Чертеж кузова БМВ е36.

Схема е46. Схема электрооборудования BMW e36. Схема аудиосистемы БМВ е39. Электрическая схема БМВ е46. Схема приборной панели БМВ е39.

Схема е46. Схема переключателя света БМВ е36. Электросхема дворников BMW e30. БМВ е36 компакт Центральный замок. Выключатель света БМВ е36.

Схема е46. Схема управления двигателем BMW m43. Схема управления двигателем BMW e65 дизель. Электрическая схема BMW e60. Электро схема БМВ Е 46 М 54.

Схема е46. Реле звукового сигнала BMW e46. Схема звукового сигнала БМВ е39. Схема проводки замка багажника БМВ е46. Схема звукового сигнала BMW 3 F 25.

Схема е46. БМВ е46 Размеры кузова. БМВ 3 е46 кузовные диагонали. Ремонт кузова е46. Ширина салона в задней части БМВ е46.

Схема е46. Схема освещения БМВ е34. Электрическая схема BMW e60. BMW 525 схема электрооборудования. Схема противотуманных фар БМВ е36.

Схема е46. Провод массы капота БМВ е46. Провод массы от капота БМВ Е 46. Е46 провод на массу. Датчик дорожного просвета нагрузки БМВ е46.

Схема е46. BMW e53 схема аудиосистемы. Схема аудиосистемы БМВ е39. Схема аудиосистемы БМВ е53. Электрическая схема БМВ е46.

Схема е46. Датчик пассажира BMW e46. Блок BMW 65.77-6943585. Датчик присутствия пассажира BMW e90. E90 схема сидений.

Схема е46. Схема проводки BMW e46. Схема электрооборудования БМВ е46. BMW e46 электросхема. Схема фары BMW e90.

Схема е46. Электрическая схема BMW e39. Электрическая схема БМВ х3 е83. BMW x3 e83 схема электрооборудования. Электрическая схема БМВ е46.

Схема е46

Схема е46. Схема управления двигателем BMW m43. Электрическая схема управления двигателем БМВ е46. Схема электрооборудования БМВ е30. Схема электропроводки BMW e34.

Схема е46. Электрическая схема BMW e60. BMW e87 электрическая схема. Схема электрики BMW e39. Схема проводки БМВ е39 м52.

Схема е46. BMW m3 Blueprint. BMW m3 GTR чертеж. BMW m3 GTR Blueprint. BMW e65 чертеж.

Схема е46. Электросхемы BMW e36. Электросхема е36 1.8. Схема электрооборудования BMW e36. BMW e36 Coupe электросхемы.

Схема е46. BMW m5 e34 Blueprint. BMW e39 Blueprint. BMW e39 чертеж. Габариты БМВ е39.

Схема е46. БМВ 5 е39 габариты. Габариты БМВ е39. BMW e39 габариты. BMW e46 габариты.

Схема е46. Электрическая схема БМВ е46. Схема электропроводки BMW e30. Схема проводки БМВ е46. BMW e46 электросхема.

Схема е46. BMW e34 габариты. Колесная база БМВ е46. Колесная база BMW e46. BMW 520i габариты.

Схема е46. БМВ е46 габариты. БМВ е39 чертеж. BMW m5 e39 чертеж. BMW e46 чертеж.

Схема е46. Схема электропроводки BMW e46. BMW x1 электрическая схема электрооборудования. Схема электрооборудования БМВ е46. Схема проводки БМВ е90.

Схема е46. Электрическая схема BMW e60. Схема климат контроля BMW e46. BMW e39 подогрев сидений схема WDS. BMW ignition Switch wiring diagram.

Схема е46. Предохранители BMW e46 3.0d. Схема электрики БМВ. БМВ е46. Бортовое Электрооборудование. BMW. Схема предохранителей БМВ е46.

Схема е46. Электрическая схема BMW e60. Схема электропроводки BMW e46. Схема электрооборудования БМВ е46. Схема центрального замка БМВ е39.

Схема е46. Схема проводки БМВ е39. БМВ е39 схема электрооборудования. Схема электричества БМВ е39. Схема электрики BMW e39.

Схема е46. BMW e46 Blueprint. BMW e46 габариты. BMW e46 чертеж. BMW e36 Coupe Blueprint.

Схема е46. Схема противотуманных фар БМВ е36. Схема зажигания БМВ е36. Эл схема БМВ е36. Схема проводов задних фонарей БМВ е46.

Схема е46. БМВ 3 е46 габариты. BMW e46 габариты. Габариты BMW e46 седан. Колесная база BMW e46.

Схема е46

Схема е46. Схема зажигания БМВ е36. Электрическая схема БМВ е46. Схема центрального замка БМВ е36. Эл схема БМВ е36.

Схема е46. Схема тормозной системы БМВ е46. Воздуховод тормозов BMW e46 купе. Схема тормозной системы БМВ е39. Схема воздуховодов BMW e39.

Схема е46. Ровер 75 габариты. БМВ е36 чертеж. BMW e39 чертеж. БМВ м5 е39 чертеж.

Схема е46. Электросхемы БМВ e36. Схема электрооборудования BMW 520i. Схема приборки БМВ е30. Схема электрооборудования BMW e36.

Схема е46. Схема проводки БМВ е39 м52. Схема электрооборудования BMW e36. Схема электропроводки BMW e46. Эл схема БМВ е36.

Схема е46. BMW e46 Blueprint. BMW m3 GTR Blueprint. BMW e46 габариты. BMW e46 чертеж.

Схема е46. BMW e46 чертеж. Чертеж БМВ 3. BMW e39 чертеж. BMW e46 габариты.

Схема е46. Схема электрооборудования БМВ е46. Схема генератора БМВ е39. Схема электропроводки BMW e46. Генератор BMW e39 схема.

Схема е46. Схема замка зажигания БМВ е36. Схема проводки БМВ е36 м43. Схема проводки замка зажигания БМВ е36 м43. Схема электропроводки стартера е39.

Схема е46. Схема климат контроля BMW e46. Схема парктроника на BMW e46. ZKE блок e39. Блок ЕВС БМВ е39 схема.

Схема е46. Схема предохранителей BMW e46. Е46 блок с реле. BMW e46 блок предохранителей схема. Предохранитель печки BMW e46.

Схема е46. Схема электропроводки BMW e46. Схема электрооборудования БМВ е46. BMW e46 электросхема. BMW e39 схема приборной.

Схема е46. Задняя подвеска Mini r55. Задняя подвеска е60. Продольный рычаг подвески r56. Передняя подвеска Mini Cooper.

Схема е46. Схема аудиосистемы БМВ е39. Схема акустики БМВ е39. Схема акустики БМВ е46. Схема аудиосистемы BMW e39.

Схема е46

Схема е46. Электрическая схема БМВ х5 е53. Электрическая схема БМВ х3 е83. Схема парктроников БМВ е60. BMW e39 схема вентилятора салона.

Схема е46. Электросхемы БМВ e36. Схема электрооборудования BMW e36. Электросхема БМВ е36. Схема проводки BMW e36.

Схема е46. Схема обогрева сидений BMW e39. Схема обогрева заднего стекла БМВ е34. Подогрев сидений БМВ е39 схема. Обогрев сидений е39 схема.

Схема е46. Чертежи БМВ е39 туринг. БМВ е39 чертеж. BMW e39 туринг размер багажника. Ширина багажника БМВ е46 седан.

Схема е46. БМВ схема детали. Каталог запчастей БМВ. Кузов схема e92 BMW. Оригинальный каталог БМВ.

Схема е46. BMW e39 габариты. Габариты БМВ е39. Габариты БМВ е46 седан. БМВ е39 габариты кузова.

Схема е46. Контрольные точки кузова БМВ е46. Параметры кузова БМВ е36. Геометрия кузова БМВ е46. БМВ е46 габариты.

Схема е46. Блок предохранителей БМВ е60. Предохранители БМВ е60 2005 года. БМВ Е Е 60 блок предохранителей. Схема блок предохранителей BMW e60.

Схема е46. BMW e60 схема сидений. Схема подключения сидений БМВ е70. Микрофон громкой связи BMW e34. Микрофон BMW e38.

Схема е46. Схема электрооборудования БМВ е46. Схема обогрева заднего стекла БМВ е34. BMW e46 электросхема. Схема электропроводки BMW e46.

Схема е46. Схема дворников BMW e34. Эл схема БМВ е36. Схема дворников БМВ е34. BMW e36 принципиальная электрическая схема.

Схема е46. BMW e46 габариты. БМВ е46 габариты. Чертеж БМВ е46. БМВ 3 е46 габариты.

Схема е46. Схема электрооборудования БМВ е46. BMW x1 электрическая схема электрооборудования. BMW e46 электросхема. Схема электропроводки BMW e46.

Схема е46. Электрическая схема БМВ е46. BMW e46 электросхема. Схема электропроводки BMW e46. Схема электрооборудования БМВ е46.

Схема е46. BMW e46 габариты. Ширина BMW e46. Габариты BMW e46 седан. BMW e46 Coupe габариты.

Схема е46. Схема предохранителей BMW e46. BMW e46 блок предохранителей схема. Блок предохранителей БМВ е46 туринг. БМВ е46 1.9 блок предохранителей.

Схема е46. Схема электрооборудования БМВ е30. Схема стартера БМВ х5 е53. Схема зарядки BMW e46. Электрическая схема вентилятора БМВ е46.

Схема е46. Система охлаждения BMW e46 m43. М52 БМВ система охлаждения двигателя. Схема ож БМВ е39. БМВ е34 дизель система охлаждения.

Схема е46. Схема предохранителей BMW e46. Предохранители БМВ е46 318i. Блок предохранителей БМВ е46 купе. Схема блока предохранителей BMW e36.

Схема е46. Электросхема дворников BMW e30. Схема проводки БМВ е30. Электросхема БМВ е39. Схема проводки БМВ е39.

Схема е46. Схема парктроников БМВ е60. Схема Кан шины БМВ х3 е83. Проводка передних парктроников е60. Схема климат контроля BMW f10.

Схема е46. Схема электрооборудования БМВ е46. Схема проводки БМВ е39 м52. Схема электрики BMW e39. Электрическая схема BMW e60.

Схема е46. Схема электрооборудования БМВ е46. Схема проводки BMW e46. Схема приборной панели БМВ е53. Схема центрального замка BMW e46.

Схема е46. Схема проводки BMW e46. Электрическая схема БМВ е46. Схема приборной панели БМВ е39. БМВ х5 е53 схема проводки.

Схема е46. Схема отопителя БМВ е36. Схема центрального замка БМВ е36. Схема кондиционера БМВ е36. Схема электрики БМВ е36.

Схема е46

Схема е46. БМВ е46 1.9 блок предохранителей. Блок предохранителей БМВ е46 схема 320. БМВ е46 купе предохранители. Блок предохранителей БМВ е46 туринг.

  • Вперед Признаки поломки ступичного подшипника
  • Назад Картинка теремок для детей из сказки на прозрачном фоне

Новые страницы

Дарио марианелли альбомы

Доставка еды губкин

Гдз математика 4 класс учебник моро бантова бельтюкова

Индикаторные лампы

Изготовление дверей для шкафа на заказ

Изобразите схематически график функции у 3х 2

Как настроить сабсоник на моноблоке

Какие виды входят в спорт игры

Картина брежнев целуется с хонеккером в третьяковской

Кд109

Кхан индия

Клим ефимов балет

Конечный выключатель

Маршевая стопа

Математика 5 класс мерзляк номер 797

Michelin pilot sport 4 r18

Ответы фото онлайн

Печать на бейсболке

Перевод toxicity

Поверочная схема жидкости

Презентация теория раскольникова в романе преступление и наказание 10 класс

Распиновка бензонасоса ваз 2112

Рисунок город будущего легкий 3 класс

Самостоятельная работа по алгебре 10 александрова

Сережка проверочное слово к букве ж

Схема газель 3302

Схема предложения подлежащее сказуемое дополнение и дополнение

Текст из журнала мурзилка почему весной нельзя поджигать старую траву

Вытяжка в малярку своими руками

Замена рулевой колонки на газели

cdn.zecar.ru