Skip to content

Фотогалерея

  • Главная
  • Контакты

Схема дв

Схема дв

Схема дв. УВЧ С большим входным сопротивлением. Для чего служит цепочка из трех диодов в приемнике прямого усиления.

Схема дв. Схема приемника св дв. Св, дв приемник на микросхеме. Схема простого св приемника.

Схема дв. Лайт Люкс led Driver ld50-350 схема. Led Driver LDPS-35-960 схема электрическая. Лед драйвер схема jw1758. IEK led драйвер дв 36 схема.

Схема дв

Схема дв. Схема двигателя ЗМЗ 409 инжектор. Схема двигателя УАЗ 409. Двигатель УАЗ 402 схема. Схема УАЗ Буханка 409 двигатель.

Схема дв. Двигатель Тойота 3s-Fe схема. Сальник коленвала двигателя Тойота 4е. Схема двигателя Тойота 5е. Тойота Камри двигатель 4 с масляный насос схема.

Схема дв. Схема включения электродвигателя постоянного тока. Схема пуска электродвигателя постоянного тока. Схема подключения электродвигателя постоянного тока 220в. Пуск, схемы включения электродвигателей постоянного тока..

Схема дв

Схема дв. Схемы вариометра для детекторных приемников. Схема коммутации вариометра. 6х2п в детекторном приемнике. 4.Схема детекторного приемного устройства?.

Схема дв. Топливная система ЗМЗ 514 Патриот. Фильтр грубой очистки УАЗ 31519 Каталожный номер. Топливная система УАЗ Патриот 514 дизель. Топливная система УАЗ Хантер дизель ЗМЗ 514.

Схема дв. Комбинированное УЗИП DV M TNS 255 класс i. 951300 Комбинированное УЗИП DV M TNC 255 класс i. Тип УЗИП ТТ. Принципиальная схема УЗИП a9l15692.

Схема дв. УЗИП DV M TNS 255. Комбинированное УЗИП DV M TNC 255 класс i+II. УЗИП класс 1+2 DV M TNC 225 TNC 225. УЗИП диаграмма.

Схема дв. Двигатель Peugeot 5008 1.6. Пежо партнер схема двигателя 1.6. Схема двигателя HDI 1.6 дизель Пежо. Схема двигателя Пежо партнер 1.6 дизель.

Схема дв. Схема зарядки на Bosch d-70745. Электрическая схема зарядного устройства шуруповерта бош 12 вольт. Схема зарядное шуруповерта Bosch al1814cv. Зарядка al1814cv схема.

Схема дв. Схемы детекторных приемников дв .. Схемы вариометра для детекторных приемников. Проигрыватель Трансротор схема.

Схема дв. Топливная система Некст дизель Газель cummins 2.8. Топливная система Газель cummins 2.8. Топливная система Камминз 2.8. Камминз 8.9 топливная система схема.

Схема дв

Схема дв. Схема высокочувствительного приемника св диапазона. Схемы приемников прямого усиления 2-v-2. Ам радиоприемник прямого усиления схема. Схема приемника св дв.

Схема дв

Схема дв. Усилитель ВЧ передатчика 3мгц. Схема ам передатчика на 3 МГЦ на транзисторах. Ам передатчик на 3мгц на транзисторах. Мощный передатчик передатчики схемы.

Схема дв. Схема электропроводки погрузчика Балканкар 1792. Электрическая схема погрузчика Балканкар дв1792.33.20. Схема электрооборудования погрузчика Балканкар 1792. Балканкар 1792 схема электропроводки.

Схема дв. Схема высокочувствительного приемника св диапазона. Схема св приёмника транзисторе. Схемы радиоприёмников на кв диапазон. Приемник длинноволнового диапазона схема.

Схема дв

Схема дв. Схема коммутации вариометра. Схема подключения вариометра. Принципиальная схема вариометра. Схема согласующего устройства с вариометром.

Схема дв. Датчики 406 двигателя инжектор. Двигатель 4061.10 ЗМЗ. Схема двигателя ВАЗ 31105 Крайслер. ЗМЗ 406 датчики на двигателе.

Схема дв. Схема простого кв приемника на 3мгц. Схемы простых кв приемников на транзисторах. Кв приемник прямого усиления на 3мгц. Схема приёмника кв на3.5-22мгц.

Схема дв. Двигатель HDI 1.6 дизель система охлаждения. Система ЕГР dv6ted4. Дизель клапан EGR Пежо 408. Dv6fd 1.6 HDI система охлаждения.

Схема дв. Синхронный JK триггер с динамическим управлением. D-триггер с инверсным динамическим управлением схема. Синхронный RS-триггер с динамическим управлением. Динамический RS триггер схема.

Схема дв. Двигатель УАЗ карго схема.

Схема дв. Простейший транзисторный радиоприемник схема. Схема св приёмника транзисторе. Приемник на двух транзисторах схема. Схема простейшего транзисторного приёмника.

Схема дв. Mercruiser 5/7 расположение датчиков. Mercruiser Seacore 350 mag чертеж. Крепление генератора mercruiser 3.0. Датчик давления масла 4.3 l 35 меркрузер.

Схема дв. Клапан электромагнитный ретардер Voith r133. Ретардер 133 схема. Voith Retarder 130 схема. Ретардер Voith 133 ремкомплект.

Схема дв

Схема дв. Приемник прямого усиления на транзисторе кп303 с ару. Приемник прямого усиления с ару схемы. Схема приемника прямого усиления 1.5в питания. Схема кв приемника прямого усиления.

Схема дв. Схема УАЗ Буханка 409 двигатель. Подушки двигателя УАЗ Хантер 409 мотор схема. УАЗ 409 мотор Буханка схема. Двигатель УАЗ Патриот 409 схема.

Схема дв. Viper22a схема включения. Viper22a схема блока питания. Микросхема viper22a схема включения. Микросхема viper22a Datasheet.

Схема дв

Схема дв

Схема дв

Схема дв. Зарядка Bosch al 1814 CV схема. Схема al1814cv зарядного. Схема зарядного устройства Bosch al1411dv. Зарядное бош al1814cv схема.

Схема дв

Схема дв. Транзисторный приемник схема Верютина. Экономичный радиоприемник схема. Сигнал 304 принципиальная схема. Схемы карманных радиоприемников.

Схема дв

Схема дв. Датчик температуры Рено Сафран схема.

Схема дв. DV триггер логическая схема. DV триггер с динамическим управлением. DV триггер импульсная схема. Схема преобразования DV триггера.

Схема дв. Супергетеродинный приемник схема электрическая принципиальная. Принципиальная схема супергетеродинного приемника. Принципиальная схема супергетеродинного радиоприёмника. Супергетеродинный приемник св диапазона схема.

Схема дв. Приемник прямого усиления кп303. Приемник прямого усиления схема. Схемы транзисторных приемников прямого усиления. Приёмник УКВ прямого усиления схема.

Схема дв. Комбинационная схема JK триггера. Синхронный d триггер временная диаграмма. Временная диаграмма комбинационной схемы. DV триггер схема.

Схема дв. Схема зарядки шуруповерта бош. Зарядное устройство для шуруповерта Bosch al1411dv схема. Зарядное устройство для шуруповёрта Bosch al 60dv. Зарядка Bosch al 1411 DV схема.

Схема дв

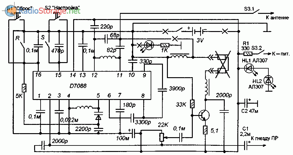
Схема дв. Радиоприёмник ФМ УКВ дв св. Дв св приемник на 201а. Плата дв св УКВ приемника a283d. Схема дв приемника.

Схема дв

Схема дв. Датчики двигателя ЗМЗ 406 карбюратор. Схема ДВС 406 инжектор. Датчики двигателя ЗМЗ 406 инжектор. Датчики ЗМЗ 406 карбюратор расположение.

Схема дв. Транзисторный радиоприемник Максимка схема. Радиоприемник на трех транзисторах схема. Радиоприемник с низковольтным питанием схема. Принципиальная схема приемника радиоточки.

Схема дв

Схема дв

Схема дв. Радиоприемник прямого усиления на транзисторах схема. Схема приемника св дв. Схема св приёмника транзисторе. Схема УНЧ для приемника прямого усиления.

Схема дв. Рефлексный приемник прямого усиления 3-v-3. Радиоприемник прямого усиления на транзисторах схема. Рефлексный приемник прямого усиления. 2-V-3 приемник прямого усиления.

Схема дв

Схема дв. DV триггер матрица переходов. Уравнение DV – триггера имеет вид:.

Схема дв. SSB;схема простого передатчика. LC Генератор на кт3102 20 КГЦ. Передатчик на 3 МГЦ схема на микросхеме. 2sc3355 транзистор схемы генераторов ВЧ.

Схема дв. Ресивер DVB-t2 схема электрическая принципиальная. TVJET re820hdt2 схема принципиальная электрическая. Dc1002hd Mini схема принципиальная электрическая. Принципиальная схема цифровой приставки DVB-t2.

Схема дв. Dv6ated4 двигатель чертеж. Двигатель dv6cted турбо схема. Схема патрубков двигателя dv6dted. Кронштейн под проводку двигатель dv6ted4.

Схема дв. Структурная схема двд проигрывателя. Структурная схема платы управления монитора. Структурная схема СД проигрывателя. Принципиальная схема блока питания DVD рекордера DMR-eh55 Panasonic.

Схема дв. Кв передатчик на транзисторах схема. Схема св передатчика на 1 транзисторе. Передатчики на транзисторах для св диапазона. Схема св передатчика на транзисторах.

Схема дв. Синхронный RS-триггер с динамическим управлением. D-триггер с инверсным динамическим управлением схема. Схема синхронного DV триггера. Шестиэлементный триггер с динамическим управлением.

Схема дв. Рефлексный приемник прямого усиления 3-v-3. Схема рефлексного приемника прямого усиления. УНЧ карманного приемника схема. Приемник прямого усиления Пчелка схема.

Схема дв. УКВ ЧМ приемник на к174ха34. Приемник дв к174ха 10 дв св. Схема радиоприёмника св диапазона. УКВ приставка к дв-св приемнику.

Схема дв

Схема дв

Схема дв. Двд проигрыватель ББК 926 схема электрическая. Принципиальная схема платы питания DVD-проигрывателя. JD-b1 94v-0 схема DVD проигрывателя. Схемы китайских DVD проигрывателей.

Схема дв. Солнечная батарея на мп42 схема. Приемник с батарейным питанием схема. Радиоприемник на мп42. Экономичный кв-приемник.

Схема дв. Принципиальная схема управления асинхрон дв. Принципиальная электрическая схема пуска электродвигателя. Принципиальная электрическая схема асинхронного двигателя. Схема прямого пуска электродвигателя 380.

Схема дв. Электросхема погрузчика Балканкар 1792. Электросхема Балканкар дизельный погрузчик. Схема гидравлики Балканкар. Схема электрооборудования автопогрузчика дв 1792.

Схема дв. Схема супергетеродиного приёмника усилителя звуковой частоты. Принципиальная схема гетеродинного приемника. Схема приемника супергетеродина. Схема приемника св дв.

Схема дв. Двигатель ЗМЗ 513 чертеж. Чертеж двигателя ЗМЗ 406. ЗМЗ 409 чертеж. Двигатель ЗМЗ 409 В разрезе.

Схема дв. Двигатель 4061.10 ЗМЗ. Датчик на двигатель ГАЗ 2705. ЗМЗ 402 датчики на двигателе. Блок цилиндров двигателя ЗМЗ 402 схема.

Схема дв. Радиоприемник на транзисторах п402. Приемник на транзисторах кт315. Схема транзисторного приемника на 3 транзисторах. Схема радиоприемника на 3 транзисторах кт315.

Схема дв. Тюнер т2 схема принципиальная. Цифровая приставка схема электрическая принципиальная. Ресивер DVB-t2 схема электрическая принципиальная. Re820hdt2 схема электрическая.

Схема дв. Схема регенеративного УКВ приемника. Регенеративные приемники УКВ диапазона схемы. Схемы приёмников УКВ диапазона. Регенеративный приемник 27 МГЦ на транзисторах.

Схема дв. Cхема приёмника прямого усиления на микросхеме к140уд1. Приемник прямого усиления на микросхеме к176ле5.. Схема приёмника на логических микросхемах. Св, дв приемник на микросхеме.

  • Вперед Погнулась рулевая тяга
  • Назад Беспроводные наушники mi sport bluetooth

Новые страницы

Алгебра 289

Бразилия амазонка

Ddx фитнес новокузнецкая

Диагностика грыжи позвоночника

Елена ткаченко

Esp off загорелась на hyundai tucson

Фитнес пятница

Гдз р 4 класс математика

Как используются для создания документа шаблоны образцы ответ

Как спустить пианино

Кованые перила коварт

Манжета 160 мм для перехода на чугун

Опухоль мочевого пузыря у мужчин лечение

Пинается автомат

Письмо губернатору образец с просьбой о помощи

Плиты минераловатные тех баттс 100 rockwool

Плюсы и минусы опель зафира

Растяжение связок на руке лечение

Регулировка пластиковых окон в спб

Ремонт ниссан патфайндер в москве

Ремонт стиральных машин вирпул в павловский посаде

Резюме образец резюме сварщика для устройства на работу

Рукава напорные гост 18698 79

Серпантин в грузии в горах

Схема движения маршруток владикавказа с номерами

Сколько существует двузначных чисел которые записываются различными нечетными цифрами

T1235h 6t

Установить кофе автомат

Векторное изображение чайка

Зазор свечей зажигания ваз 2114 инжектор

cdn.zecar.ru