Skip to content

Фотогалерея

  • Главная
  • Контакты

Схема цп иллюстратор

Схема цп иллюстратор

Схема цп иллюстратор

Схема цп иллюстратор. Функции и строение процессора. Структуры и функции процессора. Процессор структура и функционирование. Структура машинной команды процессора.

Схема цп иллюстратор

Схема цп иллюстратор

Схема цп иллюстратор. Шины микропроцессорной системы. Шины процессора схема. Процессор шина шина данных шина адреса шина питания. Схема архитектуры процессора управляющая шина и шина данных.

Схема цп иллюстратор. Изометрия в иллюстраторе шпаргалка.

Схема цп иллюстратор

Схема цп иллюстратор. Структурная схема процессора i80486. Структурная схема Core i7. Структурно функциональная схема процессора. Структурная схема 386 процессора.

Схема цп иллюстратор

Схема цп иллюстратор. Графическое изображение процессора. Векторное изображение процессора. Процессор нарисованный. Процессор эскиз.

Схема цп иллюстратор. Полигональные фильтры. Эффект объемное изображение в иллюстраторе. Полигональная сетка в иллюстраторе. Сетка в адоб иллюстратор.

Схема цп иллюстратор. Файл иллюстратора. Adobe Illustrator Формат. Файлы с расширением иллюстратор. Файлы для адоб иллюстратор.

Схема цп иллюстратор

Схема цп иллюстратор. Структура процессора регистры процессора. Структура процессора i7-4860hq. Внутренняя структура процессора. Структура процессора схема.

Схема цп иллюстратор

Схема цп иллюстратор. Схематичное изображение процессора. Чип схематично. Микросхема контур. Схематичный значок процессора.

Схема цп иллюстратор. Централь процессор. Процессор это главное вычислительное устройство. Особенности аппаратного обеспечения процессор. Центральное вычислительное устройство управления.

Схема цп иллюстратор. Основной рабочий компонент ПК. Основной рабочий компонент ПК выполняющий арифметические. Выполняет процессор координацию работы всех устройств ПК. Устройство компьютера выполняющие арифметические и логические.

Схема цп иллюстратор

Схема цп иллюстратор. Структурная схема ядра процессора. Структура процессора компьютера схема. Структурная схема многоядерного процессора. Структура процессора Intel 386.

Схема цп иллюстратор

Схема цп иллюстратор

Схема цп иллюстратор. Структура процессора. Структура центрального устройства.

Схема цп иллюстратор. Раскраска Core игра.

Схема цп иллюстратор. Схема в иллюстраторе. Adobe Illustrator IPAD. Курсовая работа иллюстратор. Айфон Adobe Illustrator.

Схема цп иллюстратор

Схема цп иллюстратор. Макеты для иллюстратора. Схема в иллюстраторе. Шаблоны для адоб иллюстратор. Задание по иллюстратору.

Схема цп иллюстратор

Схема цп иллюстратор. Архитектура микропроцессора i8080. Процессор Intel 8080 архитектура. Схема микропроцессора Intel 8086. Структурная схема микропроцессора i8080.

Схема цп иллюстратор

Схема цп иллюстратор. Изометрические иллюстрации. Изометрия в иллюстраторе. Изометрия архитектура. Изометрическое изображение.

Схема цп иллюстратор

Схема цп иллюстратор. Рисунки в иллюстраторе примеры. Эбаут иллюстратор. Adobe Illustrator картинку в кривые. Адоб иллюстратор Безье.

Схема цп иллюстратор

Схема цп иллюстратор

Схема цп иллюстратор. Метод SSR изометрия. Изометрия в иллюстраторе шпаргалка. Метод SSR иллюстратор. Изометрия в иллюстраторе SSR.

Схема цп иллюстратор

Схема цп иллюстратор

Схема цп иллюстратор. Структурная схема Pentium 2. Бифонический процессор схема. Структурная схема процессора dp32. Структурная схема 286 процессора.

Схема цп иллюстратор

Схема цп иллюстратор

Схема цп иллюстратор

Схема цп иллюстратор. Схема 8 битного процессора. Схема простого процессора. Структурная схема процессора х86. Блок схема процессора.

Схема цп иллюстратор. Структура интерфейсной платы схема. Структура операционного блока. Операционный блок интерфейсный блок. Структура блока данных.

Схема цп иллюстратор

Схема цп иллюстратор

Схема цп иллюстратор. Схема работы процессора ПК. Функциональная модель работы процессора. Состав процессора компьютера схема. Принцип работы процессора схема.

Схема цп иллюстратор

Схема цп иллюстратор

Схема цп иллюстратор. What is CPU. Control Unit в компьютере. Векторные вычисления ЦПУ. CPU functions.

Схема цп иллюстратор. Пропали цвета в иллюстраторе. Пропала палитра в иллюстраторе. Как группировать в иллюстраторе. Исчезла строка в иллюстраторе.

Схема цп иллюстратор. Шины ПК схема системная AGP. Цикл работы процессора. Основной цикл работы процессора. Структурная схема создания сока.

Схема цп иллюстратор

Схема цп иллюстратор. Illustrator программа. Иллюстратор cs6. Appearance адоб иллюстратор. Дублирование в иллюстраторе.

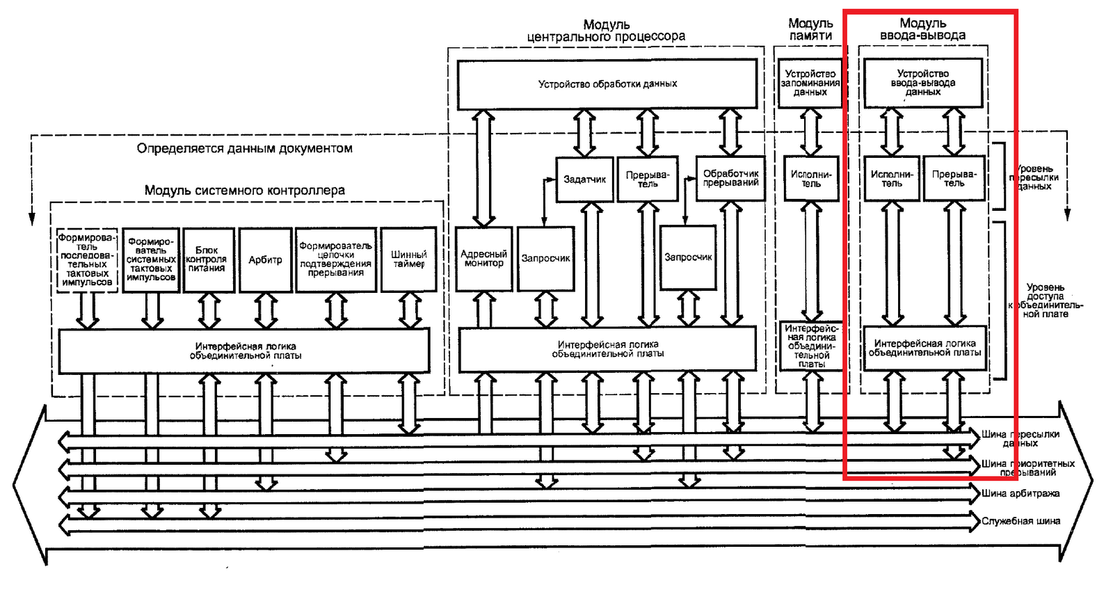
Схема цп иллюстратор. Схема шины vme. Схема устройств по шине. Шина данных процессора шина ввода вывода. Модульная схема процессора.

Схема цп иллюстратор

Схема цп иллюстратор

Схема цп иллюстратор. CPU GPU. Структура GPU. CPU vs GPU. CPU И GPU разница.

Схема цп иллюстратор

Схема цп иллюстратор. Модули процессора схема. Пример построения модуля памяти. Структура построения модуля. Модульное построение преобразователей.

Схема цп иллюстратор

Схема цп иллюстратор

Схема цп иллюстратор. Adobe Illustrator Трассировка изображения. Задание в иллюстраторе. Задания для иллюстратора для начинающих. Рисунки для трассировки.

Схема цп иллюстратор. Центральный процессор- электронный блок либо интегральная схема,. Основные блоки центрального процессора.. Основные конструктивные элементы вычислительной техники. Центральный процессор, его состав.

Схема цп иллюстратор

Схема цп иллюстратор

Схема цп иллюстратор. Микросхема иллюстрация. Векторная микросхема. Микросхема на прозрачном фоне. Изображение микросхемы.

Схема цп иллюстратор. Из чего состоит ядро процессора компьютера. Состав процессора компьютера схема. Процессор Назначение характеристики. Интерфейсная часть процессора Назначение состав функционирование.

Схема цп иллюстратор

Схема цп иллюстратор. Central processing Unit схема. Mindustry схемы процессоры.

Схема цп иллюстратор

Схема цп иллюстратор. Edit в иллюстраторе. Color Guide в иллюстраторе. Адоб иллюстратор примеры работ. Swatches в иллюстраторе.

Схема цп иллюстратор

Схема цп иллюстратор

Схема цп иллюстратор. Контроллер прерываний x86. Архитектура стандартного контроллера прерываний.. Архитектура х86. Архитектура процессора x86 схема русский.

Схема цп иллюстратор. Схема процессора компьютера. Модуль ядра энергопотребления.

Схема цп иллюстратор

Схема цп иллюстратор. Система команд simple Computer.

Схема цп иллюстратор. Принципиальная схема простейшего процессора. Функциональная схема процессора. Схема микроконтроллера в процессоре. Функциональная схема типового процессора.

Схема цп иллюстратор. Рисунки в адоб иллюстратор. Стили рисования в Adobe Illustrator. Иллюстратор адоб для дизайнера. Adobe Illustrator рисунки.

Схема цп иллюстратор

Схема цп иллюстратор

Схема цп иллюстратор. Графическое изображение процессора. Процессор нарисованный. Чип компьютерный на прозрачном фоне. Микросхема лого.

  • Вперед Оформление сообщения в школу образец
  • Назад Фитнес залы стоимость

Новые страницы

6032101501

Алгебра 8 класс макарычев номер 19

Допустимая толщина тормозного диска ваз 2109

Дорожный просвет акцент

Фитнес браслет 5

Гдз алгебра 9 класс мерзляк полонский якир

Гдз окружающий мир 2 класс 2 часть стр 50

Гдз по английский 10 класс комарова

Гдз по математике 3 класс по русскому языку

Гибкая подводка для газового котла 3 4

Huawei fitness

Как оформить творческий проект по технологии 5 класс для девочек

Как отрегулировать капот

Красная системная волчанка фото

Мангальные зоны фото проекты

Музыка для спортивной гимнастики

Очевидно сторож укрылся от непогоды

Панкреатит симптомы и лечение у взрослых

Проект по технологии 8 класс моя будущая профессия сварщик

Распиновка предохранителей ваз 2110 16 клапанов

Ремонт двигателя и системы охлаждения man

Схема 21099 инжектор

Схема проводов калина

Схема высота розетки на кухню

Симметричная нагрузка схема

Спорт таблица результаты последних

Типы микроциклов спортивной тренировки факторы и условия влияющие на их построение презентация

Учебник по английскому языку шестой класс spotlight

Установка пламегасителя

В какие игры играют киберспортсмены

cdn.zecar.ru