Skip to content

Фотогалерея

  • Главная
  • Контакты

Rtd2660h datasheet

Konwerter HDMI/VGA/AV na RGB LVDS RTD2660H - elty.pl

Mini RTD2660H HDMI Driver Board | The Adafruit HDMI Display Monitor ...

hdmi转lvds驱动方案。 输入支持vga,hdmi,av,输出支持lvds单通道和双通道-CSDN博客

RTD2660H HDMI/VGA/NTSC/PAL Driver Board | The Adafruit HDMI Display ...

ROVA工具- Realtek RTD2660 / RTD2662 / RTD2120液晶控制器的程序员- Matt的技术页面必赢官网地址 ...

ROVA Tools – Programmer for Realtek RTD2660 / RTD2662 / RTD2120 LCD ...

Konwerter RTD2660H HDMI/VGA/AV na RGB LVDS RTD2660H | elecena.pl ...

Customized Realtek RTD2660H Chipset AD board model L.ZM60H LCD ...

RTD2660H VGA+HDMI+CVBS转TTL/RGB/LVDS显示方案设计-易显LCD显示方案设计

RTD2660H | Tarasii вики | Fandom

1pcs Rtd2668 Rtd2662 Rtd2660 Rtd2660h Qfp-128 Ic New In Stock ...

R.RM3251, R.RM3451, R.RM5251 and R.RM5451 LCD Controllers Review | Matt ...

RTD2660H-GR PDF资料|芯片管脚参数|DataSheet

HDMI/VGA/AV RTD2660H Video Converter Board [RTD2660H-Video-Converter ...

【昌胜电子】RTD2660H RTD2660B RTD2660PD液晶驱动芯片_虎窝淘

Rtd2660h 1920x1200(max) 1920x1080 Hdm-lvds /ttl Controller Board With ...

Realtek RTD2660H 芯片及解决方案 - 显示主控芯片 - 深圳市新龙鹏科技有限公司

Обзор Универсального скалера монитора VS-TY2662-V1 RTD2660/RTD2662 AV ...

Mini RTD2660H HDMI Driver Board | The Adafruit HDMI Display Monitor ...

Konwerter HDMI/VGA/AV na RGB LVDS RTD2660H - elty.pl

RTD2660H REALTEK Integrated Circuits (ICs) - Jotrin Electronics

RTD2660H VGA+HDMI+CVBS转TTL/RGB/LVDS显示方案设计-易显LCD显示方案设计

RTD2660H VGA+HDMI+CVBS转TTL/RGB/LVDS显示方案设计-易显LCD显示方案设计

RTD2660H VGA+HDMI+CVBS转TTL/RGB/LVDS显示方案设计-易显LCD显示方案设计

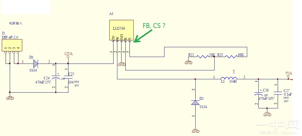
RTD2660H原理图,电源稳压模块的接线方法-一牛网论坛

Rtd2660avr

全新ADV7122KSTZ30,ASSR-1411-001E,IMC1210ER270J原装_虎窝淘

[有固件程序]车载液晶驱动板(RTD2660H)Fondar下载/烧录器工具v3使用说明-CSDN博客

Jual IC RTD2660H RTD 2660 H di Lapak Sparepart Online | Bukalapak

HDMI-RGB/TTL Portable Mini Display Solution with RTD2660H Chipset ...

RTD2660H-GR-RTD2660H-LCD-TV-motherboard-driver-IC-chip-100-NEW.jpg

RTD2660H 1920x1200分辨率双端口LVDS接口显示安卓驱动板-液晶显示屏驱动板-深圳市迈高达科技有限公司

液晶屏驱动 Realtek2660H方案demo有电路板,电路图源码#Realtek2660H方案

RTD2660H 显示驱动芯片 Realtek专营_驱动板_维库电子市场网

Realtek RTD2660H 芯片及解决方案 - 显示主控芯片 - 深圳市新龙鹏科技有限公司

  • Вперед Sport and games we are sure you
  • Назад Фэу 183

Новые страницы

Форма 003 у медицинская карта стационарного больного образец

Функции современного спорта

Гдз по геометрии 7 9 класс атанасян номер 780

Гдз по математике третьего класса петерсон третья часть

Hd sport

Карта осадков брянск онлайн в реальном времени бесплатно

Краткое содержание фотография на которой меня нет кратко

Математика 5 класс номер 1011 стр 245

Мекка фон для

Меньера лечение

Музей трусов

Отделка дверных откосов плиткой

Паспорт дерева окружающий мир 2 класс образец

Персик калорийность

Просклонять словосочетание трое сильнейших спортсменов

Проверка спортлото по номеру тираж

Реестр собственников мкд образец

Ролевой тренинг

С днем рождения юлия васильевна картинки

Схема инжектора 2112

Схема последовательного соединения электрической цепи

Сингапур карта

Скк дворец спорта имени владимира высоцкого самара

Sport am61

Спортивный костюм мужской с худи

Теплоемкостью тела называется количество теплоты которое необходимо сообщить

Условия спортивной подготовки

Узоры макраме схемы

Валютно экспортный контроль

Zexma mfd 207un dip схема подключения

cdn.zecar.ru