Skip to content

Фотогалерея

  • Главная
  • Контакты

Rg2b

AIf8zZR1sSCU2IkFO1y8wiD848nP76x-DSb9-LA21PT8uQ=s900-c-k-c0x00ffffff-no-rj

RG2B RECTIFIER Datasheet, General Semiconductor, Distributor, Stock and ...

RG2B Colocalization

Floplast 112mm Half Round Gutter 2m Black RG2B

RG2B RECTIFIER Datasheet, General Semiconductor, Distributor, Stock and ...

Eine Prüfung - so bunt wie der Regenbogen - Bergschule St. Elisabeth

Floplast Half Round RG2B 112mm Gutter 2m Black

Floplast Half Round RG2B 112mm Gutter 2m Black

MC GAMA - PARA TI (RG2B PRODUCCIONES) - YouTube

"Bandido" // Video Official // Letania Cartel // RG2B PROD - YouTube

Niña Bonita // Eme-Ache Ft Kinny // RG2B Prod. - YouTube

DMR QSO to RT2B and RG2B on TG2502 _ DSTAR XRF250-B - YouTube

A. phagocytophilum (Ap) VirB6 proteins are synthesized in infected ...

HOLDEN COLORADO RG SERIES 1 2 GAUGE PILLAR POD PAINTED BLACK 2012-2016 ...

Jupiter UT 2022-07-20 17:26, C9.25, Good Seeing - Major & Minor ...

Marco de Ajuria "El Ajuar de Novia" sesión por Foto RG2B - YouTube

The Architecture Of Photosynthesis - ppt download

High Back Chair (PU/PVC) Model: H-RG2B – Furnitures Malaysia

Dynamin‐independent, Ca²⁺‐sensitive regulation of APJ endocytosis by ...

Jupiter UT 2022-09-24 14:14, C9.25 RGB - Major & Minor Planetary ...

miR‐204 induces APJ endocytosis. (A) Effect of stretch and miR‐204 ...

Differential outgrowth activity of TRSs of F-spondin. COS cells were ...

Saturn, UT 2022-05-28 16:45, C9.25, just before seeing went downhill ...

ImageJ/RG2B_colocalization.ijm at master · DamienBellos/ImageJ · GitHub

Panduro Design

Increase in autophagic flux in Ras-NIH 3 T3 cells. A Immunoblotting was ...

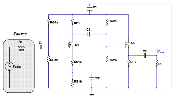
SOLVED: Transistor: VN2222LL. Assume LAMBDA = 0. In the design, the ...

MIDLAND REGATTA 2 MANUAL Pdf Download | ManualsLib

3D models of MAgEC10.5 and MAgEC11.5 cells' invasive ability toward ...

Nghiên cứu thành phần hóa học và hoạt tính gây độc tế bào ung thư của ...

Causando Envidias // Letanía Cartel // RG2B Prod - YouTube

Black Roundstyle Gutter 112mm 4M Length - Olympus Plant and Tool Hire

Middengolf zenders met betere audio kwaliteit - De Radio Amateur

How to save/or move files into newly directories - Image Analysis ...

HNRNPH1-dependent splicing of a fusion oncogene reveals a targetable ...

  • Вперед Установка металлопластиковых окон в деревянном доме
  • Назад Как отключить лямбда зонд

Новые страницы

Акапельное пение

Английский язык учебник шестой класс starlight

Буквы z и v картинки

Ca в ca oh

Царевна лягушка для читательского дневника

Через сколько после тренировочных схваток начинаются настоящие

Co домен

Электрозаводская метро схема перехода

Evo fitness vector m600

Фильм груз 200

Как включить заднюю скорость на дэу нексия

Карта северного кладбища ростов на дону с кварталами и номерами могил

Картинки для развития памяти и внимания у взрослых

Картинки раечка с днем рождения красивые пожеланиями

Математика четвертый класс моро учебник вторая часть

Назовите новшества которые были использованы при создании московского университета

Образец заявления об ознакомлении с исполнительным производством приставу

Отчет о проведении соревнований образец

Pbd 6

Подключить светильник схема

Схема вышивки букеты

Спортивная гимнастика минусы

Спортивная внеурочная деятельность в начальной школе

Спортмастер вологда

Справка о временной нетрудоспособности рб образец

Строение мозга схема

Таблица применяемости форсунок ваз

Триколор тв на щелковской

В день рождения скидка 10 процентов

Высокодифференцированный плоскоклеточный ороговевающий рак

cdn.zecar.ru